最近遇到一个无刷直流电机(BLDC)的应用,该电机使用了三个分立的锁存型霍尔 传感器来获取电机换相点。于是,又去回顾了一下霍尔传感器的基本原理,分享如下。
常见的霍尔传感器一般分四类:单极开关、双极开关、全极开关和锁存器。
目前在无刷直流电机中应用较多的是锁存型霍尔传感器。下图2-1为某项目中应用的三个分立式锁存型霍尔传感器。本文也主要是介绍锁存型霍尔传感器。

图2-1 电机霍尔传感器
在介绍各种类型的霍尔传感器之前,先来介绍霍尔传感器中常用的几个术语。
以下是用于定义霍尔开关操作的转换点或开关点的术语:

图 2-2:霍尔效应是指在外加电流受垂直磁场影响时存在可测量的电压
B--磁通密度的符号(磁感应强度),是用于确定霍尔器件开关点的一个磁场属性。单位是高斯 (G) 或特斯拉 (T)。转换关系是 1 G= 0.1 mT。
磁感应强度B有南极(S)和北极(N)之分,所以有必要记住它的代数约定,B在用于北极磁场时为负数,用于南极磁场时为正数。该约定可以用于对北极与南极数值进行算术比较,其中磁场的相对强度以 B 的绝对值表示,符号表示磁场的极性。例如,一个-100G(北极)磁场和一个 100 G(南极)磁场具有相同的强度,但是极性相反。同样地,一个− 100 G 磁场的强度要高于一个− 50 G磁场的强度。
BOP--磁场工作点;使霍尔器件开启的强化磁场强度。器件输出的结果状态取决于器件的独特电子设计。
BRP--磁场释放点;使霍尔器件关断的弱化磁场强度(对于某些类型的霍尔器件而言,则是在给出正 BOP 的情况下的强化负磁场的强度)。器件输出的结果状态取决于器件的独特电子设计。
BHYS--开关点磁滞回差。霍尔器件的传输功能利用开关点之间的这个偏移值来过滤掉在应用中可能由机械振动或电磁噪声引起的磁场中的小的波动值。BHYS= | BOP − BRP|。
-
锁存型霍尔传感器
锁存型霍尔传感器原理
锁存型霍尔效应传感器是一种能锁定输出状态的数字输出霍尔效应开关。锁存器与双极开关类似,它有正极 BOP和负极 BRP,但却能精确控制开关动作。锁存器要求正负极磁场同时工作。单独的磁体位于强度(磁通量密度)足够的南极(正极)磁场,会使器件切换至开启状态。当器件开启时,它会锁定状态并保持开启,即时将磁场移开也是如此,直到出现一个强度足够的北极(负极)磁场。当出现负极磁场时,器件会关闭。它会锁定更改的状态并保持关闭,即便将磁场移开也是如此,直到出现一个强度足够的南极(正极)磁场。
图 2-3 显示了检测转轴位置的应用。多个磁体集中在一个被称为“环形磁铁”的简单结构内,它包含相反的磁极交替排列的区域。与每个环形磁体相邻的 IC 封装就是霍尔锁存器件。轴旋转时,霍尔器件与南极磁场相对时开启,在与北极磁场相对时关闭。请注意:器件的标记面应面向环形磁铁。
什么是标记面?
答:磁极面向器件封装的标记面。标记面上有器件的识别标志,例如部分型号或日期代码。

图 2-3.使用环形磁铁的两个锁存型器件
在直流无刷电机中,这种应用很普遍。如2-4所示,在电机轴上固定一个磁性轮,在磁性轮的周围布置三个霍尔传感器,通过三个霍尔传感器来感应电机的位置。

图2-4 无刷直流电机应用霍尔传感器
-
典型工作状态
锁存霍尔传感器的开关点以对称方式围绕中性磁场(B = 0 G),如图 2-5 所示。开关点的磁场强度相等,但磁极相反。例如,如果工作点 BOP是 85 G(表示南极的正值),释放点 BRP是 -85G(表示北极的负值)。锁定最近的状态能防止器件在受到弱磁场影响时切换。
锁存开关会在强南极磁场中开启,产生的输出信号是低逻辑电位,(在输出晶体管饱和电压条件下,VOUT(sat),通常是 <200 mV,可以认为输出为“0”)。锁存开关会在强北极磁场中关闭,产生的输出信号是高逻辑电位(最高为全电源电压, VCC,可以认为输出为“1”)。由于开关状态已锁定,所以当磁场介于开关点的磁滞范围(在 BOP 和 BRP 之间)内时,这些器件不会切换。由于在两个方向进行切换前,必须穿过 0 G 点,所以磁滞范围相对要比其他类型的霍尔开关的更宽。

图 2-5.锁存开关的输出特性
如何直观的理解图2-5?其实很简单,当锁存型霍尔传感器工作在N极下且其磁感应强度的绝对值大于BOP时,也就是图5中红线左侧,这时候锁存型霍尔传感器处于关闭状态。当磁感应强度大于BOP时,锁存型霍尔传感器开启。反之,当锁存型霍尔传感器处于开启状态,但是磁感应强度慢慢减小,等减小到小于BRP 时,锁存型霍尔传感器切换为关闭状态。
若与 BRP 相比,磁场仍偏正,则器件仍保持在开启状态且输出状态保持不变。即使在 B 的正性比 BOP 略低(在开关磁滞 BHYS 的内置区内)的情况下也是如此。箭头转为向左表示磁场正性减少、逐渐变负。
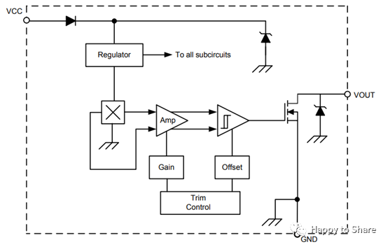
图2-6为以锁存型霍尔传感器的实物图,图2-7对应为其内框图。

图2-6 霍尔传感器实物

图2-7 锁存型霍尔传感器功能框图
通过功能框图可知该型号的霍尔传感器需要外接上拉电阻,如图2-8所示。当霍尔传感器工作在S极下时,VOUT被下拉到地,输出0。当工作在N极下时,VOUT的电压有外部电源决定,输出1。

图2-8 霍尔传感器电路图
最后
以上就是能干小熊猫最近收集整理的关于无刷直流电机控制-->霍尔传感器的全部内容,更多相关无刷直流电机控制-->霍尔传感器内容请搜索靠谱客的其他文章。
发表评论 取消回复