整个项目包含了:开题报告 + 开题报告PPT + 任务书 + 中期报告 + 论文模板 + 答辩PPT等 + 项目源码
主要安介绍了系统在开发过程中所应用到的一些关键的技术
主要python技术介绍;框架Django概要;MySQL数据库知识;
以及常规的网页技术HTML/CSS/JAVASCRIPT的介绍。
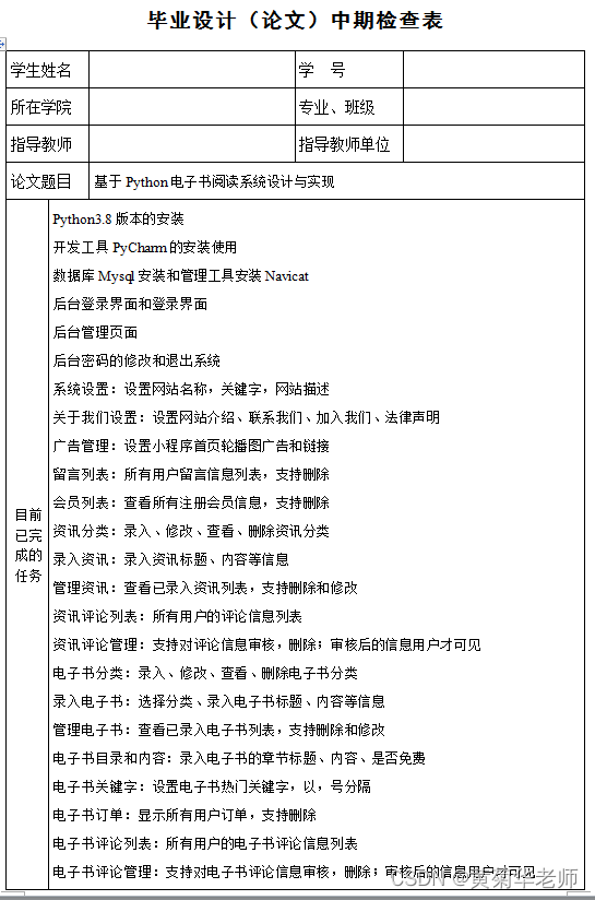
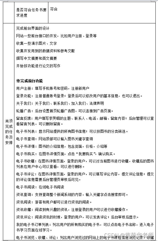
本部分讲解 python电子书阅读系统毕设 中期检查报告



最后
以上就是不安故事最近收集整理的关于python毕业设计作品基于django框架 电子书阅读系统毕设成品(7)中期检查报告的全部内容,更多相关python毕业设计作品基于django框架内容请搜索靠谱客的其他文章。
本图文内容来源于网友提供,作为学习参考使用,或来自网络收集整理,版权属于原作者所有。
发表评论 取消回复