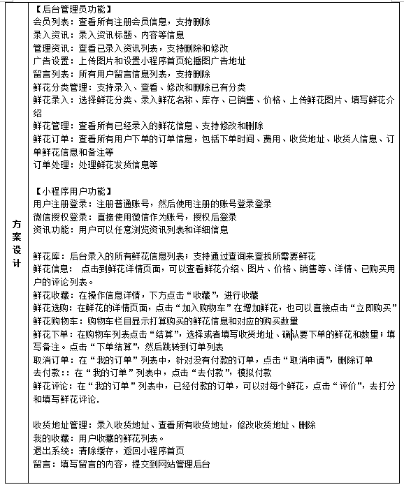
用户注册登录:注册普通账号,然后使用注册的账号登录登录
微信授权登录:直接使用微信作为账号,授权后登录
资讯功能:用户可以任意浏览资讯列表和详细信息
鲜花库:后台录入的所有鲜花信息列表;支持通过查询来查找所需要鲜花
鲜花信息: 点击到鲜花详情页面,可以查看鲜花介绍、图片、价格、销售等、详情、已购买用户的评论列表。
鲜花收藏:在操作信息详情,下方点击“收藏”,进行收藏
鲜花选购:在鲜花的详情页面,点击“加入购物车”在增加鲜花,也可以直接点击“立即购买”
鲜花购物车:购物车栏目显示打算购买的鲜花信息和对应的购买数量
鲜花下单:在购物车列表点击“结算”,选择或者填写收货地址、确认要下单的鲜花和数量;填写备注。点击“下单结算”,然后跳转到订单列表
取消订单:在“我的订单”列表中,针对没有付款的订单,点击“取消申请”,删除订单
去付款::在“我的订单”列表中,点击“去付款”,模拟付款
鲜花评论:在“我的订单”列表中,已经付款的订单,可以对每个鲜花,点击“评价”,去打分和填写鲜花评论.
收货地址管理:录入收货地址、查看所有收货地址,修改收货地址、删除
我的收藏:用户收藏的鲜花列表。
退出系统:清除缓存,返回小程序首页
留言:填写留言的内容,提交到网站管理后台




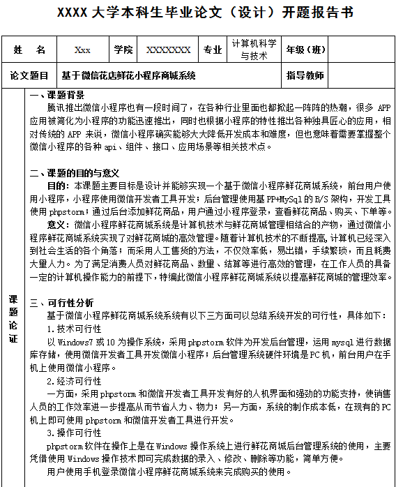
最后
以上就是兴奋仙人掌最近收集整理的关于微信小程序毕业设计 基于微信花店鲜花小程序商城系统开题报告的全部内容,更多相关微信小程序毕业设计内容请搜索靠谱客的其他文章。
本图文内容来源于网友提供,作为学习参考使用,或来自网络收集整理,版权属于原作者所有。
发表评论 取消回复