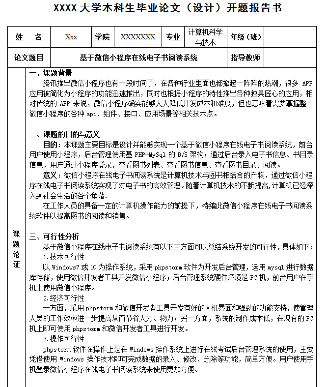
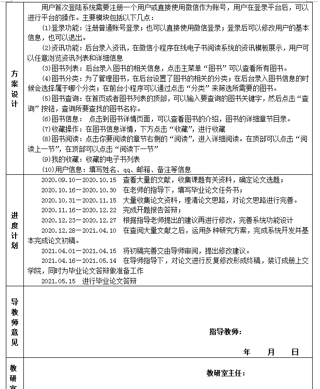
开题报告



效果图









最后
以上就是洁净楼房最近收集整理的关于基于微信小程序在线电子书阅读、在线小说系统 系统的设计与实现 开题报告和效果图的全部内容,更多相关基于微信小程序在线电子书阅读、在线小说系统内容请搜索靠谱客的其他文章。
本图文内容来源于网友提供,作为学习参考使用,或来自网络收集整理,版权属于原作者所有。












以上就是洁净楼房最近收集整理的关于基于微信小程序在线电子书阅读、在线小说系统 系统的设计与实现 开题报告和效果图的全部内容,更多相关基于微信小程序在线电子书阅读、在线小说系统内容请搜索靠谱客的其他文章。
发表评论 取消回复