
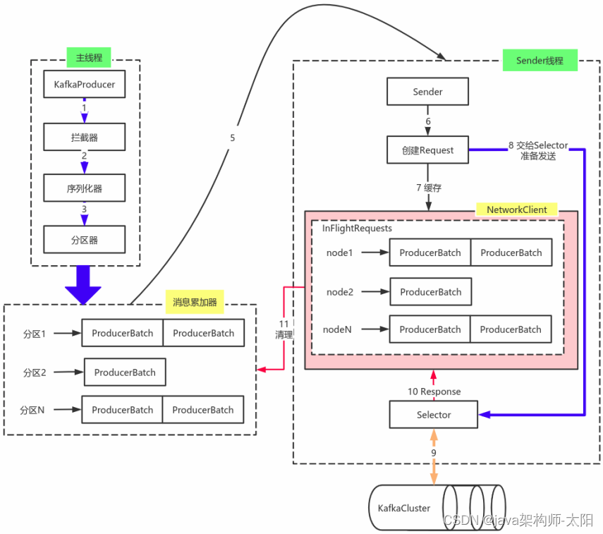
主线程:负责消息创建,拦截器,序列化器,分区器等操作,并将消息追加到消息收集器RecoderAccumulator中;
消息收集器RecoderAccumulator为每个分区都维护了一个Deque类型的双端队列。
ProducerBatch可以理解为是ProducerRecord集合,批量发送有利于提升吞吐量,降低网络影响;
由于生产者客户端使用 java.io.ByteBuffer在发送消息前进行消息保存,并维护了一个BufferPool实现ByteBuffer的复用;该缓存池只针对特定大小(batch.size指定)的ByteBuffer进行管理,对于消息过大的缓存,不能做到重复利用。
每次追加一条ProducerRecord消息,会寻找/新建对应的双端队列,从其尾部获取一个ProducerBatch,判断当前消息大小是否可以写入该批次中。若可以写入则写入;若不可写入,则新建一个ProducerBatch,判断该消息大小是否超过客户端参数配置 batch.size值,不超过,则以batch.size建立新的ProducerBatch,这样方便进行缓存重复利用;若超过,则以计算的消息大小建立对应的ProducerBatch ,缺点就是该内存不能被复用了。
Sender线程:
该线程从消息收集器获取缓存的消息,将其处理为<Node,List>的形式, Node表示集群的broker节点。
进一步将转化为<Node,Request>的形式,此时才可以向服务端发送数据。
在发送前,Sender线程将消息以Map<NodeId,Deque> 的形式保存到InFlightRequests中进行缓存,可以通过其获取 leastLoadedNode ,即当前Node中负载压力最小的一个,以实现消息的尽快发出。
如果主线程生产消息过快,会把缓冲区占满,就会阻塞,阻塞时间可以配置,如果这个时间过后这个消息还没有被发送出去,主线程将会抛异常
最后
以上就是务实草莓最近收集整理的关于kafka消息生产者的两个线程详解的全部内容,更多相关kafka消息生产者内容请搜索靠谱客的其他文章。
发表评论 取消回复