在我们写论文的时候,最头疼的事情就是没有方向,素材,即使找到了几篇技术内容相关的文献资料,因为怕查重也不敢直接的拿来用,最后写来写去就写了几百字,后面自己又写不下去,不知道从何下手,于是又在网上找资料,找啊找,找啊找,一个月过去了,一般都还没写完。这应该是很多学生都会遇到的问题。
为了让大家一目了然,我们尽可能用简洁的 语言,有针对性的讲解。
在这之前,我们首先需要了解计算机论文的组成,经过总结几十篇同类论文,最后得出,一般 分为8个部分,摘要、引言、开发工具和技术介绍、系统分析、系统设计、系统实现,系统测 试,最后的结束语和参考文献。下面我们对应讲解。
一:摘要
这部分是最重要的部分,一般答辩的时候答辩老师会详细看这一部分,从摘要了解整个论文, 其他的部分基本都是大概看一下。
这里给大家的建议是:一定多看看其他优秀论文,这里不是随便的找几篇看,而是选择对应技术, 内容相同或相似的,这样比较有针对性,然后总结出自己想要的那部分,大约几百字左右即可,不需要太多。
二:引言
主要包含所研究课题的背景、意义,文献综述、研究的主要内容和方法。很多学生普遍反映这 一部分不会写,因为自己也不知道为什么研究,有什么意义更无从谈起。
那该怎么解决?
首先要做的,是到知网或者其他文献网站下载5到10篇论文,这些论文技术可以不一样,但内 容必须一样,比如你做的是基于SSM的小区报修系统,你可以搜索报修、小区报修,学校报修 等,找到对应论文并下载,然后用上面工具中分享的文献管理打开后,如果你不会写背景和意 义,你就看每篇文章的背景意义,因为搜索筛选的就是内容一样的论文,你要做的就是看和总 结。
三:开发工具和技术介绍
这一部分是最简单的,idea还是eclipse,window10系统等,下载相同技术的论文,最好多参考几篇。这一部分很容易重复,因为技术是不变的,基本原理不管你怎么说总不会有太大差别,你要做的就是多看,从每篇文章提炼一部分就行了。比如前端用的是什么ZUI框架,VUE框架还是jQuery,后端用的是SpringBoot框架还是SpringMVC框架等。
四:系统分析
系统分析部分包含系统的目标、对象、可行性分析,以及功能需求分析。除了功能性需求分析 其他的按照引言部分处理即可,功能性需求分析如何做?首先你要准备一个画图工具,这个很多,自己挑选即可,然后把不同角色功能画出来,不会的看看其它论文怎么画的。
五:系统设计
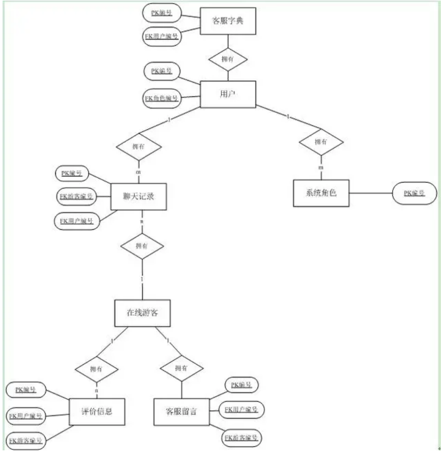
这一部分以图为主,比如你可能用到的用例图、ER图、结构图、流程图、时序图等等。不管你用什么 图,或者用了几种图,首先应该把功能描述清晰,没必要一定用某种高大上连你也不画的图。
这里主要应该包含:
总体设计:用结构图展示,包含前端和后端,或者按照角色分。

数据库设计:
将每张表的字段和类型用图表的形式放上,描述主外键关联,最后放上ER 图。




业务流程图:一些重要的逻辑流程必须放上,比如做购物系统,购物流程必须要放上。

这就是系统设计的主要部分,每个人也可以根据自己的需求扩展,如果上面有你不会画的图, 或者不知道如何下手的部分,送你一句话,看别人怎么做的,或者私聊小编。
至于为什么一直看别人的论文,因为你下载的论文都是其他学生经过一轮轮修改,导师重重把关通过的,相当于合格产品,对照标准总不会出错,而且你的指导老师是不是也让你多看论文,就是这个意思。
六:系统实现
上面都是对系统的介绍、分析、设计,接下来就是真正展示我们系统的部分了。
简单总结:就是截图,讲解说明,再加上部分代码。
普通系统一般分为前端后端,可以分为两个模块,分别为前端模块实现和后端模块实现;如果 是管理系统,就是分角色,不分前后端,可以分为管理员模块实现、用户模块实现等不同角色 模块。这是分类,分完之后呢? 当然是启动系统。
下面我们就以图中的酒店管理系统为例。



比如酒店系统散客人员住宿登记这块流程,你需要做的就是叙述功能,像这样:住宿人员进去酒店,前台接待人员进行人员信息的登记,安排房间,缴纳押金,填写身份证信息,然后截取相关流程的页面图,继续描述添加,客人结账的流程,以及结束后对其房间的打扫清洁演示等。到这里基本算完成一个功能,详细的可以参考其他论文写法。
描述加截图完成后,就是代码实现部分,这部分建议不要截太多代码,只需要一部分关键代 码,为什么?因为代码很容易重复,不管你是买的成品还是原创,当然原创会好点。这里就不截图了,你们知道就行哈。
这里有一些方法分享给大家。
比如代码部分,其他固定用法不能改,但命名可以修改成特殊的,举例:String name = “”, 我们可以把name改为你自己的名字首字母缩写或者任意不常用的别名,这没有任何影响,因 为这定义的是一个变量,其他也是按照这种改法,只要不涉及固定用法,都用特殊名字命名。 不要用常用单词,比如name,password,这一定重复,即使使用,也不要粘贴到论文上。 这一部分就到这里,提示大家,如果你的论文有字数限制,着重在这一部分添加功能模块介绍 就行了。
七:系统测试
这一部分基本差别不大,格式参考其他论文,内容需要改成自己的,一般会有登录注册,部分 增加修改功能、或者复杂的数据库操作也可以写上测试用例。
八:结束语和参考文献
结束语是最能自我发挥的部分,典型的写法是:回首大学时光岁月、大学四年学到了什么、感 谢母校和感谢老师的付出,最后写一写论文的完成过程,基本算是完成了。至于参考文献,一 般在摘要、引言、开发工具和技术介绍中出现的最多,占80%左右,其他的一般出现在系统测 试中。
如:

好了,差不多一篇工科类的毕业论文差不多活就齐了,如果想了解更多的计算机专业毕业方面的知识,可以关注下我哦。或者先收藏,到时候写论文时候就可以用到了。

最后
以上就是贤惠保温杯最近收集整理的关于计算机专业如何写毕业论文-八大技巧的全部内容,更多相关计算机专业如何写毕业论文-八大技巧内容请搜索靠谱客的其他文章。
发表评论 取消回复