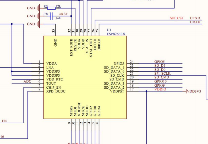
由于绘制ESP8266硬件电路的需要,首当其冲的就是需要知道其内部芯片引脚和ESP12F所对应的引脚

ESP12F模块外部引脚

ESP8266芯片引脚


硬件文档、ESP12F模组、ESP8266芯片均来自立创商城:https://item.szlcsc.com/84052.html
PS:关于ESP12F模组的下载模式和运行模式

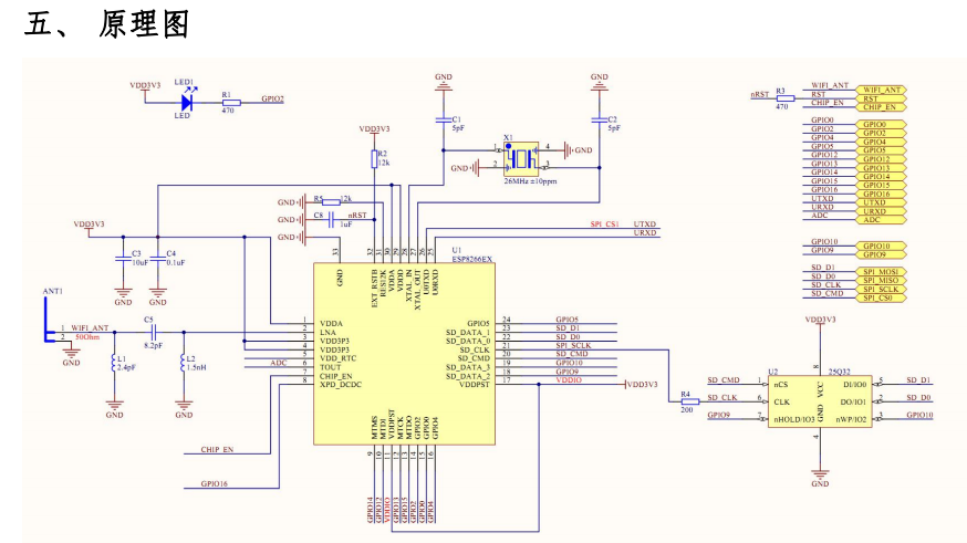
PS:硬件电路设计(原理图)

最后
以上就是迅速玫瑰最近收集整理的关于esp12f ESP8266芯片引脚的全部内容,更多相关esp12f内容请搜索靠谱客的其他文章。
本图文内容来源于网友提供,作为学习参考使用,或来自网络收集整理,版权属于原作者所有。
发表评论 取消回复