我是靠谱客的博主 危机西牛,这篇文章主要介绍Rabbitmq镜像模式集群+Haproxy+KeepalivedRabbitmq镜像模式集群+Haproxy+Keepalived,现在分享给大家,希望可以做个参考。
Rabbitmq镜像模式集群+Haproxy+Keepalived

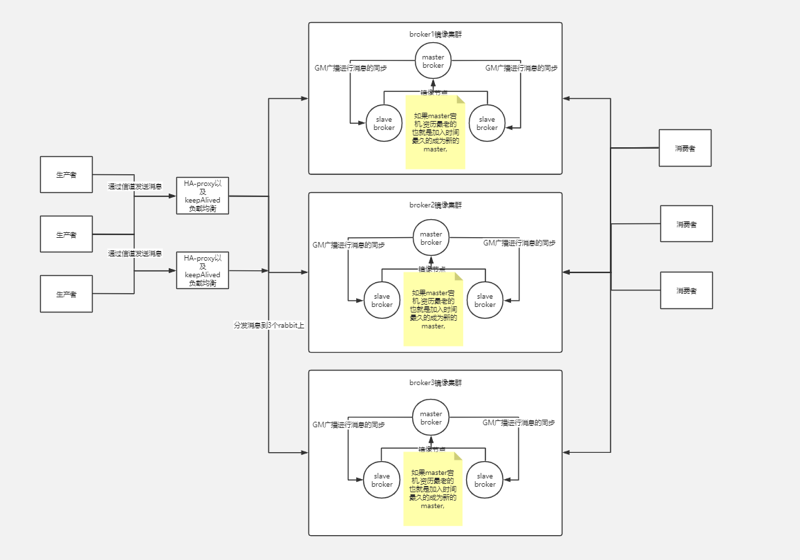
1、部署 RabbitMQ Cluster(HA)
1)、3台centos7操作系统,ip分别为:
10.11.59.113 10.11.59.114 10.11.59.115
域名解析:
#### vim /etc/hosts
10.11.59.113 rabbitmq1
10.11.59.114 rabbitmq2
10.11.59.115 rabbitmq3
###scp /etc/hosts 10.11.59.114:/etc/hosts
###scp /etc/hosts 10.11.59.115:/etc/hosts
确定三台rabbitmq可以ping通
ping rabbitmq1
ping rabbitmq2
ping rabbitmq3
安装依赖的erlang环境(3台)
yum -y install erlang socat rabbitmq-server
rabbitmq常用命令
systemctl start rabbitmq-server.service
systemctl stop rabbitmq-server.service
systemctl enable rabbitmq-server.service --now
systemctl enable rabbitmq-server.service --now
启动rabbitmq
systemctl start rabbitmq-server.service
账号配置(安装启动后其实还不能在其它机器访问,rabbitmq 默认的 guest 账号只能在本地机器访问, 如果想在其它机器访问必须配置其它账号)
配置管理员账户:
#可以创建管理员用户,负责整个 MQ 的运维
rabbitmqctl add_user admin admin
#赋予其 administrator 角色
rabbitmqctl set_user_tags admin administrator
# 创建 RabbitMQ 监控用户,负责整个 MQ 的监控
rabbitmqctl add_user user_monitoring passwd_monitor
rabbitmqctl set_user_tags user_monitoring monitoring
# 创建某个项目的专用用户,只能访问项目自己的 virtual hosts
rabbitmqctl set_user_tags user_monitoring management
#创建和赋角色完成后查看并确认
rabbitmqctl list_users
#启动 rabbitmq 内置 web 插件, 管理 rabbitmq 账号等信息 (3 台)
rabbitmq-plugins enable rabbitmq_management
统一 erlang.cookie 文件中 cookie 值
(必须使集群中也就是rabbitmq2,rabbitmq3这两台机器的.erlang.cookie 文件中 cookie 值一致,且权限为 owner 只读。)
scp /var/lib/rabbitmq/.erlang.cookie 10.11.59.114:/var/lib/rabbitmq/.erlang.cookie
scp /var/lib/rabbitmq/.erlang.cookie 10.11.59.115:/var/lib/rabbitmq/.erlang.cookie
#rabbitmq2 rabbitmq3
chmod 600 /var/lib/rabbitmq/.erlang.cookie
Rabbitmq 集群添加节点
( 在 rabbitmq2,rabbitmq3 分别执行(–ram 基于内存),重启 rabbitmq1机器中 rabbitmq 的服务)
rabbitmqctl stop_app
rabbitmqctl join_cluster --ram rabbit@rabbitmq1
rabbitmqctl start_app
rabbitmq-plugins enable rabbitmq_management
systemctl restart rabbitmq-server.service
访问http://rabbitmq1:15672

镜像模式要依赖 policy 模块:设置那些Exchanges或者queue的数据需要如何复制,同步
rabbitmqctl set_policy ha-all "^" '{"ha-mode":"all"}'


2、配置haproxy
两台ip:
10.11.59.142 10.11.59.143
yum -y install haproxy
cp -rf /etc/haproxy/haproxy.cfg{,.bak}
cat >>/etc/haproxy/haproxy.cfg <<eof
global
log 127.0.0.1 local0
user haproxy
group haproxy
daemon
maxconn 4096
defaults
log global
mode tcp
option tcplog
option dontlognull
retries 3
maxconn 2000
timeout connect 5s
timeout client 120s
timeout server 120s
listen rabbitmq_cluster
bind 0.0.0.0:5671
mode tcp
balance roundrobin
server rabbitmq1 10.11.59.113:5672 check inter 5000 rise 2 fall 3 weight 1
server rabbitmq2 10.11.59.114:5672 check inter 5000 rise 2 fall 3 weight 1
server rabbitmq3 10.11.59.115:5672 check inter 5000 rise 2 fall 3 weight 1
listen monitor
bind 0.0.0.0:8100
mode http
option httplog
stats enable
stats uri /haproxy
stats refresh 5s
eof


3、给haproxy配置HA:(两台haproxy做)
yum -y install keepalived
cp /etc/keepalived/keepalived.conf /etc/keepalived/keepalived.conf.bak
keepalived的master配置:
cat >> /etc/keepalived/keepalived.conf <<eof
! Configuration File for keepalived
global_defs {
router_id haproxy-master
}
vrrp_script check_run {
script "/etc/keepalived/keepalived_check_haproxy.sh"
interval 5
}
vrrp_instance VI_1 {
state MASTER
interface ens33
virtual_router_id 89
priority 100
advert_int 1
authentication {
auth_type PASS
auth_pass 1111
}
virtual_ipaddress {
10.11.59.110/24
}
track_script {
check_run
}
}
eof
keepalived的slave配置:
cat >> /etc/keepalived/keepalived.conf <<eof
! Configuration File for keepalived
global_defs {
router_id haproxy-slave
}
vrrp_script check_run {
script "/etc/keepalived/keepalived_check_haproxy.sh"
interval 5
}
vrrp_instance VI_1 {
state MASTER
interface ens33
virtual_router_id 89
priority 100
advert_int 1
authentication {
auth_type PASS
auth_pass 1111
}
virtual_ipaddress {
10.11.59.110/24
}
track_script {
check_run
}
}
eof
haproxy 健康检测脚本(两台都要做):
cat >>/etc/keepalived/keepalived_check_haproxy.sh <<eof
#!/bin/bash
systemctl status haproxy &>/dev/null
if [ $? -ne 0 ] ;then
# service keepalived stop
systemctl stop keepalived
fi
eof
haproxy 健康检测脚本(两台都要做):
cat >>/etc/keepalived/keepalived_check_haproxy.sh <<eof
#!/bin/bash
systemctl status haproxy &>/dev/null
if [ $? -ne 0 ] ;then
# service keepalived stop
systemctl stop keepalived
fi
eof

最后
以上就是危机西牛最近收集整理的关于Rabbitmq镜像模式集群+Haproxy+KeepalivedRabbitmq镜像模式集群+Haproxy+Keepalived的全部内容,更多相关Rabbitmq镜像模式集群+Haproxy+KeepalivedRabbitmq镜像模式集群+Haproxy+Keepalived内容请搜索靠谱客的其他文章。
本图文内容来源于网友提供,作为学习参考使用,或来自网络收集整理,版权属于原作者所有。
发表评论 取消回复