文章目录
- 一、Flink 开发环境部署和配置
- 1. 编译 Flink 代码
- 2. 开发环境准备
- 二、运行 Flink 应用
- 1. 基本概念
- 2. 运行环境准备
- 3. 单机 Standalone 的方式运行 Flink
- 4. 多机部署 Flink Standalone 集群
- 5. Standalone 模式的 HighAvailability(HA)部署和配置
- 6. 使用 Yarn 模式跑 Flink job
- 7. Yarn 模式下的 HighAvailability 配置
本文内容出自 Apache Flink公开课系列
作者:沙晟阳(成阳)
本文主要面向于初次接触 Apache Flink(以下简称Flink)、或者对 Flink 有了解但是没有实际操作过的同学。希望帮助大家更顺利地上手使用 Flink,并着手相关开发调试工作。
课程内容包括:
- Flink 开发环境的部署和配置
- 运行 Flink 应用(包括:单机 Standalone 模式、多机 Standalone 模式和 Yarn 集群模式)
一、Flink 开发环境部署和配置
Flink 是一个以 Java 及 Scala 作为开发语言的开源大数据项目,代码开源在 GitHub 上,并使用 Maven 来编译和构建项目。对于大部分使用 Flink 的同学来说,Java、Maven 和 Git 这三个工具是必不可少的,另外一个强大的 IDE 有助于我们更快的阅读代码、开发新功能以及修复 Bug。因为篇幅所限,我们不会详述每个工具的安装细节,但会给出必要的安装建议。
关于开发测试环境,Mac OS、Linux 系统或者 Windows 都可以。如果使用的是 Windows 10 系统,建议使用 Windows 10 系统的 Linux 子系统来编译和运行。
| 工具 | 注释 |
|---|---|
| Java | Java 版本至少是Java 8,且最好选用 Java 8u51 及以上版本 |
| Maven | 必须使用 Maven 3,建议使用 Maven 3.2.5。Maven 3.3.x 能够编译成功,但是在 Shade 一些 Dependencies 的过程中有些问题 |
| Git | Flink 的代码仓库是: https://github.com/apache/flink |
建议选用社区已发布的稳定分支,比如 Release-1.6 或者 Release-1.7。
1. 编译 Flink 代码
在我们配置好之前的几个工具后,编译 Flink 就非常简单了,执行如下命令即可:
mvn clean install -DskipTests
# 或者
mvn clean package -DskipTests
常用编译参数:
-Dfast # 主要是忽略QA plugins和JavaDocs的编译
-Dhadoop.version=2.6.1 # 指定hadoop版本
--settings=${maven_file_path} # 显式指定maven settings.xml配置文件
当成功编译完成后,能在当前 Flink 代码目录下的 flink-dist/target/子目录 中看到如下文件(不同的 Flink 代码分支编译出的版本号不同,这里的版本号是 Flink 1.5.1):

其中有三个文件可以留意一下:
| 版本 | 注释 |
|---|---|
| flink-1.5.1.tar.gz | Binary 的压缩包 |
| flink-1.5.1-bin/flink-1.5.1 | 解压后的 Flink binary 目录 |
| flink-dist_2.11-1.5.1.jar | 包含 Flink 核心功能的 jar 包 |
注意: 国内用户在编译时可能遇到编译失败“Build Failure”(且有 MapR 相关报错),一般都和 MapR 相关依赖的下载失败有关,即使使用了推荐的 settings.xml 配置(其中 Aliyun Maven 源专门为 MapR 相关依赖做了代理),还是可能出现下载失败的情况。问题主要和 MapR 的 Jar 包比较大有关。遇到这些问题时,重试即可。在重试之前,要先根据失败信息删除 Maven local repository 中对应的目录,否则需要等待 Maven 下载的超时时间才能再次出发下载依赖到本地。
2. 开发环境准备
推荐使用 IntelliJ IDEA IDE 作为 Flink 的 IDE 工具。官方不建议使用 Eclipse IDE,主要原因是 Eclipse 的 Scala IDE 和 Flink 用 Scala 的不兼容。
如果你需要做一些 Flink 代码的开发工作,则需要根据 Flink 代码的 tools/maven/目录 下的配置文件来配置 Checkstyle ,因为 Flink 在编译时会强制代码风格的检查,如果代码风格不符合规范,可能会直接编译失败。
二、运行 Flink 应用
1. 基本概念
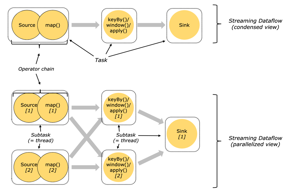
运行 Flink 应用其实非常简单,但是在运行 Flink 应用之前,还是有必要了解 Flink 运行时的各个组件,因为这涉及到 Flink 应用的配置问题。下图所示,这是用户用 DataStream API 写的一个数据处理程序。可以看到,在一个 DAG 图中不能被 Chain 在一起的 Operator 会被分隔到不同的 Task 中,也就是说 Task 是 Flink 中资源调度的最小单位。

如下图所示,Flink 实际运行时包括两类进程:
-
JobManager(又称为 JobMaster):协调 Task 的分布式执行,包括调度 Task、协调创 Checkpoint 以及当 Job failover 时协调各个 Task 从 Checkpoint 恢复等。
-
TaskManager(又称为 Worker):执行 Dataflow 中的 Tasks,包括内存 Buffer 的分配、Data Stream 的传递等。

下图所示,Task Slot 是一个 TaskManager 中的最小资源分配单位,一个 TaskManager 中有多少个 Task Slot 就意味着能支持多少并发的 Task 处理。需要注意的是,一个 Task Slot 中可以执行多个 Operator,一般这些 Operator 是能被 Chain 在一起处理的。

2. 运行环境准备
-
准备 Flink binary
○ 直接从 Flink 官网上下载 Flink binary 的压缩包
○ 或者从 Flink 源码编译而来
-
安装 Java,并配置 JAVA_HOME 环境变量
3. 单机 Standalone 的方式运行 Flink
1)基本的启动流程
最简单的运行 Flink 应用的方法就是以单机 Standalone 的方式运行。
启动集群:
./bin/start-cluster.sh
打开 http://127.0.0.1:8081/ 就能看到 Flink 的 Web 界面。尝试提交 Word Count 任务:
./bin/flink run examples/streaming/WordCount.jar
大家可以自行探索 Web 界面中展示的信息,比如,我们可以看看 TaskManager 的 stdout 日志,就可以看到 Word Count 的计算结果。
我们还可以尝试通过“–input”参数指定我们自己的本地文件作为输入,然后执行:
./bin/flink run examples/streaming/WordCount.jar --input ${your_source_file}
停止集群:
./bin/stop-cluster.sh
2)常用配置介绍
-
conf/slaves
conf / slaves 用于配置 TaskManager 的部署,默认配置下只会启动一个 TaskManager 进程,如果想增加一个 TaskManager 进程的,只需要文件中追加一行“localhost”。也可以直接通过
./bin/taskmanager.sh start这个命令来追加一个新的 TaskManager:./bin/taskmanager.sh start|start-foreground|stop|stop-all -
conf/flink-conf.yaml
conf/flink-conf.yaml 用于配置 JM 和 TM 的运行参数,常用配置有:# The heap size for the JobManager JVM jobmanager.heap.mb: 1024 # The heap size for the TaskManager JVM taskmanager.heap.mb: 1024 # The number of task slots that each TaskManager offers. Each slot runs one parallel pipeline. taskmanager.numberOfTaskSlots: 4 # the managed memory size for each task manager.
Standalone 集群启动后,我们可以尝试分析一下 Flink 相关进程的运行情况。执行 jps 命令,可以看到 Flink 相关的进程主要有两个,一个是 JobManager 进程,另一个是 TaskManager 进程。我们可以进一步用 ps 命令看看进程的启动参数中“-Xmx”和“-Xms”的配置。然后我们可以尝试修改 flink-conf.yaml 中若干配置,然后重启 Standalone 集群看看发生了什么变化。
需要补充的是,在 Blink 开源分支上,TaskManager 的内存计算上相对于现在的社区版本要更精细化,TaskManager 进程的堆内存限制(-Xmx)一般的计算方法是:
TotalHeapMemory = taskmanager.heap.mb + taskmanager.managed.memory.size + taskmanager.process.heap.memory.mb(默认值为128MB)
而最新的 Flink 社区版本 Release-1.7 中 JobManager 和 TaskManager 默认内存配置方式为:
# The heap size for the JobManager JVM
jobmanager.heap.size: 1024m
# The heap size for the TaskManager JVM
taskmanager.heap.size: 1024m
Flink 社区 Release-1.7 版本中的“taskmanager.heap.size”配置实际上指的不是 Java heap 的内存限制,而是 TaskManager 进程总的内存限制。我们可以同样用上述方法查看 Release-1.7 版本的 Flink binary 启动的 TaskManager 进程的 -Xmx 配置,会发现实际进程上的 -Xmx 要小于配置的“taskmanager.heap.size”的值,原因在于从中扣除了 Network buffer 用的内存,因为 Network buffer 用的内存一定是 Direct memory,所以不应该算在堆内存限制中。
3)日志的查看和配置
JobManager 和 TaskManager 的启动日志可以在 Flink binary 目录下的 Log 子目录中找到。Log 目录中以flink-{id}-standalonesession为前缀的文件对应的是 JobManager 的输出,其中有三个文件:
- flink- u s e r − s t a n d a l o n e s e s s i o n − {user}-standalonesession- user−standalonesession−{id}-${hostname}.log:代码中的日志输出
- flink- u s e r − s t a n d a l o n e s e s s i o n − {user}-standalonesession- user−standalonesession−{id}-${hostname}.out:进程执行时的stdout输出
- flink- u s e r − s t a n d a l o n e s e s s i o n − {user}-standalonesession- user−standalonesession−{id}-${hostname}-gc.log:JVM的GC的日志
Log 目录中以 flink-{id}-taskexecutor 为前缀的文件对应的是 TaskManager 的输出,也包括三个文件,和 JobManager 的输出一致。
- flink- u s e r − t a s k e x e c u t o r − {user}-taskexecutor- user−taskexecutor−{id}-${hostname}.log:代码中的日志输出
- flink- u s e r − t a s k e x e c u t o r − {user}-taskexecutor- user−taskexecutor−{id}-${hostname}.out:进程执行时的stdout输出
- flink- u s e r − t a s k e x e c u t o r − {user}-taskexecutor- user−taskexecutor−{id}-${hostname}-gc.log:JVM的GC的日志
日志的配置文件在 Flink binary 目录的 conf 子目录下,其中:
- log4j-cli.properties:用 Flink 命令行时用的 log 配置,比如执行“ flink run”命令
- log4j-yarn-session.properties:用 yarn-session.sh 启动时命令行执行时用的 log 配置
- log4j.properties:无论是 Standalone 还是 Yarn 模式,JobManager 和 TaskManager 上用的 log 配置都是 log4j.properties
这三个log4j*.properties文件分别有三个logback*.xml文件与之对应,如果想使用 Logback 的同学,之需要把与之对应的log4j*.properties文件删掉即可,对应关系如下:
- log4j-cli.properties -> logback-console.xml
- log4j-yarn-session.properties -> logback-yarn.xml
- log4j.properties -> logback.xml
需要注意的是,JobManager 和 TaskManager 的日志都带有{id}表示本进程在本机上该角色(JobManager 或 TaskManager)的所有进程中的启动顺序,默认从 0 开始。
4)进一步探索
尝试重复执行 ./bin/start-cluster.sh 命令,然后看看 Web 页面(或者执行jps命令),看看会发生什么?可以尝试看看启动脚本,分析一下原因。接着可以重复执行 ./bin/stop-cluster.sh ,每次执行完后,看看会发生什么。
4. 多机部署 Flink Standalone 集群
部署前要注意的要点:
- 每台机器上配置好 Java 以及 JAVA_HOME 环境变量
- 每台机器上部署的 Flink binary 的目录要保证是同一个目录
- 如果需要用 HDFS,需要配置 HADOOP_CONF_DIR 环境变量配置
根据你的集群信息修改 conf/masters 和 conf/slaves 配置。
修改 conf/flink-conf.yaml 配置,注意要确保和 Masters 文件中的地址一致:
jobmanager.rpc.address: xxxxxx
确保所有机器的 Flink binary 目录中 conf 中的配置文件相同,特别是以下三个:
conf/masters
conf/slaves
conf/flink-conf.yaml
然后启动 Flink 集群:
./bin/start-cluster.sh
提交 WordCount 作业:
./bin/flink run examples/streaming/WordCount.jar
上传 WordCount 的 Input 文件:
hdfs dfs -copyFromLocal story /test_dir/input_dir/story
提交读写 HDFS 的 WordCount 作业:
./bin/flink run examples/streaming/WordCount.jar --input hdfs:///test_dir/input_dir/story --output hdfs:///test_dir/output_dir/output
增加 WordCount 作业的并发度(注意输出文件重名会提交失败):
./bin/flink run examples/streaming/WordCount.jar --input hdfs:///test_dir/input_dir/story --output hdfs:///test_dir/output_dir/output --parallelism 20
5. Standalone 模式的 HighAvailability(HA)部署和配置
通过Flink Runtime 架构图,我们可以看到 JobManager 是整个系统中最可能导致系统不可用的角色。如果一个 TaskManager 挂了,在资源足够的情况下,只需要把相关 Task 调度到其他空闲 TaskSlot 上,然后 Job 从 Checkpoint 中恢复即可。而如果当前集群中只配置了一个 JobManager,则一旦 JobManager 挂了,就必须等待这个 JobManager 重新恢复,如果恢复时间过长,就可能导致整个 Job 失败。

因此如果在生产业务使用 Standalone 模式,则需要部署配置 HighAvailability,这样同时可以有多个 JobManager 待命,从而使得 JobManager 能够持续服务。

注意:
- 如果想使用 Flink standalone HA 模式,需要确保基于 Flink Release-1.6.1 及以上版本,因为这里社区有个 bug 会导致这个模式下主 JobManager 不能正常工作。
- 接下来的实验中需要用到 HDFS,所以需要下载带有 Hadoop 支持的 Flink Binary 包。
1)(可选)使用 Flink 自带的脚本部署 ZK
Flink 目前支持基于 Zookeeper 的 HA。如果你的集群中没有部署 ZK,Flink 提供了启动 Zookeeper 集群的脚本。首先修改配置文件 conf/zoo.cfg,根据你要部署的 Zookeeper Server 的机器数来配置 server.X=addressX:peerPort:leaderPort ,其中“X”是一个 Zookeeper Server的唯一 ID,且必须是数字。
# The port at which the clients will connect
clientPort=3181
# server.x=[hostname]:peerPort:leaderPort[:observer]
# x为群组中服务器的ID值.它必须是一个整数,不过不一定要从0开始,也不要求是连续的
# peerPort用于事务的发送
# leaderPort用于leader选举
# observe参数可选,为了标记服务器是否进入观察者模式
server.1=z05f06378.sqa.zth.tbsite.net:4888:5888
server.2=z05c19426.sqa.zth.tbsite.net:4888:5888
server.3=z05f10219.sqa.zth.tbsite.net:4888:5888
然后启动 Zookeeper:
./bin/start-zookeeper-quorum.sh
jps 命令看到 ZK 进程已经启动:

停掉 Zookeeper 集群的命令:
./bin/stop-zookeeper-quorum.sh
2)修改 Flink Standalone 集群的配置
修改 conf/masters 文件,增加一个 JobManager:
$cat conf/masters
z05f06378.sqa.zth.tbsite.net:8081
z05c19426.sqa.zth.tbsite.net:8081
之前修改过的 conf/slaves 文件保持不变:
$cat conf/slaves
z05f06378.sqa.zth.tbsite.net
z05c19426.sqa.zth.tbsite.net
z05f10219.sqa.zth.tbsite.net
修改 conf/flink-conf.yaml 文件:
# 配置high-availability mode
high-availability: zookeeper
# 配置zookeeper quorum(hostname和端口需要依据对应zk的实际配置)
high-availability.zookeeper.quorum: z05f02321.sqa.zth.tbsite.net:2181,z05f10215.sqa.zth.tbsite.net:2181
# (可选)设置zookeeper的root目录
high-availability.zookeeper.path.root: /test_dir/test_standalone2_root
# (可选)相当于是这个standalone集群中创建的zk node的namespace
high-availability.cluster-id: /test_dir/test_standalone2
# JobManager的meta信息放在dfs,在zk上主要会保存一个指向dfs路径的指针
high-availability.storageDir: hdfs:///test_dir/recovery2/
需要注意的是,在 HA 模式下 conf/flink-conf.yaml 中的这两个配置都失效了(想想为什么)。
jobmanager.rpc.address
jobmanager.rpc.port
修改完成后,确保配置同步到其他机器。
启动 Zookeeper 集群:
./bin/start-zookeeper-quorum.sh
再启动 Standalone 集群(要确保之前的 Standalone 集群已经停掉):
./bin/start-cluster.sh
分别打开两个 Master 节点上的 JobManager Web 页面:
http://z05f06378.sqa.zth.tbsite.net:8081
http://z05c19426.sqa.zth.tbsite.net:8081
可以看到两个页面最后都转到了同一个地址上,这个地址就是当前主 JobManager 所在机器,另一个就是 Standby JobManager。以上我们就完成了 Standalone 模式下 HA 的配置。
接下来我们可以测试验证 HA 的有效性。当我们知道主 JobManager 的机器后,我们可以把主 JobManager 进程 Kill 掉,比如当前主 JobManager 在 z05c19426.sqa.zth.tbsite.net 这个机器上,就把这个进程杀掉。
接着,再打开这两个链接:
http://z05f06378.sqa.zth.tbsite.net:8081
http://z05c19426.sqa.zth.tbsite.net:8081
可以发现后一个链接已经不能展示了,而前一个链接可以展示,说明发生主备切换。
然后我们再重启前一次的主 JobManager:
./bin/jobmanager.sh start z05c19426.sqa.zth.tbsite.net 8081
再打开 http://z05c19426.sqa.zth.tbsite.net:8081 这个链接,会发现现在这个链接可以转到 http://z05f06378.sqa.zth.tbsite.net:8081 这个页面上了。说明这个 JobManager 完成了一个 Failover Recovery。
6. 使用 Yarn 模式跑 Flink job
下图为Flink Yarn 部署流程图:

相对于 Standalone 模式,Yarn 模式允许 Flink job 的好处有:
- 资源按需使用,提高集群的资源利用率
- 任务有优先级,根据优先级运行作业
- 基于 Yarn 调度系统,能够自动化地处理各个角色的 Failover
○ JobManager 进程和 TaskManager 进程都由 Yarn NodeManager 监控
○ 如果 JobManager 进程异常退出,则 Yarn ResourceManager 会重新调度 JobManager 到其他机器
○ 如果 TaskManager 进程异常退出,JobManager 会收到消息并重新向 Yarn ResourceManager 申请资源,重新启动 TaskManager
1)在 Yarn 上启动 Long Running 的 Flink 集群(Session Cluster 模式)
查看命令参数:
./bin/yarn-session.sh -h
创建一个 Yarn 模式的 Flink 集群:
./bin/yarn-session.sh -n 4 -jm 1024m -tm 4096m
其中用到的参数是:
- -n,–container Number of TaskManagers
- -jm,–jobManagerMemory Memory for JobManager Container with optional unit (default: MB)
- -tm,–taskManagerMemory Memory per TaskManager Container with optional unit (default: MB)
- -qu,–queue Specify YARN queue.
- -s,–slots Number of slots per TaskManager
- -t,–ship Ship files in the specified directory (t for transfer)
提交一个 Flink job 到 Flink 集群:
./bin/flink run examples/streaming/WordCount.jar --input hdfs:///test_dir/input_dir/story --output hdfs:///test_dir/output_dir/output
这次提交 Flink job,虽然没有指定对应 Yarn application 的信息,却可以提交到对应的 Flink 集群,原因在于 /tmp/.yarn-properties-${user} 文件中保存了上一次创建 Yarn session 的集群信息。所以如果同一用户在同一机器上再次创建一个 Yarn session,则这个文件会被覆盖掉。
-
如果删掉
/tmp/.yarn-properties-${user}或者在另一个机器上提交作业能否提交到预期到yarn session中呢?
可以配置了high-availability.cluster-id参数,据此从 Zookeeper 上获取到 JobManager 的地址和端口,从而提交作业。 -
如果 Yarn session 没有配置 HA,又该如何提交呢?
这个时候就必须要在提交 Flink job 的命令中指明 Yarn 上的 Application ID,通过“-yid”参数传入:/bin/flink run -yid application_1548056325049_0048 examples/streaming/WordCount.jar --input hdfs:///test_dir/input_dir/story --output hdfs:///test_dir/output_dir/output我们可以发现,每次跑完任务不久,TaskManager 就被释放了,下次在提交任务的时候,TaskManager 又会重新拉起来。如果希望延长空闲 TaskManager 的超时时间,可以在 conf/flink-conf.yaml 文件中配置下面这个参数,单位是 milliseconds:
slotmanager.taskmanager-timeout: 30000L # deprecated, used in release-1.5 resourcemanager.taskmanager-timeout: 30000L
2)在 Yarn 上运行单个 Flink job(Job Cluster 模式)
如果你只想运行单个 Flink Job 后就退出,那么可以用下面这个命令:
./bin/flink run -m yarn-cluster -yn 2 examples/streaming/WordCount.jar --input hdfs:///test_dir/input_dir/story --output hdfs:///test_dir/output_dir/output
常用的配置有:
- -yn,–yarncontainer Number of Task Managers
- -yqu,–yarnqueue Specify YARN queue.
- -ys,–yarnslots Number of slots per TaskManager
可以通过 Help 命令查看 Run 的可用参数:
./bin/flink run -h
我们可以看到,./bin/flink run -h看到的Options for yarn-cluster mode中的“-y”和“–yarn”为前缀的参数其实和./bin/yarn-session.sh -h命令是一一对应的,语义上也基本一致。
关于“-n”(在yarn session模式下)、“-yn”在(yarn single job模式下)与“-p”参数的关系:
-
“-n”和“-yn”在社区版本中(Release-1.5 ~ Release-1.7)中没有实际的控制作用,实际的资源是根据“-p”参数来申请的,并且 TM 使用完后就会归还
-
在 Blink 的开源版本中,“-n”(在 Yarn Session 模式下)的作用就是一开始启动指定数量的 TaskManager,之后即使 Job 需要更多的 Slot,也不会申请新的 TaskManager
-
在 Blink 的开源版本中,Yarn single job 模式“-yn”表示的是初始 TaskManager 的数量,不设置 TaskManager 的上限。(需要特别注意的是,只有加上“-yd”参数才能用 Single job 模式(例如:命令“./bin/flink run -yd -m yarn-cluster xxx”)
7. Yarn 模式下的 HighAvailability 配置
首先要确保启动 Yarn 集群用的yarn-site.xml文件中的这个配置,这个是 Yarn 集群级别 AM 重启的上限。
<property>
<name>yarn.resourcemanager.am.max-attempts</name>
<value>100</value>
</property>
然后在 conf/flink-conf.yaml 文件中配置这个 Flink job 的 JobManager 能够重启的次数。
yarn.application-attempts: 10 # 1+ 9 retries
最后再在 conf/flink-conf.yaml 文件中配置上 ZK 相关配置,这几个配置的配置方法和 Standalone 的 HA 配置方法基本一致,如下所示。
# 配置high-availability mode
high-availability: zookeeper
# 配置zookeeper quorum(hostname和端口需要依据对应zk的实际配置)
high-availability.zookeeper.quorum: z05f02321.sqa.zth.tbsite.net:2181,z05f10215.sqa.zth.tbsite.net:2181
# (可选)设置zookeeper的root目录
high-availability.zookeeper.path.root: /test_dir/test_standalone2_root
# 删除这个配置
# high-availability.cluster-id: /test_dir/test_standalone2
# JobManager的meta信息放在dfs,在zk上主要会保存一个指向dfs路径的指针
high-availability.storageDir: hdfs:///test_dir/recovery2/
需要特别注意的是:high-availability.cluster-id这个配置最好去掉,因为在 Yarn(以及Mesos)模式下,cluster-id 如果不配置的话,会配置成 Yarn 上的 Application ID ,从而可以保证唯一性。
最后
以上就是默默小蚂蚁最近收集整理的关于Apache Flink 零基础入门(三):开发环境搭建和应用的配置、部署及运行一、Flink 开发环境部署和配置二、运行 Flink 应用的全部内容,更多相关Apache内容请搜索靠谱客的其他文章。
发表评论 取消回复