我是
靠谱客的博主
明理猎豹,这篇文章主要介绍
固态继电器的使用,现在分享给大家,希望可以做个参考。

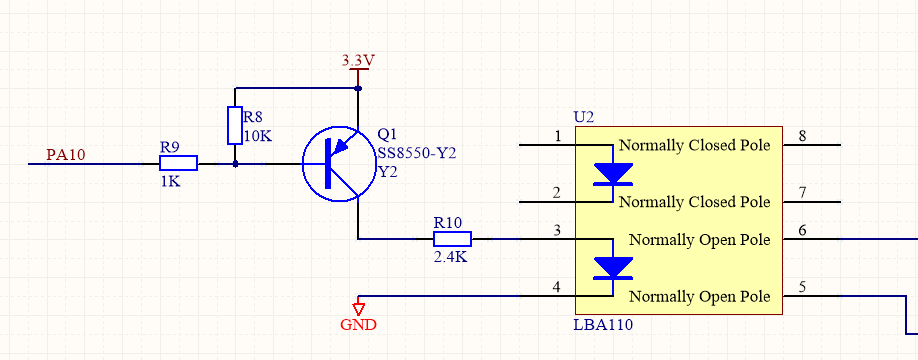
直接用三极管驱动,未在中间串接电阻R10导致直接导通接地短路,初级错误,忘各位朋友借鉴。
改正一点,因为电路R10电阻仅是驱动继电器动作,阻值需要根据需要选择,最终根据需要,我的阻值选择为200欧姆。
最后
以上就是明理猎豹最近收集整理的关于固态继电器的使用的全部内容,更多相关固态继电器内容请搜索靠谱客的其他文章。
本图文内容来源于网友提供,作为学习参考使用,或来自网络收集整理,版权属于原作者所有。
发表评论 取消回复