0. 前言
在《asp.net core 系列》之前的几篇文章中,我们简单了解了路由、控制器以及视图的关系以及静态资源的引入,让我们对于asp.net core mvc项目有了基本的认识。不过,这些并不是 asp.net core mvc项目的全部内容,剩下的内容我将结合实战项目为大家讲解其中的知识。现在,就让我们开始吧。
1. 项目构建
抛开之前的项目,现在跟着我重新创建一个项目,第一步依旧是先创建一个解决方案:
dotnet new sln --name Template
我先介绍一下这个项目(指整个项目,不是单独的asp.net core 应用),这是一个后台管理的模板应用,提供了常见后台系统(管理员端)的功能,包括员工管理、部门管理、角色管理等功能。
现在回到项目中,通常一个项目需要一个模型层,一个数据提供层以及web展示层。然后,我们依次创建 Data、Domain、Web 三个项目,其中Data和Domain 是 classlib,Web是mvc项目。
# 确保当前目录与 Template.sln 处于相同的目录
dotnet new classlib --name Data
dotnet new classlib --name Domain
dotnet new mvc --name Web
添加三个项目到解决方案中:
dotnet sln add Data
dotnet sln add Domain
dotnet sln add Web
因为Data 中存放着模型层,所以需要其他项目对它有一个引用:
cd Domain
dotnet add reference ../Data
cd ../Web
dotnet add reference ../Data
当然,实际开发中我们应当还有一个Service层,这一层用来存放业务代码,减少控制器里不必要的业务代码。那么继续:
# 回到项目的根目录
cd ..
dotnet new classlib --name Service
dotnet sln add Service
然后添加Service的引用:
cd Service
dotnet add reference ../Data
将 Service的引用添加到Web里:
cd ../Web
dotnet add reference ../Service
现在一个大型工程基本都是面向接口编程,几个关键层应当都是接口层,我们实际上还缺少Domain的实现层和Service的实现层。
cd ..
dotnet new classlib --name Domain.Implements
dotnet new classlib --name Service.Implements
在对应的实现层中,引入它们实现的接口层,并引入Data:
cd Domain.Implements
dotnet add reference ../Data
dotnet add reference ../Domain
cd ../Service.Implements
dotnet add reference ../Data
dotnet add reference ../Domain
dotnet add reference ../Service
这里在Service的实现层添加Domain接口层的引用,而不是实现层的引用。这是因为面向接口编程,我们需要对Service实现层隐藏Domain的实现,所以对于Service的实现层来说,不需要关心Domain层的实现逻辑。
在Web中添加新建的两个实现层的引用:
cd ../Web
dotnet add reference ../Domain.Implements
dotnet add reference ../Service.Implements
添加这两个实现层到解决方案中:
cd ..
dotnet sln add Domain.Implements
dotnet sln add Service.Implements
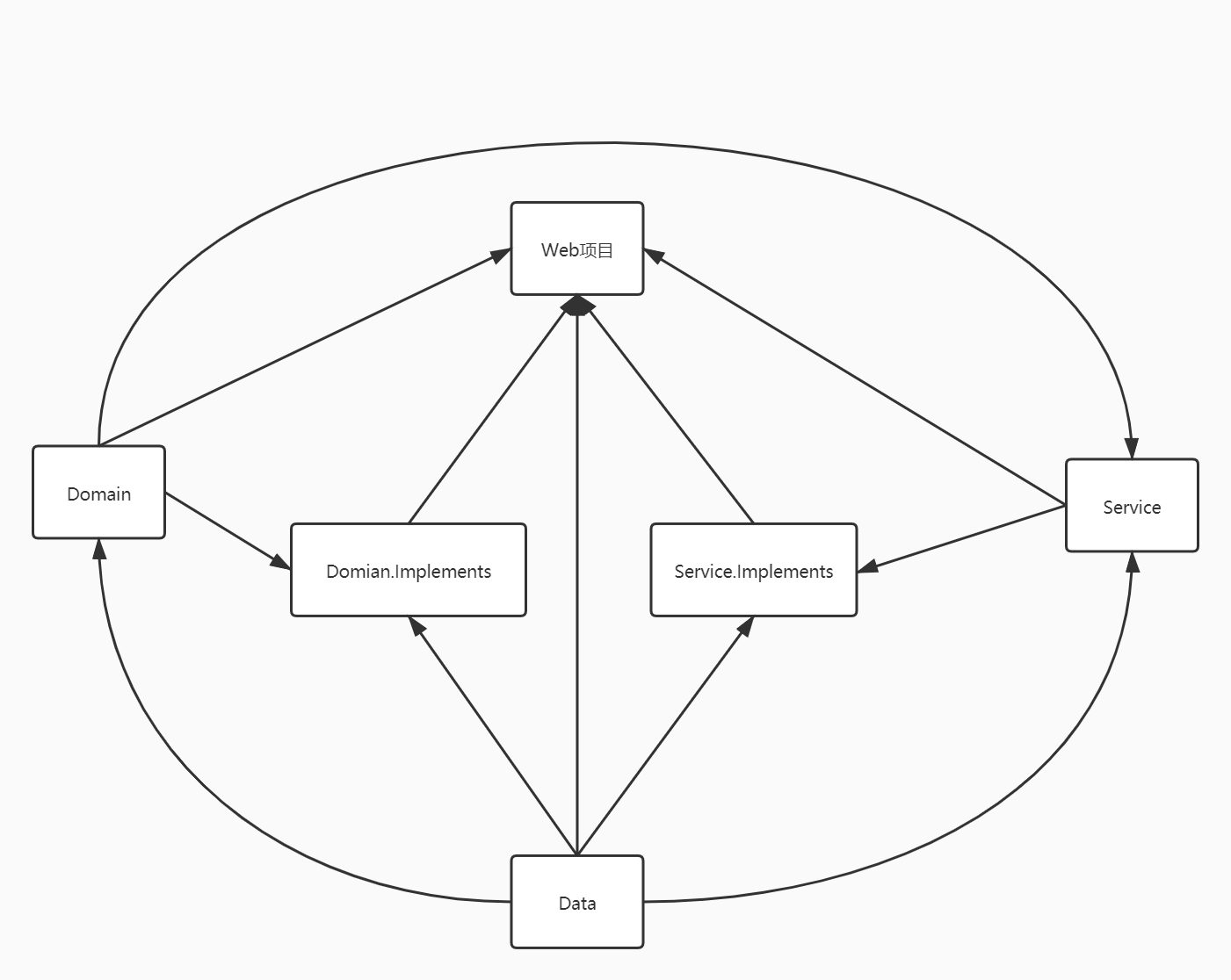
下图是到目前为止的项目结构图:

整体而言,Data是各个层之间的数据流通依据,所以各个项目都依赖于此项目,各个接口层的实现层都只对Web可见,其他各层实际上并不清楚具体实现。
隐藏实现层有什么好处呢?
- 调用方不知道实现方的逻辑,避免调用方对特定实现的依赖
- 有利于团队协作,有的团队是针对模块划分,有的是针对分层划分,无论哪种,使用接口都是一个好的选择
- 有利于后期优化,可以很方便的切换实现层,而不用重新编译过多的代码
当然,并不只有这些好处,不过这样有一个坏处,在web层调用service层时会更繁琐,不过这也不是不可解决的,后续的内容中会为大家介绍如何解决这个烦恼。
2. 项目补充
通常情况下,一个完整的项目还会有一个工具类项目和一个测试项目。所以,继续添加以下项目:
dotnet new classlib --name Utils
Utils 表示工具类,通常一个项目中工具类会比较多,所以就抽成了一个项目,单独列出来。
添加测试项目:
dotnet new nunit --name Test
这里使用的是nunit 3测试框架,当然还有另一个是xunit测试框架。
添加两个项目到解决方案里:
dotnet sln add Utils
dotnet sln add Test
3. 总结
本章内容旨在通过创建项目,让大家了解实际开发中项目的层级规划思想,这并不代表我的就是最优的,只是这是我总结出来相对方便的层级关系。这里并没有讲解如何通过Visual Studio或者Rider创建这样的一个项目,我希望大伙能够自己试试。
好了,希望大家能创建好项目,当然了后期我会给大家提供这个项目的源码的,地址暂时保密哦。
更多内容烦请关注我的博客《高先生小屋》

最后
以上就是欢喜服饰最近收集整理的关于【asp.net core 系列】6 实战之 一个项目的完整结构0. 前言1. 项目构建2. 项目补充3. 总结的全部内容,更多相关【asp.net内容请搜索靠谱客的其他文章。
发表评论 取消回复