初学51单片机第一个实验一般都是以点亮LED灯开始,以下是使用Proteus仿真软件的实验效果。
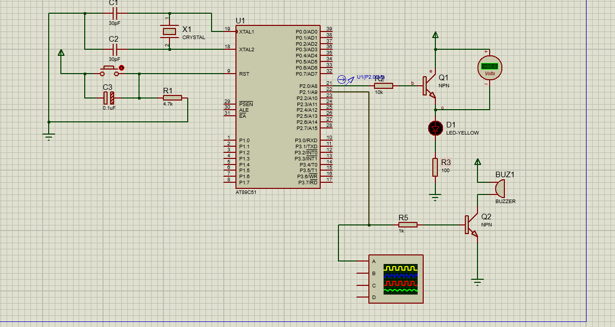
实验需要仿真仪器:
示波器、LED、电压表、蜂鸣器、AT89C51
实验电路图:

实验代码:
#include <reg52.h>
#define uchar unsigned char
#define uint unsigned int
uint i = 0;
sbit buzzer = P2^1;
sbit led=P2^0; //将单片机的P2.0端口定义为led
void delay(uint i)
{
while(i--);
}
//定时器T0初始化
void Timer0init()
{ //设置T0
TMOD|=0X01; //选择为定时器0模式,工作方式1,仅用TR0打开启动
TH0=0x0F8; //给定时器赋初值,定时0.5ms
TL0=0x30;
ET0=1; //打开定时器0中断允许
EA=1; //打开总中断
TF0=0; //溢出位清零
TR0=1; //打开定时器
}
void Timer0() interrupt 1
{
uchar count;
TH0=0x3c; //给定时器赋初值
TL0=0xb0;
count++; //计时变量加
if(count==10)//定时器定时是50ms,此处计数10次,正好是500ms
{
buzzer = ~buzzer;
delay(10);
count = 0;
TR0 = 0;
}
TR0 = 1;
}
void main(void)
{
Timer0init(); //定时器T0初始化
while(1)
{
led=1;
delay(50000); //大约延时450ms
led=0;
delay(50000); //大约延时450ms
}
}
效果截图:

从示波器可以看出,这次中断产生的PWM效果并不是太好。
最后
以上就是舒服黄蜂最近收集整理的关于51单片机点亮LED和使用定时器中断控制蜂鸣器发声的全部内容,更多相关51单片机点亮LED和使用定时器中断控制蜂鸣器发声内容请搜索靠谱客的其他文章。
本图文内容来源于网友提供,作为学习参考使用,或来自网络收集整理,版权属于原作者所有。
发表评论 取消回复