一开始感觉很简单,没想到几经折腾,还好,最后基本找到原因,暂时先记录下来。
先说明一下:单片机型号stc8a8k64d,485串口使用UART3(P5.10,P5.1),485使用网上找的一种方案,自动收发数据,网上还有解释,并且电路和我买的一个模块电路也一样,按理说不应该有问题的,但是最后就是不成功,也是很纳闷。
一,单片机这边的配置注意事项
1,正常的串口配置。
2,串口引脚切换到P5.0 P5.1
3,串口的TXD引脚要先配置成推挽输出,切记切记!!!
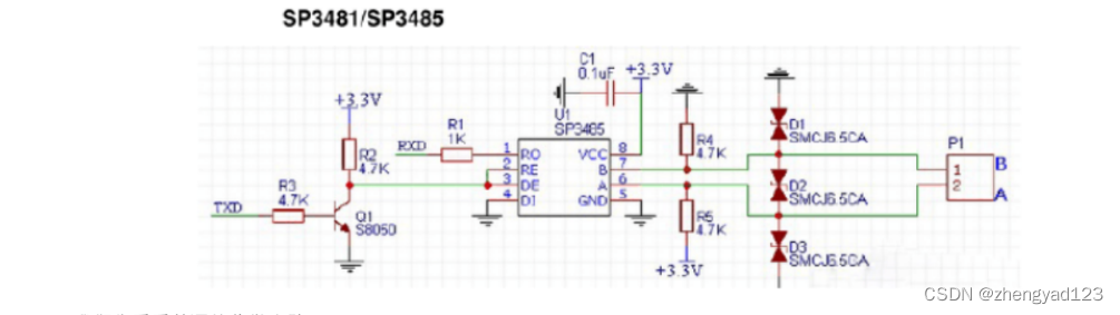
二,485自动收发电路

电路图是网上找的,调试主要遇到几个问题:
1,通信接收正常。
2,单片机配置还有以后,发送引脚有电平变化,示波器查看485的 A /B 线,也有变化,就是上位机收不到数据,电脑端使用一个485转USB模块。
3,注意A/B线的上下拉电阻了,没有问题。
4,最后,将电路变成传统的电路,飞线,使能引脚单片机控制,可以发送或接收。
5,使用买的两个模块,一个带隔离,一个不带,其中一个就是上面的电路,自动收发,波特率太高太低都通信不成功。
查阅的很多资料,可能原因:
1,自动收发电路并不稳定,上升下降沿不够陡峭,传输速率不能太高。
2,在AB差分电压上升至RS-485收发器门限电平前RXD引脚会出现到一段时间的低电平信号。
3,至于自己的电路怎么也发送不出来,至今也不明白为什么,总的感觉,这种电路实际应用还是有问题,速率、稳定性都不太好,尽量还是少是使用吧。
2022.07.24增加:
1,485存在只能接收或只能发送,用示波器看,数据不发送状态下,A/B线上的电压不对。最后,将上下拉电阻改为1K电阻,接收到数据之后,将RS485的DE/RE 引脚拉高,并延时一定时间之后,再发送数据,这样完成数据的收发。
三,参考资料
RS-485自动收发器应用异常怎么办?-广州致远电子股份有限公司 (zlg.cn)
485通信自动收发电路详解 - 百度文库 (baidu.com)
【新提醒】关于485自收发电路新的思考 - 嵌入式系统 - 电子工程世界-论坛 (eeworld.com.cn)
485通信电路详解(自动收发)————先看自己总结 - 灰信网(软件开发博客聚合) (freesion.com)
最后
以上就是懦弱自行车最近收集整理的关于调试stc8a8k64d4单片机485通信总结的全部内容,更多相关调试stc8a8k64d4单片机485通信总结内容请搜索靠谱客的其他文章。
发表评论 取消回复