前言
- 当实现具备实时性需求时,我们一般会选择长连接的通信方式
- 而在实现长连接方式时,存在很多性能问题,如 长连接保活
- 今天,我将 手把手教大家实现自适应的心跳保活机制,从而能高效维持长连接
目录

示意图
1. 长连接 介绍
1.1 简介

示意图
1.2 作用
通过 长时间保持双方连接,从而:
- 提高通信速度
- 确保实时性
- 避免短时间内重复连接所造成的信道资源 & 网络资源的浪费
1.3 长连接 与 短连接的区别

示意图
2. 长连接断开的原因
-
从上节可知,在长连接的情况下,双方的所有通信 都建立在1条长连接上(1次
TCP连接);所以,长连接 需要 持续保持双方连接 才可使得双方持续通信 -
可是,长连接会存在断开的情况,而 断开原因 主要是:
- 长连接所在进程被杀死
NAT超时- 网络状态发生变化
- 其他不可抗因素(网络状态差、
DHCP的租期等等 )
下面,我将对每种原因进行分析
原因1:进程被杀死
当进程被杀死后,长连接也会随之断开
原因2:NAT 超时(重点关注)
- NAT超时现象如下

示意图
- 各运营商 & 地区的 NAT超时时间如下

示意图
- 特别注意:排除其他外因(网络切换、
NAT超时、人为原因),TCP长连接在双方都不断开连接的情况上,本质上是不会自动中断的
- 即,不需要心跳包来维持
- 验证:让2台电脑连上同1个
Wifi(其中1台做服务器, 另1台做客户端连接服务器(无设置KeepAlive);只要电脑、路由器不断网断电,那么,2台电脑的长连接是不会自动中断的。
原因3:网络状态发生变化
当移动客户端网络状态发生变化时(如移动网络 & Wifi切换、断开、重连),也会使长连接断开
原因4:其他不可抗因素
如网络状态差、DHCP的租期到期等等,都会使得长连接发生 偶然的断开
DHCP的租期到期:对于Android系统,DHCP到了租期后不会主动续约 & 继续使用过期IP,,从而导致长连接 断开
3. 高效维持长连接的解决方案
- 在了解长连接断开原因后,针对对应原因,此处给出 高效维持长连接的解决方案

示意图
- 为此,若需有效维持长连接,则需要做到

示意图
其实,说得简单点:高效维持长连接的关键在于
- 保活:处于连接状态时尽量不要断
- 断线重连:断了之后继续重连回来
解决方案1:进程保活
整体概括如下:

示意图
解决方案2:心跳保活机制
这是本文的重点,下节开始会详细解析
解决方案3:断线重连机制
- 原理
检测网络状态变化 & 判断连接的有效性 - 具体实现
前者请参考文章:Android:检测网络状态&监听网络变化;后者主要存在于心跳保活机制,所以下面会在心跳保活机制中一起讲解。
4. 心跳保活机制简介
- 心跳保活机制的整体介绍如下

示意图
- 注:很多人容易混淆 心跳机制 & 轮询机制,此处给出二者区别

示意图
5. 主流心跳机制分析 & 对比
对国、内外主流的移动IM产品(WhatsApp、Line、微信)进行了心跳机制的简单分析 & 对比,具体请看下图

示意图
6. 心跳机制方案 总体设计
下面,将根据市面上主流的心跳机制,设计 一套心跳机制方案
6.1 基本流程

示意图
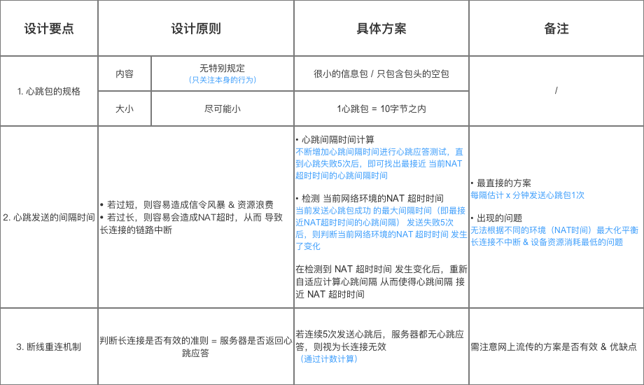
6.2 设计要点
- 对于心跳机制方案设计的主要考虑因素 = 保证消息的实时性 & 耗费设备的资源(网络流量、电量、CPU等等)
- 从上图可以看出,对于心跳机制方案设计的要点在于
- 心跳包的规格(内容 & 大小)
- 心跳发送的间隔时间
- 断线重连机制 (核心 = 如何 判断长连接的有效性)
在下面的方案设计中,将针对这3个问题给出详细的解决方案。
7. 心跳机制方案 详细设计
7.1 心跳包的规格
为了减少流量 & 提高发送效率,需要精简心跳包的设计
7.1.1 设计原则
主要从心跳包的内容 & 大小入手,设计原则具体如下

示意图
7.1.2 设计方案
心跳包 = 1个携带少量信息 & 大小在10字节内的信息包
7.2 心跳发送的间隔时间
为了 防止NAT超时 & 减少设备资源的消耗(网络流量、电量、CPU等等),心跳发送的间隔时间是 整个 心跳机制方案设计的重点。
7.2.1 设计原则
心跳发送间隔时间的设计原则如下

示意图
7.2.2 设计方案
a. 最直接 & 常用方案
-
一般,最直接 & 常用的心跳发送间隔时间设置方案 :每隔估计
x分钟发送心跳包1次 -
即 选择 <所有
NAT超时时间最短(5分钟)的时间 即可,综合主流移动IM产品,此处建议 x= 4分钟 -
但是,这种方案存在一些问题:

示意图
下面,我将详细讲解 自适应心跳间隔时间 的设计方案
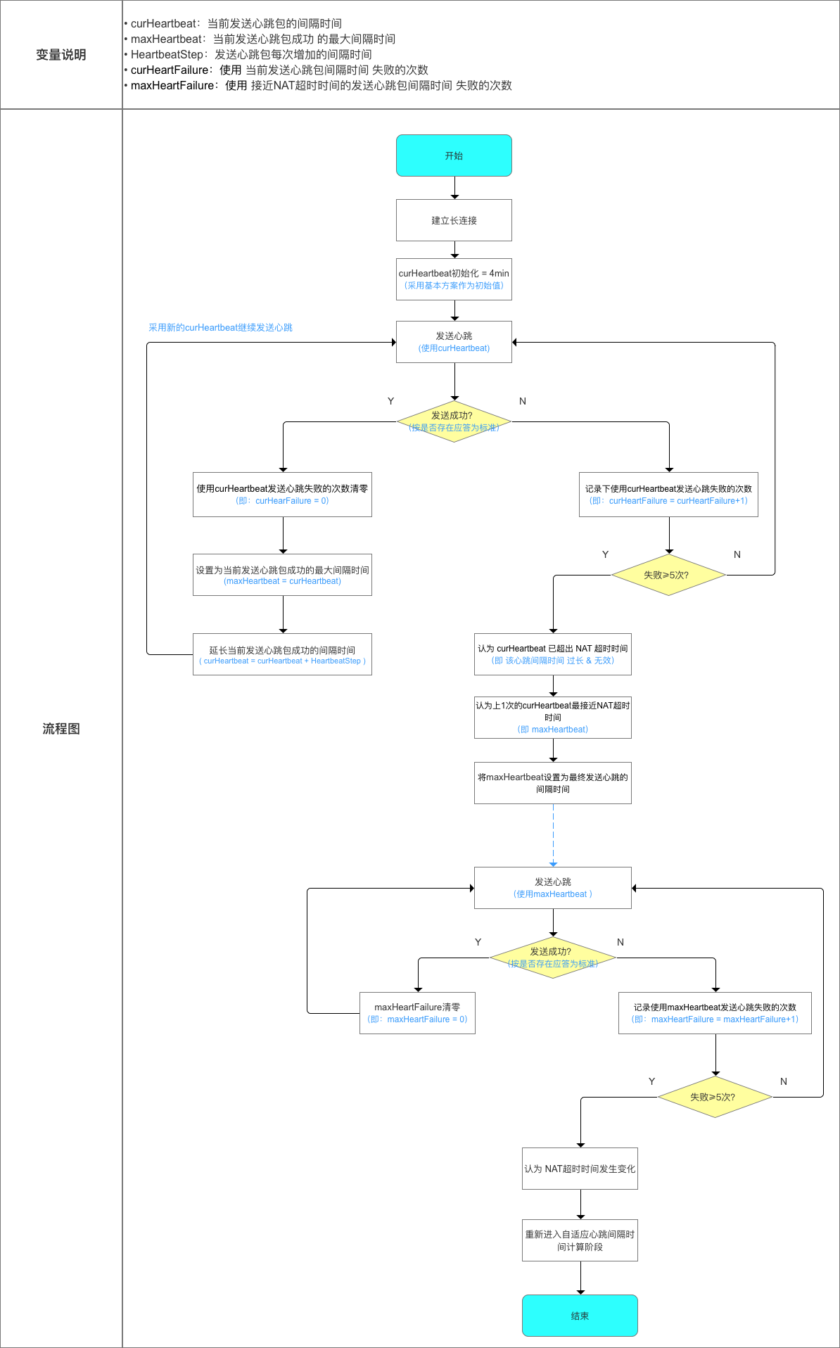
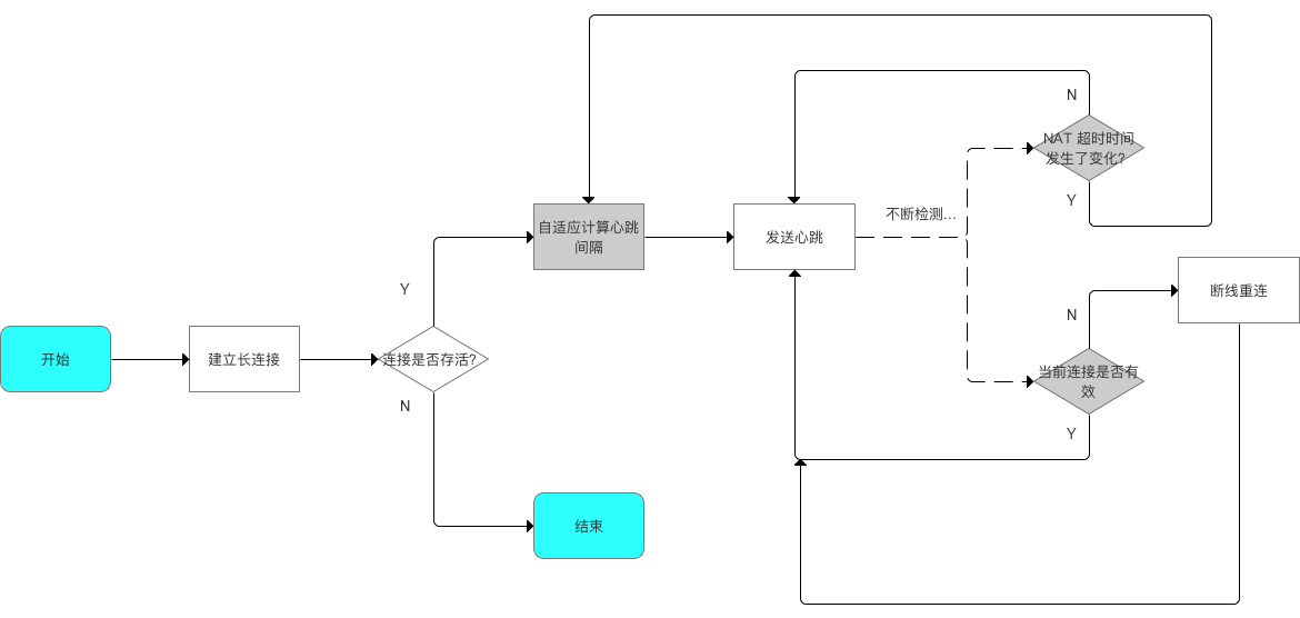
b. 自适应心跳间隔时间 设计方案
- 基本流程

示意图
- 该方案需要解决的有2个核心问题:
1.如何自适应计算心跳间隔 从而使得心跳间隔 接近 当前NAT 超时时间?
答:不断增加心跳间隔时间进行心跳应答测试,直到心跳失败5次后,即可找出最接近 当前
NAT超时时间的心跳间隔时间。具体请看下图:

示意图
注:只有当心跳间隔 接近 NAT 超时时间 时,才能最大化平衡 长连接不中断 & 设备资源消耗最低的问题。
2.如何检测 当前网络环境的NAT 超时时间 发生了变化 ?
答:当前发送心跳包成功 的最大间隔时间(即最接近NAT超时时间的心跳间隔) 发送失败5次后,则判断当前网络环境的
NAT超时时间 发生了变化。具体请看下图:

示意图
注:在检测到 NAT 超时时间 发生变化后,重新自适应计算心跳间隔 从而使得心跳间隔 接近 NAT超时时间
- 总结:统筹2个核心问题,总结出自适应心跳间隔时间 设计方案为下图

示意图
7.3 断线重连机制
该机制的核心在于, 如何 判断长连接的有效性
即,什么情况下视为 长连接 断线?
7.3.1 设计原则
- 判断长连接是否有效的准则 = 服务器是否返回心跳应答
- 此处需要 分清:长连接 存活 & 有效 状态的区别:

示意图
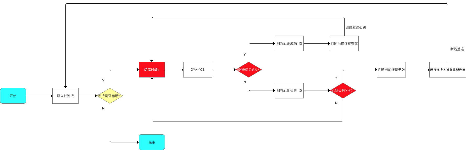
7.3.2 设计方案
- 基本思路
若连续5次发送心跳后,服务器都无心跳应答,则视为长连接无效
通过计数计算
- 判断流程

示意图
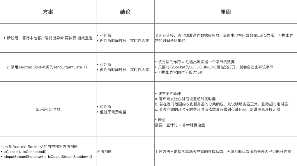
7.3.3 网上流传的方案
在网上流传着一些用于判断长连接是否有效的方案,具体介绍如下

示意图
至此,关于心跳保活机制已经讲解完毕。
7.4 总结
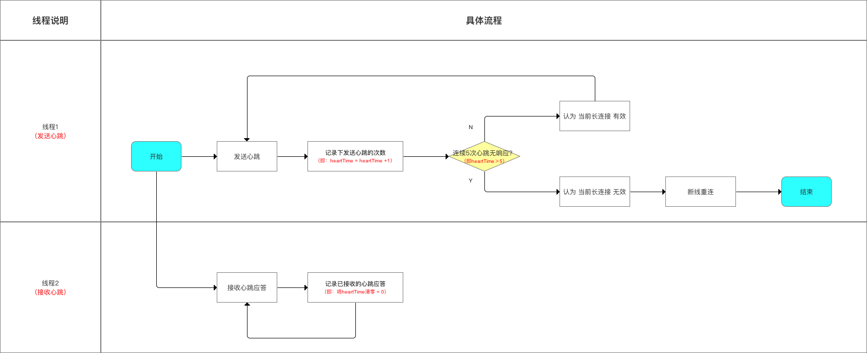
- 设计方案

示意图
- 流程设计
其中,标识 “灰色” 的判断流程参考上文描述

示意图
8. 优化 & 完善
- 上面的方案依然会存在缺陷,从而导致 长连接断开
如,长连接本身不可用(此时重连多少次也没用)
-
下面,将优化 & 完善上述方案,从而保证 客户端与服务器依然保持着通信状态
-
优化点
- 确保当前网络的有效性 & 稳定性再开始长连接
- 自适应计算心跳包间隔时间的时机
8.1 确保当前网络的有效性 & 稳定性再开始长连接
- 问题描述

示意图
- 解决方案

示意图
-
加入到原有 心跳保活机制 主流程

示意图
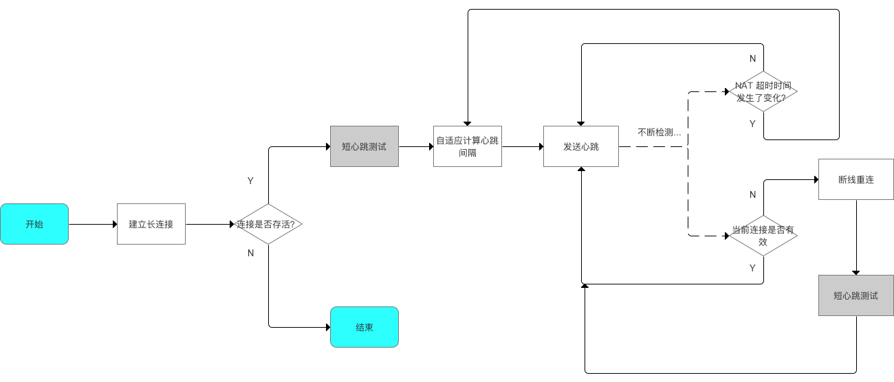
8.2 自适应计算心跳包间隔时间的时机
- 问题描述

示意图
- 方案设计

示意图
- 加入到原有 心跳保活机制 主流程

示意图
8.3 总结

示意图
9. 额外说明:TCP 协议自带 KeepAlive 的机制 是否 可替代心跳机制
很多人认为,TCP 协议自身就有KeepAlive机制,为何基于它的通讯链接,仍需 在应用层实现额外的心跳保活机制?
9.1 回答
- 结论:无法替代
- 原因:
TCP KeepAlive机制 的作用 是检测连接的有无(死活),但无法检测连接是否有效。
“连接有效”的定义 = 双方具备发送 & 接收消息的能力
9.2 KeepAlive 机制概述
先来看看KeepAlive 机制 是什么

示意图
9.3 具体原因
KeepAlive 的机制 不可 替代心跳机制 的具体原因如下:

示意图
9.4 特别注意
KeepAlive机制只是操作系统底层的一个被动机制,不应该被上层应用层使用- 当系统关闭一个由
KeepAlive机制检查出来的死连接时,是不会主动通知上层应用的,只能通过调用相应IO操作的返回值中发现
9.6 结论
KeepAlive机制无法代替心跳机制,需要在应用层 自己实现心跳机制以检测长连接的有效性,从而高效维持长连接
10. 实现方式
- 关于该心跳保活机制的实现方案,可采用多种方案实现
- 在
Android端,本人推荐使用Rxjava,因为:基于事件流的链式调用 的使用方式 使得 复杂方案 实现得更加优雅、逻辑简洁 & 使用简单
RxJava简介如下

示意图
- 关于
RxJava的使用,请看我系列文章:手把手带你玩转RxJava
11. 总结
- 看完本文后,相信在高效维持长连接的需求下,你可以完美地解决了!(具体总结如下)

示意图
最后
以上就是健壮大门最近收集整理的关于如何高效维持网络长连接:手把手教你实现 自适应的心跳保活机制前言目录1. 长连接 介绍2. 长连接断开的原因3. 高效维持长连接的解决方案4. 心跳保活机制简介5. 主流心跳机制分析 & 对比6. 心跳机制方案 总体设计7. 心跳机制方案 详细设计8. 优化 & 完善9. 额外说明:TCP 协议自带 KeepAlive 的机制 是否 可替代心跳机制10. 实现方式11. 总结的全部内容,更多相关如何高效维持网络长连接:手把手教你实现内容请搜索靠谱客的其他文章。
发表评论 取消回复