“ 一套通用、认可的指标字典,将极大提升公司数据层面的效率,降低沟通成本。”
指标字典、指标体系,都是数据分析师很重要的一方面的工作。今天主要分享一下指标字典相关的内容。

—
什么是指标字典
我想,下面的场景,很多人应该并不陌生。
“老刘,咱们本月的成交额才100万啊,得继续努力啊!”
“what?这个月明明成交了150万啊,怎么会才100万?你的数据错了吧?”
“不可能啊,我是自己从数据库取得,100万!”
“我也是对过数啊,150万没错啊!”
到底谁错了?
其实俩人谁都没错,一个统计的是下单金额150万,一个统计的是支付金额100万。因此,是数据分析师或者数据PM错了,错在没有推行一套标准指标字典。
什么是指标字典?
简单地说,其实就是把公司常用的一些指标,通过有组织、有秩序的进行整理,形成公司内各个业务部门均统一认同的标准化体系。就像字典一样,对哪个指标有疑问,就去指标字典中查一查,对齐口径。
指标字典和指标体系有很多异同点。相同点,都是指标相关方面的内容。最大的差异点,就是指标字典可以理解为是一维的、打平的,是通过指标(或者维度)为索引进行检索内容;但指标体系是有业务组织的、成体系的,是有逻辑关系的。

指标字典的价值
指标字典的价值主要有以下几点。
(1)降低沟通成本,提升沟通效率
这个其实通过上面的案例就能体会到。如果公司内部的口径维持一致,说到“成交额”,就是指“下单金额”或者“支付金额”,就不会存在上面的争论了。
另外,也能确保公司战略的准确执行落地,大家按照一套标准、一套口径来,那么将减少很多不必要的麻烦。避免出现老板提的目标,最后落地的结果却换了一套计算方式。
(2)打破信息隔阂,减少公司重复性建设
其实很多指标的开发是需要成本的。比如“跳出率”、“页面停留时长”等等,背后的开发逻辑都比较复杂,计算成本也不低。其实很多指标反映的是很类似的业务内容,如果针对同一个业务内容,开发多个指标,有时候意义其实不大。
更别说有时候A部门开发了这个指标,由于信息隔阂,B部门又重新开发了一遍。但由于细节逻辑的差别,导致看似是同一个指标,但就是数据上有一点点差异。这种情况更让人抓狂。最好就是一个输出口径,不过这涉及了一套标准数仓的过程,后面再讲。
(3)是公司数据化建设的基础、数据平台搭建的基础
像搭建数仓、数据资产管理平台、BI分析平台,甚至是数据中台,都需要用到指标和维度,那就都需要指标字典作为基础。指标字典作为公司最标准、最规范的口径文档,将是这些平台中指标部分的关键性参考。
03
—
指标字典都包括哪些部分
一套标准的指标字典,其实包括两部分:指标部分和维度部分。这两部分独立开来是字典;叠加起来,能生成覆盖业务日常用的各种指标。
(1)指标部分
先上个例子。以下是百度统计里指标字典的指标(部分):
这里是对外呈现的,因此只简单的包括了两部分:指标名称和指标定义。但作为一个完善的指标字典,除此之外还要有以下的部分。
指标类型:比如基础指标(最最原始的单纯指标,不可以再细分了,比如订单数、订单金额)、复合指标(在基础指标的基础上通过各种运算生成,比如下单率=下单订单数/加购数)。
限定条件:描述指标的限定条件,比如限定用户都是新用户
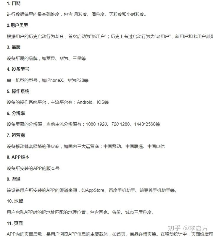
限定维度:描述用户在查询该指标时,必须限定的维度,例如时间。
(2)维度部分
维度,是分析的角度、拆分方向。
为了便于理解,同样先上例子。还是百度统计。
这些维度,其实也是互联网常用的一些维度。
当指标叠加上维度,就能生成各种符合业务场景的指标了。例如,最常用的就是时间维度了,“近7天成交金额”,“近7天”就是时间维度,“成交金额”就是指标。也可以同时多个维度叠加指标。例如“iPhone近30天下单订单数”。怎么拆分,很清楚吧?
当然,不是所有的维度+指标都有价值,如何生成有价值的维度+指标,是后面指标体系要分享的。
04
—
如何搭建行之有效的指标字典
上面讲了这么多指标字典的价值,以及指标字典的内容。看似不麻烦啊,只要把指标和维度一梳理,写份文档不就得了?事实上,没有这么容易。
难点在于落地。如果编了一份字典,束之高阁,和没有也没区别。
那如何推进行之有效的指标字典呢?
(1)要贴合业务的应用场景,从业务出发,不能闭门造车
符合业务的应用才是最根本的出发点。比如公司整体关心的都是围绕成交来的,那指标字典的重点也应该是交易相关;业务关心的是服务体验,那指标体系的重点就是服务体验。
(2)要和各个业务部门进行充分沟通,争取达成公司内共识
很多时候,难以推进统一指标字典的原因,在于不同业务都想用对自己有利的计算指标。这就需要平衡。也需要一些自上而下的推动。说服业务按照你的规范来计算业绩、做统计分析,是个难点。
(3)后续维护好指标字典,推进指标字典的应用
维护也很难。因为不断有新的指标、新的需求产生,要在原有的基础上做好更新维护。同时,也要做好培训,让公司整体都用一套标准说话。
文章转载至 大数据网 :http://www.bt187.com/650.html
最后
以上就是欢呼书包最近收集整理的关于数据分析师如何建立数据分析里最常用的思维定式的全部内容,更多相关数据分析师如何建立数据分析里最常用内容请搜索靠谱客的其他文章。
发表评论 取消回复