我是靠谱客的博主 潇洒自行车,这篇文章主要介绍python可视化--matplotlib http://www.cnblogs.com/xbkp/p/5076322.html ,现在分享给大家,希望可以做个参考。
http://www.cnblogs.com/xbkp/p/5076322.html
matplotlib在python中一般会与numpy同时出现,解决一些科学计算和数据的可视化问题。
matplotlib其实就是matlib在python中的实现,因此不会有太大的难度,而由于python自身在处理大数据方面的优势,使python和hadoop、hive甚至spark都有很好的结合,那么Python中的
可视化会更加的重要。
1、python实现一个正弦函数
plt.title(u'sin函数图',fontproperties=font) #设置标题
plt.xlabel(u'x轴', fontproperties=font) #设置x轴注释和字体
plt.ylabel(u'y轴', fontproperties=font) #设置y注释和字体
>>> import numpy as np >>> import matplotlib.pyplot as plt >>> x=np.arange(-np.pi,np.pi,0.01) >>> y=np.sin(x) >>> plt.plot(x,y,'g') [<matplotlib.lines.Line2D object at 0x0000000008FB7F98>] >>> plt.show()

numpy中集成了python中的math模块,因此math中的方法numpy也可以调用。
2、坐标区间的设置
(1)没有设置x y 的区间
|
1
2
3
4
5
6
7
|
>>>
import
numpy as np
>>>
import
matplotlib.pyplot as plt
>>> x
=
np.arange(
-
5
,
5
,
0.01
)
>>> y
=
x
*
*
3
>>> plt.plot(x,y)
[<matplotlib.lines.Line2D
object
at
0x00000000090288D0
>]
>>> plt.show()
|

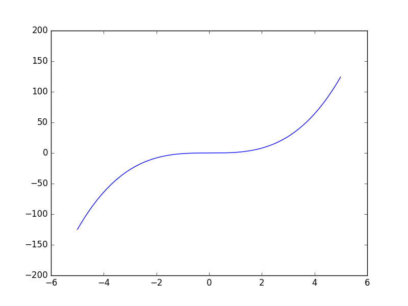
(2)对x y 轴的区间进行设置
对x y 的取值区间进行了设置 xlim(xmin,xmax)用来设置x轴的最大最小区间 ylim(ymin,ymax)设置y轴的最大最小区间
1 >>> x=np.arange(-5,5,0.01) 2 >>> y=x**3 3 >>> plt.xlim(-6,6) 4 (-6, 6) 5 >>> plt.ylim(-200,200) 6 (-200, 200) 7 >>> plt.plot(x,y) 8 [<matplotlib.lines.Line2D object at 0x000000000BCA6048>] 9 >>> plt.show()

3、设置网格线
grid()提供网格线的选项,在plot()加上grid(True)选项就能显示网格线。
>>> x=np.arange(-5,5,0.01) >>> y=x**3 >>> plt.xlim(-6,6) (-6, 6) >>> plt.ylim(-200,200) (-200, 200) >>> plt.plot(x,y) [<matplotlib.lines.Line2D object at 0x000000000C193AC8>] >>> plt.grid(True) >>> plt.show()

最后
以上就是潇洒自行车最近收集整理的关于python可视化--matplotlib http://www.cnblogs.com/xbkp/p/5076322.html 的全部内容,更多相关python可视化--matplotlib内容请搜索靠谱客的其他文章。
本图文内容来源于网友提供,作为学习参考使用,或来自网络收集整理,版权属于原作者所有。

发表评论 取消回复