和你一起终身学习,这里是程序员 Android
本篇文章主要介绍 Android 开发中的部分知识点,通过阅读本篇文章,您将收获以下内容:
一、camx 代码结构
二、camx 编译
三、camx 代码流程分析
四、camx 调试
一、camx 代码结构
目前主流的机型都使用camx架构,这个架构和之前架构的主要区别就是 芯片接口层的代码从hardware/qcom 迁移到 vendor/qcom/proprietary/下面,我们主要关注的camera hal层的源码也是放在vendor/qcom/proprietary/camx/下面。

二、camx 编译
camx的核心目录是 vendor/qcom/proprietary/camx/src/目录下面:
total 40
drwxrwxr-x 10 lxl lxl 4096 4月 4 10:52 ./
drwxrwxr-x 4 lxl lxl 4096 4月 4 10:52 ../
drwxrwxr-x 3 lxl lxl 4096 4月 4 10:52 chiiqutils/
drwxrwxr-x 7 lxl lxl 4096 4月 4 10:56 core/
drwxrwxr-x 7 lxl lxl 4096 4月 4 10:52 csl/
drwxrwxr-x 14 lxl lxl 4096 4月 4 10:52 hwl/
drwxrwxr-x 3 lxl lx 4096 4月 4 10:52 lib/
drwxrwxr-x 3 lxl lxl 4096 4月 4 10:52 osutils/
drwxrwxr-x 11 lxl lxl 4096 4月 4 10:52 swl/
drwxrwxr-x 3 lxl lxl 4096 4月 4 10:52 utils/
核心的Android.mk在 ./lib/build/android/Android.mk 中。
其中包括的静态库如下:
# Libraries to link
LOCAL_STATIC_LIBRARIES :=
libcamxcore
libcamxchi
libcamxcsl
libcamxofflinestats
libnc
libcamxncs
libifestriping
libstriping
LOCAL_WHOLE_STATIC_LIBRARIES :=
libcamxdspstreamer
libcamxhwlbps
libcamxgenerated
libcamxhal
libcamxhalutils
libcamxhwlfd
libcamxhwlife
libcamxhwlipe
libcamxhwliqmodule
libcamxswlfdmanager
libcamxswljpeg
libcamxhwljpeg
libcamxhwllrme
libcamxswlransac
libcamxhwltitan17x
libcamxiqsetting
libcamxosutils
libcamxstats
libcamxsensor
libcamxutils
这些静态库都是camx或者其他的目录下编译的,编译工程的时候,我们要先编译这些静态库,然后编译camx的动态库(/vendor/lib/hw/camera.qcom.so)。
#三、camx 代码流程分析
camera.provider中如何实现到camera hal层的跳跃,camera service调用到camera provider中的接口方法,现在调用到 camera provider中的 hardware/interfaces/camera/device/3.2/default/CameraDeviceSession.cpp中的processCaptureRequest(...)方法,最终会调用到:
status_t ret = mDevice->ops->process_capture_request(mDevice, &halRequest);
这个mDevice->ops 就是 hardware/libhardware/include/hardware/camera3.h中的 camera3_device_ops 结构体: (参考:https://www.jianshu.com/p/099cc3b0ab25)
typedef struct camera3_device_ops {
int (*initialize)(const struct camera3_device *,
const camera3_callback_ops_t *callback_ops);
int (*configure_streams)(const struct camera3_device *,
camera3_stream_configuration_t *stream_list);
int (*register_stream_buffers)(const struct camera3_device *,
const camera3_stream_buffer_set_t *buffer_set);
const camera_metadata_t* (*construct_default_request_settings)(
const struct camera3_device *,
int type);
int (*process_capture_request)(const struct camera3_device *,
camera3_capture_request_t *request);
void (*get_metadata_vendor_tag_ops)(const struct camera3_device*,
vendor_tag_query_ops_t* ops);
void (*dump)(const struct camera3_device *, int fd);
int (*flush)(const struct camera3_device *);
/* reserved for future use */
void *reserved[8];
} camera3_device_ops_t;
camera3_device_ops_t 映射函数指针操作: hardware/libhardware/modules/camera/3_0/Camera.cpp
const camera3_device_ops_t Camera::sOps = {
.initialize = default_camera_hal::initialize,
.configure_streams = default_camera_hal::configure_streams,
.register_stream_buffers = default_camera_hal::register_stream_buffers,
.construct_default_request_settings
= default_camera_hal::construct_default_request_settings,
.process_capture_request = default_camera_hal::process_capture_request,
.get_metadata_vendor_tag_ops = NULL,
.dump = default_camera_hal::dump,
.flush = default_camera_hal::flush,
.reserved = {0},
};
这样找到在camera hal层的函数指针的映射关系。
映射到:vendor/qcom/proprietary/camx/src/core/hal/camxhal3entry.cpp中的static Dispatch g_dispatchHAL3(&g_jumpTableHAL3);:
/// Array containing camera3_device_ops_t methods
static camera3_device_ops_t g_camera3DeviceOps =
{
CamX::initialize,
CamX::configure_streams,
NULL,
CamX::construct_default_request_settings,
CamX::process_capture_request,
NULL,
CamX::dump,
CamX::flush,
{0},
};
定义了g_camera3DeviceOps变量:
/// Array containing camera3_device_ops_t methods
static camera3_device_ops_t g_camera3DeviceOps =
{
CamX::initialize,
CamX::configure_streams,
NULL,
CamX::construct_default_request_settings,
CamX::process_capture_request,
NULL,
CamX::dump,
CamX::flush,
{0},
};
并在vendorqcomproprietarycamxsrccorehalcamxhaldevice.cpp的Initialize方法中通过GetCamera3DeviceOps获取,建立联系:
CamxResult HALDevice::Initialize(
const HwModule* pHwModule,
UINT32 cameraId)
{
CamxResult result = CamxResultSuccess;
m_cameraId = cameraId;
if (CamxResultSuccess == result)
{
m_camera3Device.hwDevice.tag = HARDWARE_DEVICE_TAG; /// @todo (CAMX-351) Get from local macro
m_camera3Device.hwDevice.version = CAMERA_DEVICE_API_VERSION_3_3;
m_camera3Device.hwDevice.close = reinterpret_cast<CloseFunc>(GetHwDeviceCloseFunc());
m_camera3Device.pDeviceOps = reinterpret_cast<Camera3DeviceOps*>(GetCamera3DeviceOps());
m_camera3Device.pPrivateData = this;
// NOWHINE CP036a: Need exception here
m_camera3Device.hwDevice.pModule = const_cast<HwModule*>(pHwModule);
m_HALCallbacks.ProcessCaptureResult = ProcessCaptureResult;
m_HALCallbacks.NotifyResult = Notify;
CamX::ChiOverrideBypass(&m_HALCallbacks);
}
m_pHALSession = NULL;
Utils::Memset(m_flushRequest, 0, sizeof(m_flushRequest));
return result;
}
看一下g_jumpTableHAL3 变量:在 vendor/qcom/proprietary/camx/src/core/hal/camxhal3.cpp 中定义的:
// Jump table for HAL3
JumpTableHAL3 g_jumpTableHAL3 =
{
open,
get_number_of_cameras,
get_camera_info,
set_callbacks,
get_vendor_tag_ops,
open_legacy,
set_torch_mode,
init,
parallelQuery,
setCallBack,
get_tag_count,
get_all_tags,
get_section_name,
get_tag_name,
get_tag_type,
close,
initialize,
configure_streams,
construct_default_request_settings,
process_capture_request,
dump,
flush,
camera_device_status_change,
torch_mode_status_change,
process_capture_result,
notify
};
这儿直接构成了指针函数的映射关系(对应camxhaldevice.cpp中的函数)。vendor/qcom/proprietary/camx/src/core/chi/camxchitypes.h中定义了CHIAppCallbacks结构体,如下:
struct CHIAppCallbacks
{
/// @brief Called by the driver to get number of cameras
INT(*CHIGetNumCameras)(
UINT32* pNumFwCameras,
UINT32* pNumLogicalCameras);
/// @brief Called by the driver to get the camera info for the camera id
CamxResult (*CHIGetCameraInfo)(
UINT32 cameraId,
CameraInfo* pCameraInfo);
/// @brief Defines the prototype for the device status change callback method from to the framework. Please refer to
/// the camera_device_status_change documentation in hardware/camera_common.h.
VOID (*CHIInitializeOverrideSession)(
UINT32 cameraId,
const Camera3Device* pCamera3Device,
const HALCallbacks* pHALCallbacks,
Camera3StreamConfig* pStreamConfig,
BOOL* isOverrideEnabled,
VOID** ppPrivate);
/// @brief Defines the prototype for the torch mode status change callback method from to the framework. Please refer to
/// the torch_mode_status_change documentation in hardware/camera_common.h.
VOID (*CHIFinalizeOverrideSession)(
const Camera3Device* pCamera3Device,
UINT64* pSession,
VOID** ppPrivate);
/// @brief Called by the driver to inform about session closing
VOID (*CHITeardownOverrideSession)(
const Camera3Device* pCamera3Device,
UINT64* pSession,
VOID* pPrivate);
/// @brief Called by the driver to pass on capture request call to CHI
INT (*CHIOverrideProcessRequest)(
const Camera3Device* pCamera3Device,
Camera3CaptureRequest* pCaptureRequest,
VOID* pPrivate);
/// @brief Called by the driver to allow for additional override processing during open()
INT(*CHIExtendOpen)(
UINT32 cameraId,
VOID* pPrivateData);
/// @brief Called by the driver to allow for additional override processing during close()
INT(*CHIExtendClose)(
UINT32 cameraId,
VOID* pPrivateData);
/// @brief Called by the driver to allow override to remap special camera IDs into logical camera IDs
UINT32(*CHIRemapCameraId)(
UINT32 frameworkCameraId,
CameraIdRemapMode mode);
/// @brief Interface to allow various override-specific settings to be toggled.
UINT32(*CHIModifySettings)(
VOID* pPrivateData);
/// @brief Get any vendor tag specific request settings the override wants to get added to the default settings
VOID (*CHIGetDefaultRequestSettings)(
UINT32 frameworkCameraId,
INT requestTemplate,
const Metadata** pAdditionalMetadata);
/// @brief Called by the driver to allow for flush()
INT(*CHIOverrideFlush)(
const Camera3Device* pCamera3Device);
INT(*CHIParallelQuery) (INT num, char* list[]);
INT(*CHISetCallback) (void*);
};
typedef VOID(*CHIHALOverrideEntry)(CHIAppCallbacks* pCHIAppCallbacks);
这个结构体是函数指针,映射关系:vendor/qcom/proprietary/camx/src/core/hal/camxhal3module.h中定义了 CHIAppCallbacks m_ChiAppCallbacks;
CHIAppCallbacks m_ChiAppCallbacks; ///< CHI HAL override entry
vendor/qcom/proprietary/camx/src/core/hal/camxhal3module.cpp中的 HAL3Module构造函数中,存在下面的执行语句:
CHIHALOverrideEntry funcCHIHALOverrideEntry =
reinterpret_cast<CHIHALOverrideEntry>(
CamX::OsUtils::LibGetAddr(m_hChiOverrideModuleHandle, "chi_hal_override_entry"));
if (NULL != funcCHIHALOverrideEntry)
{
funcCHIHALOverrideEntry(&m_ChiAppCallbacks); //对应到 chxextensioninterface.cpp 中的chi_hal_override_entry函数
CAMX_ASSERT(NULL != m_ChiAppCallbacks.CHIGetNumCameras);
CAMX_ASSERT(NULL != m_ChiAppCallbacks.CHIGetCameraInfo);
CAMX_ASSERT(NULL != m_ChiAppCallbacks.CHIFinalizeOverrideSession);
CAMX_ASSERT(NULL != m_ChiAppCallbacks.CHIInitializeOverrideSession);
CAMX_ASSERT(NULL != m_ChiAppCallbacks.CHIOverrideProcessRequest);
CAMX_ASSERT(NULL != m_ChiAppCallbacks.CHIOverrideFlush);
CAMX_ASSERT(NULL != m_ChiAppCallbacks.CHITeardownOverrideSession);
CAMX_ASSERT(NULL != m_ChiAppCallbacks.CHIExtendOpen);
CAMX_ASSERT(NULL != m_ChiAppCallbacks.CHIExtendClose);
CAMX_ASSERT(NULL != m_ChiAppCallbacks.CHIRemapCameraId);
CAMX_ASSERT(NULL != m_ChiAppCallbacks.CHIModifySettings);
CAMX_ASSERT(NULL != m_ChiAppCallbacks.CHIParallelQuery);
CAMX_ASSERT(NULL != m_ChiAppCallbacks.CHISetCallback);
if ((NULL != m_ChiAppCallbacks.CHIGetNumCameras) &&
(NULL != m_ChiAppCallbacks.CHIGetCameraInfo) &&
(NULL != m_ChiAppCallbacks.CHIFinalizeOverrideSession) &&
(NULL != m_ChiAppCallbacks.CHIInitializeOverrideSession) &&
(NULL != m_ChiAppCallbacks.CHIOverrideProcessRequest) &&
(NULL != m_ChiAppCallbacks.CHIOverrideFlush) &&
(NULL != m_ChiAppCallbacks.CHITeardownOverrideSession) &&
(NULL != m_ChiAppCallbacks.CHIExtendOpen) &&
(NULL != m_ChiAppCallbacks.CHIExtendClose) &&
(NULL != m_ChiAppCallbacks.CHIRemapCameraId) &&
(NULL != m_ChiAppCallbacks.CHIModifySettings) &&
(NULL != m_ChiAppCallbacks.CHIParallelQuery) &&
(NULL != m_ChiAppCallbacks.CHISetCallback))
{
CAMX_LOG_WARN(CamxLogGroupHAL, "CHI Module library function pointers exchanged");
}
}
m_ChiAppCallbacks 通过 funcCHIHALOverrideEntry 映射到 chi_hal_override_entry这个 chi_hal_override_entry 就是指vendor/qcom/proprietary/chi-cdk/vendor/chioverride/default/chxextensioninterface.cpp中的 chi_hal_override_entry 函数,如下:
void chi_hal_override_entry(
chi_hal_callback_ops_t* callbacks)
{
ExtensionModule* pExtensionModule = ExtensionModule::GetInstance();
CHX_ASSERT(NULL != callbacks);
if (NULL != pExtensionModule)
{
callbacks->chi_get_num_cameras = chi_get_num_cameras;
callbacks->chi_get_camera_info = chi_get_camera_info;
callbacks->chi_initialize_override_session = chi_initialize_override_session;
callbacks->chi_finalize_override_session = chi_finalize_override_session;
callbacks->chi_override_process_request = chi_override_process_request;
callbacks->chi_teardown_override_session = chi_teardown_override_session;
callbacks->chi_extend_open = chi_extend_open;
callbacks->chi_extend_close = chi_extend_close;
callbacks->chi_remap_camera_id = chi_remap_camera_id;
callbacks->chi_modify_settings = chi_modify_settings;
callbacks->chi_get_default_request_settings = chi_get_default_request_settings;
callbacks->chi_override_flush = chi_override_flush;
callbacks->chi_parallelquery = chi_parallelquery;
callbacks->chi_setcallback = chi_setcallback;
}
}
这样就建立了 CHIAppCallbacks 中函数指针的一一映射关系。

vendor/qcom/proprietary/chi-cdk/vendor/chioverride/default/chxextensionmodule.cpp 中的 ExtensionModule::OverrideProcessRequest 函数中执行了 m_pUsecaseFactory->CreateUsecaseObject,如下:
m_pSelectedUsecase[logicalCameraId] =
m_pUsecaseFactory->CreateUsecaseObject(&m_logicalCameraInfo[logicalCameraId],
static_cast<UsecaseId>(m_SelectedUsecaseId[logicalCameraId]),
m_pStreamConfig[logicalCameraId]);
直接调用到:vendor/qcom/proprietary/chi-cdk/vendor/chioverride/default/chxusecaseutils.cpp中的 UsecaseFactory::CreateUsecaseObject 函数:
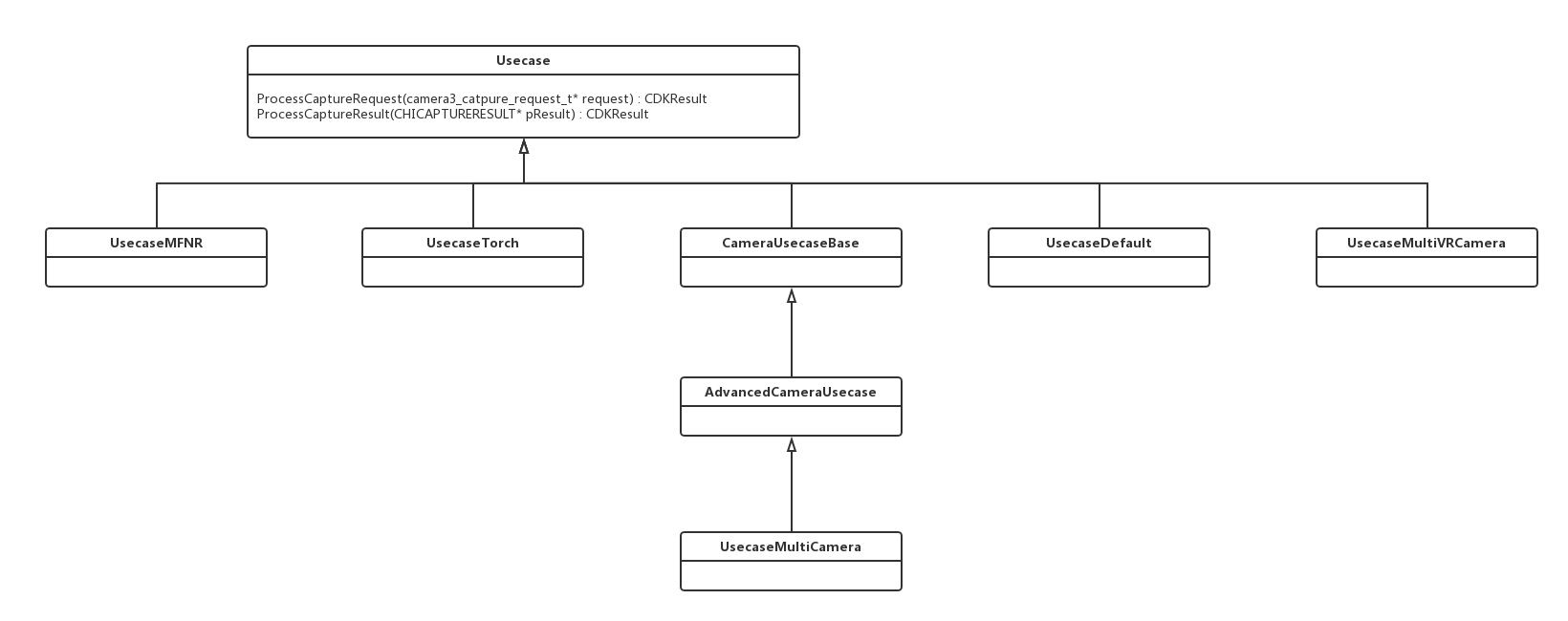
Usecase* UsecaseFactory::CreateUsecaseObject(
LogicalCameraInfo* pLogicalCameraInfo, ///< camera info
UsecaseId usecaseId, ///< Usecase Id
camera3_stream_configuration_t* pStreamConfig) ///< Stream config
{
Usecase* pUsecase = NULL;
UINT camera0Id = pLogicalCameraInfo->ppDeviceInfo[0]->cameraId;
CHX_LOG_ERROR("UsecaseFactory::CreateUsecaseObject id = %d", usecaseId);
switch (usecaseId)
{
case UsecaseId::PreviewZSL:
pUsecase = AdvancedCameraUsecase::Create(pLogicalCameraInfo, pStreamConfig, usecaseId);
break;
case UsecaseId::MultiCamera:
pUsecase = UsecaseMultiCamera::Create(pLogicalCameraInfo, pStreamConfig);
break;
case UsecaseId::MultiCameraVR:
pUsecase = UsecaseMultiVRCamera::Create(pLogicalCameraInfo, pStreamConfig);
break;
case UsecaseId::MFNR:
pUsecase = UsecaseMFNR::Create(camera0Id, pStreamConfig);
break;
case UsecaseId::QuadCFA:
pUsecase = UsecaseQuadCFA::Create(pLogicalCameraInfo, pStreamConfig);
break;
case UsecaseId::Torch:
pUsecase = UsecaseTorch::Create(camera0Id, pStreamConfig);
break;
default:
pUsecase = AdvancedCameraUsecase::Create(pLogicalCameraInfo, pStreamConfig, usecaseId);
break;
}
return pUsecase;
}
enum class UsecaseId
{
NoMatch = 0,
Default = 1,
Preview = 2,
PreviewZSL = 3,
MFNR = 4,
MFSR = 5,
MultiCamera = 6,
QuadCFA = 7,
RawJPEG = 8,
MultiCameraVR = 9,
Torch = 10,
YUVInBlobOut = 11,
MaxUsecases = 12,
};
前置摄像头的UsecaseId是 PreviewZSL,是单摄,后置摄像头的UsecaseId是 MultiCamera,是多摄。

camx-usecase

vendor/qcom/proprietary/camx/src/core/chi/camxchi.cpp中的 ChiEntry函数如下:
/// ChiEntry
CAMX_VISIBILITY_PUBLIC VOID ChiEntry(
ChiContextOps* pChiContextOps)
{
if (NULL != pChiContextOps)
{
pChiContextOps->size = sizeof(ChiContextOps);
pChiContextOps->majorVersion = CHI_API_MAJOR_VERSION;
pChiContextOps->minorVersion = CHI_API_MINOR_VERSION;
pChiContextOps->pOpenContext = CamX::ChiOpenContext;
pChiContextOps->pCloseContext = CamX::ChiCloseContext;
pChiContextOps->pGetNumCameras = CamX::ChiGetNumCameras;
pChiContextOps->pGetCameraInfo = CamX::ChiGetCameraInfo;
pChiContextOps->pEnumerateSensorModes = CamX::ChiEnumerateSensorModes;
pChiContextOps->pCreatePipelineDescriptor = CamX::ChiCreatePipelineDescriptor;
pChiContextOps->pDestroyPipelineDescriptor = CamX::ChiDestroyPipelineDescriptor;
pChiContextOps->pCreateSession = CamX::ChiCreateSession;
pChiContextOps->pDestroySession = CamX::ChiDestroySession;
pChiContextOps->pFlushSession = CamX::ChiFlushSession;
pChiContextOps->pActivatePipeline = CamX::ChiActivatePipeline;
pChiContextOps->pDeactivatePipeline = CamX::ChiDeactivatePipeline;
pChiContextOps->pSubmitPipelineRequest = CamX::ChiSubmitPipelineRequest;
pChiContextOps->pTagOps = CamX::ChiGetTagOps;
}
// This is the workaround for presil HAL3test on Windows
// On Device, set_camera_metadata_vendor_ops will be call the set the
// static vendor tag operation in camera_metadata.c
//
// On Windows side, theoretically hal3test should mimic what Android framework
// does and call the set_camera_metadata_vendor_ops function in libcamxext library
// However, in Windows, if both hal3test.exe and hal.dll link to libcamxext library,
// there are two different instance of static varibles sit in different memory location.
// Even if set_camera_metadata_vendor_ops is called in hal3test, when hal try to
// access to vendor tag ops, it is still not set.
//
// This is also a workaround to call vendor tag ops in Chi at GetNumCameras which happens to get called before
// GetVendorTagOps
CamX::g_vendorTagOps.get_all_tags = CamX::ChiGetAllTags;
CamX::g_vendorTagOps.get_section_name = CamX::ChiGetSectionName;
CamX::g_vendorTagOps.get_tag_count = CamX::ChiGetTagCount;
CamX::g_vendorTagOps.get_tag_name = CamX::ChiGetTagName;
CamX::g_vendorTagOps.get_tag_type = CamX::ChiGetTagType;
set_camera_metadata_vendor_ops(&(CamX::g_vendorTagOps));
}
这个函数映射关系很重要,也在camx chi中比较常见,直接映射在此文件的CamxChi类中。都是从 vendor/qcom/proprietary/chi-cdk/vendor/chioverride/default/chxextensionmodule.cpp中调用过来的。
下面是预览时capture request 处理流程图:

check这段流程的时候我们最关注应该是5个重要的处理类型:
-
1.UseCase
vendor/qcom/proprietary/chi-cdk/vendor/chioverride/default/chxusecase.h上面有介绍类图。UseCase在camx中很有很多衍生类,这是camx针对不同的stream来建立不同的usecase对象,用来管理选择feature,并且创建 pipeline以及session。 -
2.ChiFeature
vendor/qcom/proprietary/chi-cdk/vendor/chioverride/default/chxfeature.h, usecase选择相应的feature,关联一组pipeline,收到request请求,根据request选择对应的feature。 -
3.Node
vendro/qcom/propriatary/camx/src/core/camxnode.h,下面有类图。Node是camx中非常重要的一个父类,是camx中处理camera 请求的一个中间节点,用于处理pipeline下发的请求,下面有类图介绍,比较重要**的Node子类已经标出来了。 -
4.pipeline
一连串node的集合,通过pipeline下发给各个node处理。 -
5.session
若干个有关联的pipeline的集合,用来管理pipeline,使用pipeline处理请求。
注: Node 节点在camx chi架构中至关重要,数据的处理都是通过封装好的Node节点来进行的。

camxnode结构图:

node节点的创建地方在vendor/qcom/proprietary/camx/src/hwl/titian17x/camxtitian17xfactory.cpp
Node* Titan17xFactory::HwCreateNode(
const NodeCreateInputData* pCreateInputData,
NodeCreateOutputData* pCreateOutputData
) const
{
Node* pNode = NULL;
switch (pCreateInputData->pNodeInfo->nodeId)
{
case AutoFocus:
pNode = AutoFocusNode::Create(pCreateInputData, pCreateOutputData);
break;
case BPS:
pNode = BPSNode::Create(pCreateInputData, pCreateOutputData);
break;
case IFE:
pNode = IFENode::Create(pCreateInputData, pCreateOutputData);
break;
case IPE:
pNode = IPENode::Create(pCreateInputData, pCreateOutputData);
break;
case Sensor:
pNode = SensorNode::Create(pCreateInputData, pCreateOutputData);
break;
case StatsProcessing:
pNode = StatsProcessingNode::Create(pCreateInputData, pCreateOutputData);
break;
case JPEG:
pNode = JPEGEncNode::Create(pCreateInputData, pCreateOutputData);
break;
case JPEGAggregator:
pNode = JPEGAggrNode::Create(pCreateInputData, pCreateOutputData);
break;
case StatsParse:
pNode = StatsParseNode::Create(pCreateInputData, pCreateOutputData);
break;
case ChiExternalNode:
pNode = ChiNodeWrapper::Create(pCreateInputData, pCreateOutputData);
break;
case FDHw:
pNode = FDHwNode::Create(pCreateInputData, pCreateOutputData);
break;
case FDManager:
pNode = FDManagerNode::Create(pCreateInputData, pCreateOutputData);
break;
case OfflineStats:
pNode = OfflineStatsNode::Create(pCreateInputData, pCreateOutputData);
break;
case Torch:
pNode = TorchNode::Create(pCreateInputData, pCreateOutputData);
break;
case LRME:
pNode = LRMENode::Create(pCreateInputData, pCreateOutputData);
break;
case RANSAC:
pNode = RANSACNode::Create(pCreateInputData, pCreateOutputData);
break;
default:
CAMX_ASSERT_ALWAYS_MESSAGE("Unexpected node type");
break;
}
return pNode;
}

camx_feature:

在 vendor/qcom/proprietary/chi-cdk/vendor/chioverride/default/chxadvancedcamerausecase.cpp中的SelectFeatures(…)函数中有这些feature的创建代码。
拍照的场景分为前置和后置,前置是单摄,后置是多摄,前面也有介绍,单摄和多摄使用的usecase是不同:
前置拍照创建的pipeline有:
MiuiZSLSnapshotJpeg at index 0 for session 0, session's pipeline 0, camera id:1
MiuiZSLPreviewRaw at index 1 for session 1, session's pipeline 0, camera id:1
BinningZSLYuv2Jpeg at index 2 for session 2, session's pipeline 0, camera id:1
BinningMerge3YuvCustomTo1Yuv at index 3 for session 3, session's pipeline 0, camera id:1
ZSLSnapshotYUV at index 4 for session 4, session's pipeline 0, camera id:1
AdvancedAsdMeta at index 5 for session 5, session's pipeline 0, camera id:1
SWMFClearShotYuv at index 6 for session 6, session's pipeline 0, camera id:1
BinningZSLSnapshotYUV at index 7 for session 7, session's pipeline 0, camera id:1
后置拍照创建的pipeline有:
BackCameraJpegEncode at index 0 for session 0, session's pipeline 0, camera id:0
MfnrPrefilter at index 1 for session 0, session's pipeline 1, camera id:0
MfnrBlend at index 2 for session 0, session's pipeline 2, camera id:0
MfnrPostFilter at index 3 for session 0, session's pipeline 3, camera id:0
MfnrScale at index 4 for session 0, session's pipeline 4, camera id:0
Merge3YuvCustomTo1Yuv at index 5 for session 1, session's pipeline 0, camera id:0
ZSLSnapshotYUV at index 6 for session 2, session's pipeline 0, camera id:0
ZSLSnapshotYUVAux at index 7 for session 3, session's pipeline 0, camera id:3
SWMFSRYuv at index 8 for session 4, session's pipeline 0, camera id:0
AdvancedAsdMeta at index 9 for session 5, session's pipeline 0, camera id:0
pipeline在camx中的配置文件是:vendor/qcom/proprietary/chi-cdk/vendor/topology/default/titan17x_usecases.xml,编译时会根据此xml的配置生成对应vendorqcomproprietarychi-cdkvendorchioverridedefaultg_pipelines.h,vendorqcomproprietarychi-cdkvendorchioverridedefaultbuildandroidAndroid.mk:
...
$(info $(shell perl $(CAMX_CDK_PATH)/topology/usecaseconverter.pl $(CAMX_VENDOR_PATH)/topology/default/titan17x_usecases.xml $(LOCAL_PATH)/g_pipelines.h))
...
然后在vendorqcomproprietarychi-cdkvendorchioverridedefaultchxusecaseutils.cpp中会根据pStreamConfig->num_streams选择到对应的Usecases(g_pipelines.h中定义):
// UsecaseSelector::DefaultMatchingUsecase
ChiUsecase* UsecaseSelector::DefaultMatchingUsecase(
camera3_stream_configuration_t* pStreamConfig)
{
...
pSelectedUsecase = &pChiTargetUsecases->pChiUsecases[i];
...
}
DefaultMatchingUsecase方法即在vendorqcomproprietarychi-cdkvendorchioverridedefaultchxadvancedcamerausecase.cpp 被调用:
CDKResult AdvancedCameraUsecase::SelectUsecaseConfig(
LogicalCameraInfo* pCameraInfo, ///< Camera info
camera3_stream_configuration_t* pStreamConfig) ///< Stream configuration
{
...
m_pChiUsecase = UsecaseSelector::DefaultMatchingUsecase(pStreamConfig);
...
}
四、camx 调试
修改vendorqcomproprietarycamxsrccorecamxsettings.xml 设置 log 打印级别,如:
overrideLogLevels=0x1F
logInfoMask=0x40080
logVerboseMask=0x40000
原文链接:https://www.cnblogs.com/blogs-of-lxl/p/10668554.html
至此,本篇已结束。转载网络的文章,小编觉得很优秀,欢迎点击阅读原文,支持原创作者,如有侵权,恳请联系小编删除,欢迎您的建议与指正。同时期待您的关注,感谢您的阅读,谢谢!
最后
以上就是聪慧金毛最近收集整理的关于Camera camx hal-架构(一)一、camx 代码结构二、camx 编译四、camx 调试的全部内容,更多相关Camera内容请搜索靠谱客的其他文章。
发表评论 取消回复