https://segmentfault.com/a/1190000012185401
架构图
图中左侧为ZooKeeper集群,右侧上方为工作服务器,下面为客户端。每台工作服务器在启动时都会去zookeeper的servers节点下注册临时节点,每台客户端在启动时都会去servers节点下取得所有可用的工作服务器列表,并通过一定的负载均衡算法计算得出一台工作服务器,并与之建立网络连接。网络连接我们采用开源框架netty。
流程图
负载均衡客户端流程

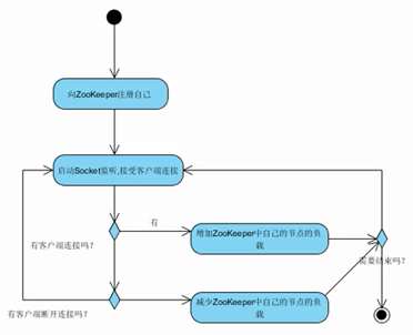
服务端主体流程

类图:
Server端核心类

每个服务端对应一个Server接口,ServiceImpl是服务端的实现类。把服务端启动时的注册过程抽出为一个接口RegistProvider,并给予一个默认实现DefaultRegistProvider,它将用到一个上下文的类ZooKeeperRegistContext。我们的服务端是给予Netty的,它需要ServerHandler来处理与客户端之间的连接,当有客户端建立或失去连接时,我们都需要去修改当前服务器的负载信息,我们把修改负载信息的过程也抽出为一个接口BalanceUpdateProvider,并且给予了一个默认实现DefaultBalanceUpdateProvider。ServerRunner是调度类,负责调度我们的Server。
Client端核心类

每个客户端都需要实现一个Client接口,ClientImpl是实现,Client需要ClientHandler来处理与服务器之前的通讯,同时它需要BalanceProvider为它提供负载均衡的算法。BalanceProvider是接口,它有2个实现类,一个是抽象的实现AbstractBalanceProvider,一个是默认的实现DefaultBalanceProvider。ServerData是服务端和客户端共用的一个类,服务端会把自己的基本信息,包括负载信息,打包成ServerData并写入到zookeeper中,客户端在计算负载的时候需要到zookeeper中拿到ServerData,并取得服务端的地址和负载信息。ClientRunner是客户端的调度类,负责启动客户端。
代码实现
最后
以上就是英俊电源最近收集整理的关于ZooKeeper - 负载均衡(Netty)的全部内容,更多相关ZooKeeper内容请搜索靠谱客的其他文章。
发表评论 取消回复