【本文发布地址https://blog.csdn.net/Stack_/article/details/117532877,未经许可不得转载,转载须注明出处】
一、探索
这是一个从乐心血压计上拆下来的屏幕,有40个引脚,其中1和40、2和39、3和38、4和37在PCB上是连起来的,所以实际上是36个引脚。
在其引脚上加电压,得到的不是数码管的效果。


查询了一番之后方得知这种屏是段码屏,引脚上有小黑点的是COM口,其它是SEG口。看这块屏上有5个脚上有黑点,但实测其中一个有黑点的是SEG脚。
所以基本可以确定这块屏是4COM * 32SEG的屏。
用数码管的思维驱动是没法驱动的,因为在任意两点加电压都会同时亮起至少4处。
网上都说MCU驱动可以是可以,但会很复杂,而且效果不好,会有类似数码管的鬼影出现。
而且网上对控制原理的描述太少,不知道如何使其只亮起某一段,所以选择使用专用的驱动芯片 — HT1621B, tb上才9毛钱一块,因为是当玩具来玩,怎么简单怎么来,何必为难自己。
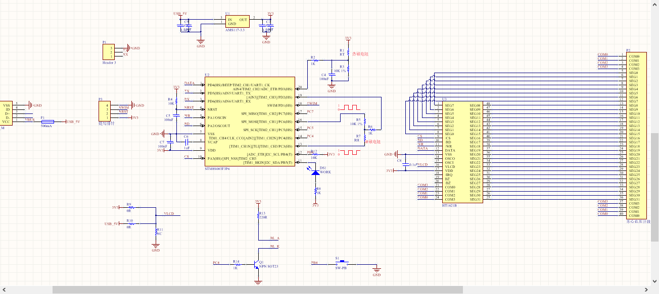
二、电路设计


三、焊接调试



四、程序


写命令时,数据格式为ID + 命令(b100 + 9bit命令。命令最低位任意);
写数据时,数据格式为ID + 地址 + 数据(b101 + 6bit地址 + 4bit数据)。在这里要注意地址为高位在前,数据为低位在前。
底层驱动
@ CSDN Tyrion.Mon
/*
所有字节只有低四位有效
array_RAM[0] :
bit3-bit0: SEG0 - D3:D0
array_RAM[1] :
bit3-bit0: SEG1 - D3:D0
array_RAM[2] :
bit3-bit0: SEG2 - D3:D0
.......
*/
uint8_t array_RAM[32] =
{
0xff, 0xff, 0xff, 0xff, 0xff, 0xff, 0xff, 0xff,
0xff, 0xff, 0xff, 0xff, 0xff, 0xff, 0xff, 0xff,
0xff, 0xff, 0xff, 0xff, 0xff, 0xff, 0xff, 0xff,
0xff, 0xff, 0xff, 0xff, 0xff, 0xff, 0xff, 0xff
};
/**
* @brief 将N个bit命令发送给HT1621B
* @note
* @param
* @retval None
* @author PWH @ CSDN Tyrion.Mon
* @date 2021/6
*/
static void ht1621b_write_command_bits(uint8_t command, uint8_t num_of_bits)
{
int8_t i;
for (i = 0; i < num_of_bits; i++)
{
GPIO_WriteLow(HT1621B_WR_GPIO, HT1621B_WR_PIN);
if (command & 0x80)
{
GPIO_WriteHigh(HT1621B_DATA_GPIO, HT1621B_DATA_PIN);
}
else
{
GPIO_WriteLow(HT1621B_DATA_GPIO, HT1621B_DATA_PIN);
}
GPIO_WriteHigh(HT1621B_WR_GPIO, HT1621B_WR_PIN);
command <<= 1;
}
}
/**
* @brief 将N个bit数据发送给HT1621B
* @note
* @param
* @retval None
* @author PWH @ CSDN Tyrion.Mon
* @date 2021/6
*/
static void ht1621b_write_data_bits(uint8_t data, uint8_t num_of_bits)
{
int8_t i;
for (i = 0; i < num_of_bits; i++)
{
GPIO_WriteLow(HT1621B_WR_GPIO, HT1621B_WR_PIN);
if (data & 0x01)
{
GPIO_WriteHigh(HT1621B_DATA_GPIO, HT1621B_DATA_PIN);
}
else
{
GPIO_WriteLow(HT1621B_DATA_GPIO, HT1621B_DATA_PIN);
}
GPIO_WriteHigh(HT1621B_WR_GPIO, HT1621B_WR_PIN);
data >>= 1;
}
}
/**
* @brief 向HT1621B发送一个命令
* @note
* @param
* @retval None
* @author PWH @ CSDN Tyrion.Mon
* @date 2021/6
*/
static void ht1621b_write_one_command(uint8_t command)
{
GPIO_WriteLow(HT1621B_CS_GPIO, HT1621B_CS_PIN);
ht1621b_write_command_bits(0x80, 3); //发送标识码 100
ht1621b_write_command_bits(command, 9); //发送9位命令,前8位为命令,最后1位任意
GPIO_WriteHigh(HT1621B_CS_GPIO, HT1621B_CS_PIN);
}
/**
* @brief 将一个数据写入HT1621B某一个地址
* @note
* @param
* @retval None
* @author PWH @ CSDN Tyrion.Mon
* @date 2021/6
*/
static void ht1621b_write_one_addr_data(uint8_t address, uint8_t data)
{
GPIO_WriteLow(HT1621B_CS_GPIO, HT1621B_CS_PIN);
ht1621b_write_command_bits(0xA0, 3); //发送标识码 101
ht1621b_write_command_bits(address << 2, 6); //发送6位地址
ht1621b_write_data_bits(data, 4);
GPIO_WriteHigh(HT1621B_CS_GPIO, HT1621B_CS_PIN);
}
/**
* @brief 连续写入多个数据到HT1621B
* @note
* @param
* @retval None
* @author PWH @ CSDN Tyrion.Mon
* @date 2021/6
*/
static void ht1621b_write_N_addr_data(uint8_t address, uint8_t *array, uint8_t len)
{
uint8_t i;
GPIO_WriteLow(HT1621B_CS_GPIO, HT1621B_CS_PIN);
ht1621b_write_command_bits(0xA0, 3); //发送标识码 101
ht1621b_write_command_bits(address << 2, 6); //发送6位地址
for (i = 0; i < len; i++)
{
ht1621b_write_data_bits(*array++, 4);
}
GPIO_WriteHigh(HT1621B_CS_GPIO, HT1621B_CS_PIN);
}
/**
* @brief
* @note
* @param
* @retval None
* @author PWH @ CSDN Tyrion.Mon
* @date 2021/6
*/
void ht1621b_init(void)
{
GPIO_Init(HT1621B_DATA_GPIO, HT1621B_DATA_PIN, GPIO_MODE_OUT_PP_HIGH_FAST);
GPIO_Init(HT1621B_WR_GPIO, HT1621B_WR_PIN, GPIO_MODE_OUT_PP_HIGH_FAST);
GPIO_Init(HT1621B_CS_GPIO, HT1621B_CS_PIN, GPIO_MODE_OUT_PP_HIGH_FAST);
GPIO_Init(HT1621B_RD_GPIO, HT1621B_RD_PIN, GPIO_MODE_IN_PU_NO_IT);
ht1621b_write_one_command(0x29); //1/3 bias,4commons
ht1621b_write_one_command(0x01); //SYS EN
ht1621b_write_one_command(0x03); //LCD ON
}
/**
* @brief 将缓冲区的数据写入HT1621B,在while中不断循环
* @note
* @param
* @retval None
* @author PWH @ CSDN Tyrion.Mon
* @date 2021/6
*/
void ht1621b_scan(void)
{
ht1621b_write_N_addr_data(0, array_RAM, 32);
}
因为不知道屏引脚对应的段,所以需要用程序测出对应关系,得

/*
bit7 - bit0: f g e d a b c x (x为任意,这里强制为0)
*/
const uint8_t array_num[11] =
{
// 0 1 2 3 4 5 6 7 8 9 NULL
0xbe, 0x06, 0x7c, 0x5e, 0xc6, 0xda, 0xfa, 0x0e, 0xfe, 0xde, 0x00
};
const uint8_t array_char[2] =
{
// A P
0xee, 0xec
};
驱动程序
/**
* @brief 6个大数字
* @note
* @param
* @retval None
* @author PWH @ CSDN Tyrion.Mon
* @date 2021/6
*/
void ht1621b_display_big_8(uint8_t which, uint8_t num)
{
if (num > 10) return;
switch(which)
{
case big_num_1:
array_RAM[6] = array_num[num] >> 4; //只有低四位有效,数字的f g e d
array_RAM[5] &= 0x01; //清零a b c 的位置
array_RAM[5] |= array_num[num]; //数字的a b c
break;
case big_num_2:
array_RAM[4] = array_num[num] >> 4;
array_RAM[3] &= 0x01;
array_RAM[3] |= array_num[num];
break;
case big_num_3:
array_RAM[2] = array_num[num] >> 4;
array_RAM[1] &= 0x01;
array_RAM[1] |= array_num[num];
break;
case big_num_4:
array_RAM[0] = array_num[num] >> 4;
array_RAM[8] &= 0x01;
array_RAM[8] |= array_num[num];
break;
case big_num_5:
array_RAM[9] = array_num[num] >> 4;
array_RAM[10] &= 0x01;
array_RAM[10] |= array_num[num];
break;
case big_num_6:
array_RAM[11] = array_num[num] >> 4;
array_RAM[12] &= 0x01;
array_RAM[12] |= array_num[num];
break;
}
}
/**
* @brief 蓝牙
* @note
* @param
* @retval None
* @author PWH @ CSDN Tyrion.Mon
* @date 2021/6
*/
void ht1621b_display_bluetooth(uint8_t sta)
{
array_RAM[27] &= ~0x01;
if (sta)
{
array_RAM[27] |= 0x01;
}
}
【驱动代码下载】
最后
以上就是洁净人生最近收集整理的关于段码LCD研究 | 用HT1621B驱动段码LCD屏的全部内容,更多相关段码LCD研究内容请搜索靠谱客的其他文章。
本图文内容来源于网友提供,作为学习参考使用,或来自网络收集整理,版权属于原作者所有。
发表评论 取消回复