目录
一、简介
KT6368A芯片是一款支持蓝牙双模的纯数据芯片,蓝牙5.1版本。芯片的亮点在超小尺寸,超级价格。以及简单明了的透传和串口AT控制功能。大大降低了嵌入蓝牙在其它产品的开发难度和成本
完整的资料,请参见如下链接:
二、详细说明
2.1 硬件以及参数说明
2.2 通讯指令说明
2.3 产品的版本说明
2.4 常见的问题集锦
一、简介
KT6368A芯片是一款支持蓝牙双模的纯数据芯片,蓝牙5.1版本。芯片的亮点在超小尺寸,超级价格。以及简单明了的透传和串口AT控制功能。大大降低了嵌入蓝牙在其它产品的开发难度和成本
同时支持SPP和BLE 。但是只能任选其中一个协议使用。
备注:这款芯片最大的特点,就是成本低,使用简单,生产简单。无其他。同时支持低功耗详见3.7章节
完整的资料,请参见如下链接:
KT6368A蓝牙芯片_完整资料_V2.1_20220724-单片机文档类资源-CSDN下载
二、详细说明
2.1 硬件以及参数说明

| 细节 | 参数说明 |
| UART接口 | 标准串口,TTL电平,波特率可设,连接PC需要电平转换[如:CH340G--USB转TTL] |
| 输入电压 | 建议给3.3V的电压【2.2V--3.4V】 |
| 额定电流 | 芯片上电启动是20mA,马上进入低功耗广播20uA 和唤醒4mA交替。 连接成功就一直都是4mA |
| 低功耗电流 | 芯片算的是平均电流,因为内部是不断的低功耗、唤醒交替进行 |
| 工作温度 | [-40度] -- [80度] |
| 湿度 | 5% ~ 95% |
| 主芯片型号 | KT6368A[SOP8][管装出货]-----KT6328A[SOP8][管装出货] |
2.2 通讯指令说明
| 公共部分--控制指令 -- 说明 | ||
| CMD | 对应的功能 | 详细说明 |
| AT+CT | 设置波特率 | 后面有参数,详见3.3 举例:AT+CT01/r/n |
| AT+UT | 设置蓝牙BLE的广播间隔 | 后面有参数,详见3.11 举例:AT+UT01/r/n |
| AT+CZ | 芯片复位 | 芯片软复位,详见3.3 举例:AT+CZ/r/n |
| AT+CW | 芯片恢复出厂设置 | 恢复出厂设置,清除所有之前记忆的参数 ,详见3.3 举例:AT+CW/r/n |
| AT+CL | 芯片低功耗设置 | 详见3.7章节 |
| AT+CR | 芯片上电回传信息关闭 | 详见3.10章节 .注意默认是开启的 |
| AT+BM | 设置BLE蓝牙名称 | 详见3.4章节 |
| AT+BN | 设置BLE的MAC地址 | 详见3.4章节 |
| AT+BD | 设置SPP蓝牙名称 | 详见3.4章节 |
| AT+BS | 设置BLE连接密码 | 详见3.4章节 ,此功能没有实现,主要在于手机的兼容性不行 |
| AT+QT | 查询系统的波特率 | 详见3.3章节.返回的数据为 |
| AT+QL | 查询系统的低功耗状态 | 详见3.7章节.返回的数据为QL+00 |
| AT+TM | 查询BLE蓝牙名称 | 详见3.5章节 |
| AT+TN | 查询BLE蓝牙地址 | 详见3.5章节 |
| AT+TD | 查询SPP蓝牙名称 | 详见3.5章节 |
| AT+TS | 查询BLE蓝牙连接密码 | 保留 |
2.3 产品的版本说明
| 版本 | 对应的版本功能说明 |
| KT6368A双模版本 |
等待1秒之后就是6mA的平均电流
|
| KT6328A单模BLE低功耗版本 |
|
| KT6368A主机版本 |
|
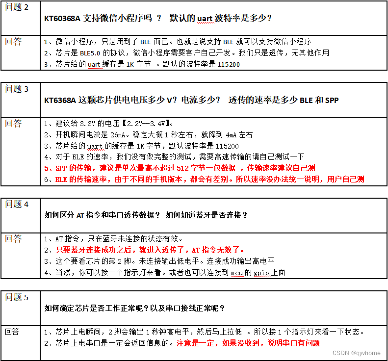
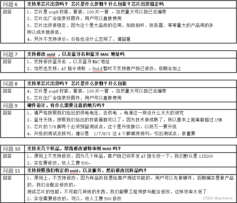
2.4 常见的问题集锦



| 问题12 | KT6368A大批量订货有货吗?后续能保证供货吗?? |
| 回答 |
其他的数量,无需提前沟通 。注意是 不用打招呼,直接下单就可以了 核心的重点,是货您不用担心,就怕您没订单,一直问问问,这个就很麻烦了 2、后续也会有长期有货的,无论订单多少,我们仓库一般都会做库存,大概保持在300K的。 |
| 问题13 | KT6368A用USB转TTL连接好之后,在PC端通过串口调试助手,就能和手机通讯了吗? |
| 回答 |
2、首先,要保证串口能连接好 。其次要在手机上面打开测试app 。具体看我们的测试说明 |
| 问题14 | KT6368A连接好手机的测试APP之后,一定要打开notify呢?那我实际提交给APP开发人员,该如何说明呢? |
| 回答 |
这个是蓝牙的标准,一定要这么做才行,
|
| 问题15 | KT6368A为什么一定要在app里面连接呢?系统设置的蓝牙界面可以看到但是连不上? |
| 回答 |
|
| 问题16 | 为什么我用串口调试助手发送AT命令,蓝牙芯片会给我返回ER+1或者ER+3呢? |
| 回答 |
“我用过多少多少模块”,都没问题,就你们的测试有问题,真的相互理解,多的就不说了,都是泪 |
| 问题17 | 为什么我在蓝牙连接成功之后,发送AT指令给蓝牙芯片,没有透传出去呢? |
| 回答 | 1、详细查阅一下我们的手册,章节6,有详细说明的 |
| 问题18 | 为什么我用的KT6328A版本,芯片开始还能接收AT指令,过几秒钟就不行了呢? |
| 回答 | 详见里面的说明文档,是不是选择了KT6328A这个低功耗的版本,手册有介绍 |
| 问题19 | 为什么我用的KT6368A双模的芯片,spp能够正常连接,但是ble不能连接? |
| 回答 |
|
| 问题20 | 我们现在使用贵司的KT6368A的芯片,但是出口需要过认证,FCC或者CE或者KC等等认证怎么办? |
| 回答 |
2、基本上涉及到蓝牙的认证,都绕不开FCC和BQB这两个名词。简单理解如下: (1)、FCC是用来测试射频的性能 (2)、BQB是测试蓝牙的协议。 客户如果需要过认证,最好咨询专业的机构,我们只能做到全力配合,但是不能代替客户去过 |
| 问题21 | 目前我们测试KT6368A的性能都不错,但是现在想加快数据的传输,MTU或者超过20字节的包长度 |
| 回答 |
==》修改MTU的大小,以及连接间隔、数据交互间隔等等参数
==》申请之后,蓝牙芯片这边就可以同步了 |
最后
以上就是野性香水最近收集整理的关于KT6368A蓝牙透传芯片SOP8封装国产蓝牙双模性价比高一、简介二、详细说明的全部内容,更多相关KT6368A蓝牙透传芯片SOP8封装国产蓝牙双模性价比高一、简介二、详细说明内容请搜索靠谱客的其他文章。
发表评论 取消回复