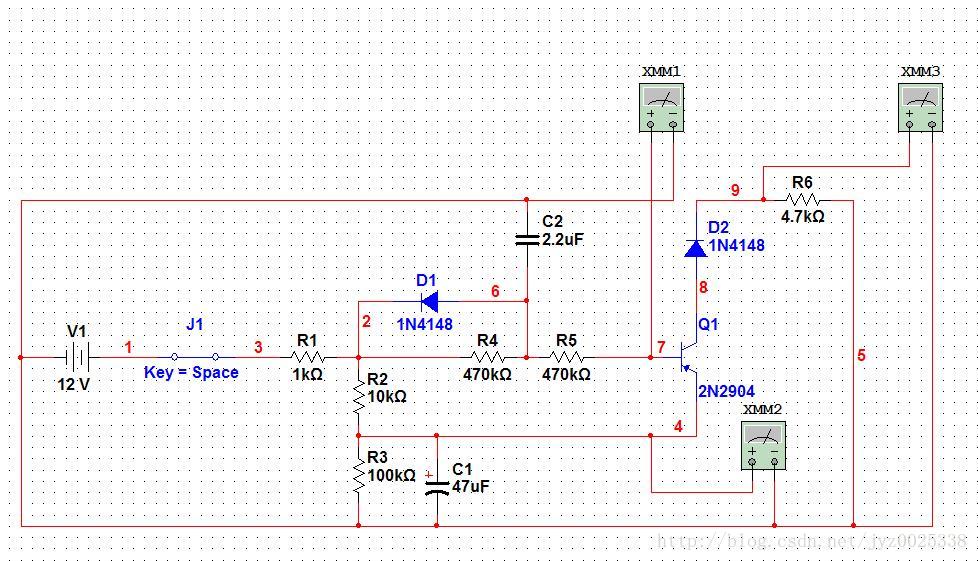
电路仿真截图如下:

如图中5这根红线连接的用来控制开关机静音的NPN三极管的,我这边接上电压表测试。
电路中巧妙的利用了冲放电的时间,来控制开关机静音。
开关机的瞬间图中的2904三极管导通,mute成功,有效防止了冲击声。。。
最后
以上就是勤劳丝袜最近收集整理的关于音响系统中的一个简单的mute电路的全部内容,更多相关音响系统中内容请搜索靠谱客的其他文章。
本图文内容来源于网友提供,作为学习参考使用,或来自网络收集整理,版权属于原作者所有。
电路仿真截图如下:

如图中5这根红线连接的用来控制开关机静音的NPN三极管的,我这边接上电压表测试。
电路中巧妙的利用了冲放电的时间,来控制开关机静音。
开关机的瞬间图中的2904三极管导通,mute成功,有效防止了冲击声。。。
以上就是勤劳丝袜最近收集整理的关于音响系统中的一个简单的mute电路的全部内容,更多相关音响系统中内容请搜索靠谱客的其他文章。
发表评论 取消回复