经典音频MUTE电路分析
导读 :MUTE电路分为硬件MUTE和软件MUTE,不同的是硬件MUTE能在上下电的瞬间快速实现MUTE效果,这取决与电路中RC时间常数,软件MUTE则需要等待可编程芯片工作后才能实现,理论上无法实现上电瞬间MUTE效果,所以常常使用使用软硬件双MUTE电路。
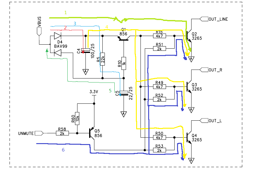
一、原理图

二、硬件MUTE功能分析
- 1号路径: 如上图1所示,当Vbus通电时,Vbus经过D4、Q1、R15三个器件给Q2的基集供电,这样Q2就导通了从而使得OUT_LINE过来的电平迅速流向了地,实现MUTE了OUT_LINE过来的声音电平,这一过程非常迅速,一上电瞬间就可实现。
a充电路径
- 2号路径: 当Vbus上电后,Vbus通过D4给C4充电,D4导通时,电阻很小,所以C4充满电时间常数τ=rC4是个非常小的值,C4很快将充满电。
- 3号路径: 当Vbus上电后,Vbus通过
最后
以上就是故意面包最近收集整理的关于经典音频MUTE电路分析经典音频MUTE电路分析的全部内容,更多相关经典音频MUTE电路分析经典音频MUTE电路分析内容请搜索靠谱客的其他文章。
本图文内容来源于网友提供,作为学习参考使用,或来自网络收集整理,版权属于原作者所有。
发表评论 取消回复