一、Fabric网络组织
Fabric网络组织按如下结构组成:Fabric网络–>Channel通道–>组织(成员)–>节点。即整个网络由数个通道组成,每个通道都由多个组织构成,而每个组织内部由数个节点组成(可能由功能或其他划分方式分为多个节点)。如下图所示:

二、主节点(leader peer)选举
一个组织(其实是成员)在一个通道上可以有多个Peer节点,这时候为了提高通信效率,需要选举出来一个主节点(leader)作为代表和排序服务节点通信,负责从排序服务节点处获取最新的区块并在组织内部同步。有如下两种方式:
1. 静态指定
配置文件中配置
# Gossip related configuration
gossip:
# Defines whenever peer will initialize dynamic algorithm for
# "leader" selection, where leader is the peer to establish
# connection with ordering service and use delivery protocol
# to pull ledger blocks from ordering service
useLeaderElection: false
# Statically defines peer to be an organization "leader",
# where this means that current peer will maintain connection
# with ordering service and disseminate block across peers in
# its own organization
orgLeader: true
2. 动态选举
相关配置:
# Gossip related configuration
gossip:
# Leader election service configuration
election:
# Longest time peer wait for stable membership during leader election startup (unit: second)
startupGracePeriod: 15s
# Interval gossip membership sampled to check its stability (unit: second)
membershipSampleInterval: 1s
# Time pass since last declaration message before peer decide to go to election (unit: second)
leaderAliveThreshold: 10s
# Time between peer sends propose message and declare itself as a leader (sends declaration message) (unit: second)
leaderElectionDuration: 5s
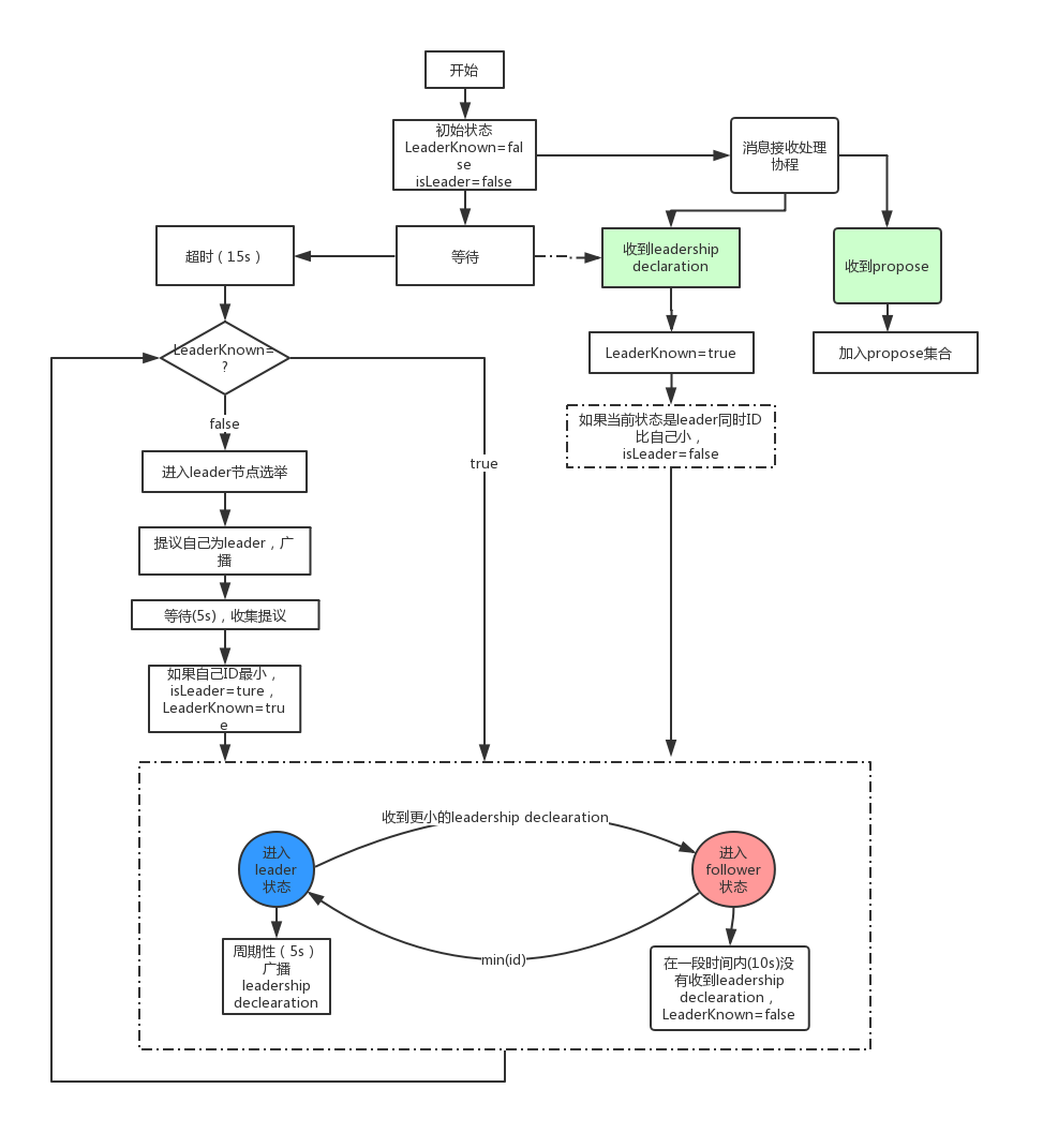
3. leader节点选举流程
选举流程(简要):
如果当前没有leader,进入选举算法
如果当前是leader:广播leadership declearation,如果收到比自己小的leadership declearation,自己变为follower;
如果当前是follower:指定时间内没有收到leadership declearation,则认为leader离线了,进入选举流程
选举算法(简要):
广播提议自己为leader消息
各个节点收集选举消息
比对ID,如果自己ID最小,则自己为leader
详细过程如下图所示:

伪代码实现:
// Gossip leader election module
// Algorithm properties:
// - Peers break symmetry by comparing IDs
// - Each peer is either a leader or a follower,
// and the aim is to have exactly 1 leader if the membership view
// is the same for all peers
// - If the network is partitioned into 2 or more sets, the number of leaders
// is the number of network partitions, but when the partition heals,
// only 1 leader should be left eventually
// - Peers communicate by gossiping leadership proposal or declaration messages
// The Algorithm, in pseudo code:
//
//
// variables:
// leaderKnown = false
//
// Invariant:
// Peer listens for messages from remote peers
// and whenever it receives a leadership declaration,
// leaderKnown is set to true
//
// Startup():
// wait for membership view to stabilize, or for a leadership declaration is received
// or the startup timeout expires.
// goto SteadyState()
//
// SteadyState():
// while true:
// If leaderKnown is false:
// LeaderElection()
// If you are the leader:
// Broadcast leadership declaration
// If a leadership declaration was received from
// a peer with a lower ID,
// become a follower
// Else, you're a follower:
// If haven't received a leadership declaration within
// a time threshold:
// set leaderKnown to false
//
// LeaderElection():
// Gossip leadership proposal message
// Collect messages from other peers sent within a time period
// If received a leadership declaration:
// return
// Iterate over all proposal messages collected.
// If a proposal message from a peer with an ID lower
// than yourself was received, return.
// Else, declare yourself a leader
4. 消息定义
// Leadership Message is sent during leader election to inform
// remote peers about intent of peer to proclaim itself as leader
message LeadershipMessage {
bytes pki_id = 1;
PeerTime timestamp = 2;
bool is_declaration = 3;
}
最后
以上就是干净紫菜最近收集整理的关于Fabric网络组织与主节点选举的全部内容,更多相关Fabric网络组织与主节点选举内容请搜索靠谱客的其他文章。
本图文内容来源于网友提供,作为学习参考使用,或来自网络收集整理,版权属于原作者所有。
发表评论 取消回复