我是靠谱客的博主 美丽芝麻,这篇文章主要介绍手指检测心跳设计——传感器制作篇,现在分享给大家,希望可以做个参考。

有一个红外发射管,一个红外接收管,人脉搏跳动的时候,血液的透光性不一样会导致接收器那边接收的信号强弱不一样,因此可以把变化的信号滤波、放大、整形等系列处理后 ,单片机利用外部中断对其进行计数。
这是手指检测心跳设计的思路。本来我在网上买了一个模块,不过那个模块什么用处都没有,完全是骗人的,劝大家以后不要买。
这里写图片描述
就是这个模块,还有这个淘宝店,服务一点都不好。
然后,抱怨完,该言归正传。没有检测模块怎么办呢?苍天不负有心人,我还有以前剩下来的红外检测模块。
这里写图片描述
这个模块,有红外发射和接收的功能,既然有,那就开始改装吧。
首先我把,发射管给剪下来了。
这里写图片描述
然后重新连接这个小灯,和接收管面对面放。因为经过测试,一个发生管通过手指的光强有点小,新成的脉搏不是很明显,我有拆了一个红外灯,俩个形成更大一点的抖动。
这里写图片描述
这里写图片描述
手指放在两个灯之间,便可以检测到心跳,下面是示波器检测到,接收管的波形。
这里写图片描述
从图中可以明显的看到波形,这是两个红外管的效果,一个管是60mv的峰峰值吧,这个100多,相对大一点,为下面的滤波降低点难度。
做到这里,就是证明这个方案还是可行,还比买的便宜还好用。
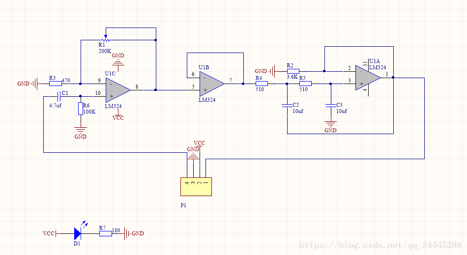
下面就是电路设计了,主要的知识就是模电的滤波器设计和放大器设计。贴出我的电路图,参数已经标出实际效果不错。
这里写图片描述
这里的主要思路是,第一级高通滤波电路,参数为f=0.3388HZ
第二级是一个电压跟随电路,为了隔离两路的阻抗。
第三季是一个压控电压源二阶低通滤波器。
经过三级可以输出较好的图形。
这是焊好的板子
这里写图片描述
这里写图片描述
这里写图片描述
这里写图片描述
第一级输出波形
这里写图片描述
第三级输出的波形
这里写图片描述
从上面的波形图可以卡出来,波形很稳定,并且可以被单片机的中断识别了。
这种情况可能会出现不稳定的现象,因此我打算用AD采集这个波形,通过分析波形来统计心跳频率。

最后

以上就是美丽芝麻最近收集整理的关于手指检测心跳设计——传感器制作篇的全部内容,更多相关手指检测心跳设计——传感器制作篇内容请搜索靠谱客的其他文章。

本图文内容来源于网友提供,作为学习参考使用,或来自网络收集整理,版权属于原作者所有。
点赞(161)

评论列表共有 0 条评论

立即
投稿
返回
顶部