51单片机入门教程(5)——定时器中断
- 一、中断的概念
- 二、定时器中断
- 2.1 软件延时的不足
- 2.2 中断寄存器
- 2.2.1 中断允许控制寄存器 IE
- 2.2.2 定时器工作方式寄存器 TMOD
- 2.2.3 定时器控制寄存器 TCON
- 2.2.4 定时器初值寄存器 THx/TLx
- 2.3 定时器中断程序写法
写在开头: 中断是包括单片机在内的所有微处理器很 重要的功能之一,初学单片机必须这一部分的知识。
一、中断的概念
先看百度百科是怎么定义中断的:
中断是指计算机运行过程中,出现某些意外情况需主机干预时,机器能自动停止正在运行的程序并转入处理新情况的程序,处理完毕后又返回原被暂停的程序继续运行。
—— 百度百科
那么怎么理解中断?看下面的例子。
关于中断:
小A正在学习。这时,他的朋友小B叫他一块儿吃鸡,小A停止学习,转去玩吃鸡游戏。玩了几局后,关掉游戏,继续学习。
关于中断优先级:
小A正在学习。这时,他的朋友小B叫他一块儿吃鸡,小A停止学习,转去玩吃鸡游戏,(吃鸡过程中,小A女朋友打来电话,于是挂机游戏,去接电话,接完电话,继续游戏。)玩了几局后,关掉游戏,继续学习。
- 几个重要概念:
中断:小A学习被小B打断的过程就称为中断。
中断源:小B被称为中断源。
中断服务程序:小A执行的玩游戏操作称为中断服务程序
中断优先级:小A女朋友的电话比游戏优先级高
在89c52单片机中,有3类中断源:
1、外部中断:当外部中断引脚信号产生跳变(低电平→高电平)时引起中断。
2、定时器/计数器中断:当计数器计满溢出时引起跳变。
3、串口中断:串行端口完成一帧数据的发送/接受时引起(如蓝牙传输)。
其优先级如下表:
| 中断源 | 优先级 | 中断服务号 |
|---|---|---|
| INT0 – 外部中断0 | 最高 | 0 |
| T0 – 定时器/计数器0中断 | 第2 | 1 |
| INT1 – 外部中断1 | 第3 | 2 |
| T1 – 定时器/计数器1中断 | 第4 | 3 |
| 串口中断 | 第5 | 4 |
| T2 – 定时器/计数器2中断 | 最低 | 5 |
下面以定时器中断为例,讨论中断的编程方法。
二、定时器中断
2.1 软件延时的不足
根据现有的知识,如果要在程序中等待一端时间,想到的操作应该是通过执行若干次空指令,达到延时的效果。
如下:
//延时xms
void delayms(uint xms){
uint i,j;
for(i = 0; i < xms; ++i)
for(j = 0; j < 110; ++j)
;
}
但是,假设要实现以下功能:
1、8位数码管动态扫描显示。
2、LED灯每隔1s闪烁一次。
电路如下:

考虑程序怎么写……
//代码不完整,仅为举例说明
void main(){
P2 = 0x01; //数码管从最低位开始扫描
while(1){
//功能1:执行数码管动态扫描
//P2控制显示哪一个数码管,P0控制数码管显示什么内容
P2 = P2<<1; //扫描更高一位的数码管
P0 = xxxx; //输出段码
delayms(5); //延时5ms后显示下一位数码管
//功能2:执行LED灯闪烁
led = ~led; //LED灯状态取反
delayms(1000); //延时1000ms
}
}
功能1和功能2单独写都没有问题。
但是如果组合在一起,写在一个while循环中,就会有问题了:
一个while循环中有两个延时函数,因此执行一次while循环,共延时了1005ms。这并不是我们所希望的结果。我们希望led闪烁的延时不影响数码管动态扫描的延时。
2.2 中断寄存器
要使用硬件定时,主要涉及到寄存器的操作。51单片机里的关于中断的寄存器如下:
IE – 中断允许控制寄存器
IP – 中断优先级控制寄存器
TMOD – 定时器工作方式寄存器
TCON – 定时器控制寄存器
SCON – 串口控制寄存器
THx/TLx – 定时器初值寄存器
在定时器中断中,需要设置的有TMOD、THx/TLx、TCON、IE。
下面只介绍使用定时器中断所需要设置的寄存器,其余寄存器可自行查阅资料。
2.2.1 中断允许控制寄存器 IE
该寄存器的主要功能是控制中断的开启与关闭,共7个有效位,包含一个全局中断控制位和6个中断源的控制位。
中断允许控制寄存器 IE各位的定义如下表:
| 序号 | D7 | D6 | D5 | D4 | D3 | D2 | D1 | D0 |
|---|---|---|---|---|---|---|---|---|
| 符号 | EA | – | ET2 | ES | ET1 | EX1 | ET0 | EX0 |
说明:
EA 全局中断允许位,当此位是1时中断可用。(重要)
ET2 定时器/计数器2中断允许位
ES 串口中断允许位
ET1 定时器/计数器1中断允许位
EX1 外部中断1允许位
ET0 定时器/计数器0中断允许位 (重要)
EX0 外部中断0允许位
要使用定时器中断,需要将IE寄存器中的EA位设置为1,以及需要将ETx(x = 0,1,2)设置为1。
2.2.2 定时器工作方式寄存器 TMOD
该寄存器的主要功能是设置定时器/计数器中断的工作方式。如设置位定时器模式、定时器模式的计数位的位数。以下是详细介绍:
定时器工作方式寄存器 TMOD各位的定义如下表:
| 序号 | D7 | D6 | D5 | D4 | D3 | D2 | D1 | D0 |
|---|---|---|---|---|---|---|---|---|
| 符号 | GATE | C / T ˉ C/bar{T} C/Tˉ | M1 | M0 | GATE | C / T ˉ C/bar{T} C/Tˉ | M1 | M0 |
说明:
GATE 定时器/计数器的开关控制选项。常将该位置0,即定时器/计数器的开关控制仅由TCON寄存器中的TRx(x = 0,1)控制。(见2.2.3的TRx)
C/T 定时器模式和计数器模式选择位,将该位置0则为定时器模式。
M1M0 设置定时器/计数器工作方式,常将该两位设置为0 1,其定义如下表:
| M1 | M0 | 工作方式 |
|---|---|---|
| 0 | 0 | 模式0,13位计数 |
| 0 | 1 | 模式1,16位计数,常用此模式 |
| 1 | 0 | 模式2,8位初值自动重装 |
| 1 | 1 | 模式3,仅适用于T0,分为两个8位计数器,T1停止计数 |
2.2.3 定时器控制寄存器 TCON
该寄存器用于控制中断,如控制定时器的启动,停止、判断定时器的溢出和中断情况。
定时器控制寄存器 TCON各位的定义如下表:
| 序号 | D7 | D6 | D5 | D4 | D3 | D2 | D1 | D0 |
|---|---|---|---|---|---|---|---|---|
| 符号 | TF1 | TR1 | TF0 | TR0 | IE1 | IT1 | IE0 | IT0 |
说明:
TF1 定时器1溢出标志位
TR1 定时器1运行控制位,将该位置1时启动定时器1
TF0 定时器0溢出标志位
TR0 定时器0运行控制位,将该位置1时启动定时器0 (重要)
IE1 外部中断1请求标志
IT1 外部中断1触发方式选择位
IE0 外部中断0请求标志
IT0 外部中断0触发方式选择位
2.2.4 定时器初值寄存器 THx/TLx
以定时器T0为例,其的工作原理是,每当晶振产生一次脉冲,就将该寄存器TL0加一,当TL0加满溢出后,将TL0清空,TH0加一,TH0计满后产生定时中断。即TH0与TL0组成了一个16位的计数器,这个计数器可以从0x0000(0)加到0xffff(65535)。
以12Mhz的晶振、定时10ms为例:
51单片机为12分频单片机,因此执行一条指令的时间是12×(1/12M) s,即计数器每1us加一。
若定时10ms,则共需要加10000次。
因此将TH0、TL0设置从(65536-10000)= 55536开始计数。55536 的16进制为0xD8F0。因此将TH0设置为0xD8,TL0 设置为0xF0。
2.3 定时器中断程序写法
首先要初始化定时器,即将命令写入以上的寄存器。 假设使用定时器T0
首先设置定时器工作模式TMOD:GATE设置为0;C/T位设置为0使其工作在定时器模式下;M1M0设置为01,使用16位计数。
因此第一句代码是
TMOD = 0x01; // 0000 0001
然后设置定时器时长THx/TLx:
TH0 = 0xD8;
TL0 = 0xF0;
设置定时器允许寄存器IE,打开中断总开关和T0中断开关
EA = 1;
ET0 = 1;
最后设置定时器控制寄存器TCON,使定时器开始计数
TR0 = 1;
因此,完整的定时器初始化代码如下
void initT0(){
TMOD = 0x01; // 0000 0001.
TH0 = 0xD8; //65536-10000
TL0 = 0xF0; //55536
EA = 1;
ET0 = 1;
TR0 = 1;
}
当定时器计数触发中断时,单片机会调用中断服务程序。中断服务程序的格式如下:
void 函数名() interrupt 中断号 using 工作组
{
//所要执行内容
}
说明:
中断服务函数要写在主函数后面,且不需要声明 。
中断服务函数无返回值,所以用void
函数名可以随便起
interrupt后的中断号由下表的重点服务号确定
using 工作组可省略不写
| 中断源 | 优先级 | 中断服务号 |
|---|---|---|
| INT0 – 外部中断0 | 最高 | 0 |
| T0 – 定时器/计数器0中断 | 第2 | 1 |
| INT1 – 外部中断1 | 第3 | 2 |
| T1 – 定时器/计数器1中断 | 第4 | 3 |
| 串口中断 | 第5 | 4 |
| T2 – 定时器/计数器2中断 | 最低 | 5 |
因此T0中断服务程序如下:
void t0Intr() interrupt 0
{
//因为执行到此时,计数器已经清零,所以要重新赋值
TH0 = 0xD8; //65536-10000
TL0 = 0xF0; //55536
//下面写需要执行的操作
}
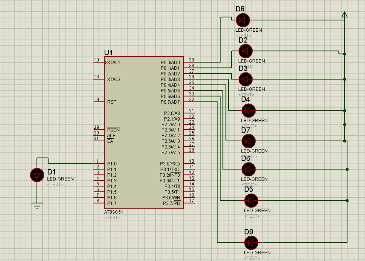
根据以上内容,可设计一个简单定时器电路如下:

其中:
D1灯由定时器控制,每秒闪一次
D2 - D8由软件延时实现流水灯效果,周期为100ms
代码如下
#include <reg51.h>
#include <intrins.h>
//num为计数器,每10ms将num加一,当num为100时为1s
unsigned char num;
sbit led = P1^0;
//函数声明
void delay100ms(); //软件延时100ms
void initT0(); //初始化定时器T0
void main()
{
unsigned char k ;
//初始化num值
num = 0;
//初始化定时器
initT0();
//初始化led灯
led = 0;
//初始化流水灯
P0 = 0xfe;
k = 0xfe;
while(1)
{
//每100ms流水灯移位一次
k = _crol_(k, 1);
P0 = k;
delay100ms();
}
}
//t0定时器中断服务程序
//每隔10ms进入一次该程序
void t0Intr() interrupt 1
{
TH0 = 0xD8;
TL0 = 0xF0;
num++; //该变量加至100说明为1s
if(num == 100)
{
num = 0;
led = ~led; //翻转led灯状态
}
}
void delay100ms()
{
unsigned char a,b,c;
for(c=19;c>0;c--)
for(b=20;b>0;b--)
for(a=130;a>0;a--);
}
void initT0()
{
TMOD = 0x01;
TH0 = 0xD8;
TL0 = 0xF0;
EA = 1;
ET0 = 1;
TR0 = 1;
}
最后
以上就是文艺洋葱最近收集整理的关于51单片机入门教程(5)——定时器中断一、中断的概念二、定时器中断的全部内容,更多相关51单片机入门教程(5)——定时器中断一、中断内容请搜索靠谱客的其他文章。
发表评论 取消回复