我们这学期开了单片机的课,不知道为什么我们要用汇编语言写程序,感觉汇编程序真的挺难写的,所以把实验记录下来把。
如果没有学过汇编的小伙伴建议先去熟悉一下简单的汇编指令,之前简单的实验我就不记录了,我们从定时计数器实验开始吧。
首先来回顾一下和中断,定时有关的知识
51单片机中断级别
| 中断源 | 默认中断级别 | 序号(C语言用) |
| INT0---外部中断0 | 最高 | 0 |
| T0---定时器/计数器0中断 | 第2 | 1 |
| INT1---外部中断1 | 第3 | 2 |
| T1----定时器/计数器1中断 | 第4 | 3 |
| TX/RX---串行口中断 | 第5 | 4 |
| T2---定时器/计数器2中断 | 最低 | 5 |
中断允许寄存器IE
| 位序号 | DB7 | DB6 | DB5 | DB4 | DB3 | DB2 | DB1 | DB0 |
| 符号位 | EA | ------- | ET2 | ES | ET1 | EX1 | ET0 | EX0 |
EA---全局中允许位。
EA=1,打开全局中断控制,在此条件下,由各个中断控制位确定相应中断的打开或关闭。
EA=0,关闭全部中断。
-------,无效位。
ET2---定时器/计数器2中断允许位。 EA总中断开关,置1为开;
ET2=1,打开T2中断。 EX0为外部中断0(INT0)开关,……
ET2=0,关闭T2中断。 ET0为定时器/计数器0(T0)开关,……
ES---串行口中断允许位。 EX1为外部中断1(INT1)开关,……
ES=1,打开串行口中断。 ET1为定时器/计数器1(T1)开关,……
ES=0,关闭串行口中断。 ES为串行口(TX/RX)中断开关,……
ET1---定时器/计数器1中断允许位。 ET2为定时器/计数器2(T2)开关,……
ET1=1,打开T1中断。
ET1=0,关闭T1中断。
EX1---外部中断1中断允许位。
EX1=1,打开外部中断1中断。
EX1=0,关闭外部中断1中断。
ET0---定时器/计数器0中断允许位。
ET0=1,打开T0中断。
ET0=0,关闭T0中断。
EX0---外部中断0中断允许位。
EX0=1,打开外部中断0中断。
EX0=0,关闭外部中断0中断。
中断优先级寄存器IP
| 位序号 | DB7 | DB6 | DB5 | DB4 | DB3 | DB2 | DB1 | DB0 |
| 位地址 | --- | --- | --- | PS | PT1 | PX1 | PT0 | PX0 |
-------,无效位。
PS---串行口中断优先级控制位。
PS=1,串行口中断定义为高优先级中断。
PS=0,串行口中断定义为低优先级中断。
PT1---定时器/计数器1中断优先级控制位。
PT1=1,定时器/计数器1中断定义为高优先级中断。
PT1=0,定时器/计数器1中断定义为低优先级中断。
PX1---外部中断1中断优先级控制位。
PX1=1,外部中断1中断定义为高优先级中断。
PX1=0,外部中断1中断定义为低优先级中断。
PT0---定时器/计数器0中断优先级控制位。
PT0=1,定时器/计数器0中断定义为高优先级中断。
PT0=0,定时器/计数器0中断定义为低优先级中断。
PX0---外部中断0中断优先级控制位。
PX0=1,外部中断0中断定义为高优先级中断。
PX0=0,外部中断0中断定义为低优先级中断。
定时器/计数器工作模式寄存器TMOD
| 位序号 | DB7 | DB6 | DB5 | DB4 | DB3 | DB2 | DB1 | DB0 |
| 位符号 | GATE | C/T | M1 | M0 | GATE | C/T | M1 | M0 |
|-----------------定时器1------------------------|--------------------定时器0----------------------|
GATE---门控制位。
GATE=0,定时器/计数器启动与停止仅受TCON寄存器中TRX(X=0,1)来控制。
GATE=1,定时器计数器启动与停止由TCON寄存器中TRX(X=0,1)和外部中断引脚(INT0或INT1)上的电平状态来共同控制。
C/T---定时器和计数器模式选择位。
C/T=1,为计数器模式;C/T=0,为定时器模式。
M1M0---工作模式选择位。
| M1 | M0 | 工作模式 |
| 0 | 0 | 方式0,为13位定时器/计数器 |
| 0 | 1 | 方式1,为16位定时器/计数器 |
| 1 | 0 | 方式2,8位初值自动重装的8位定时器/计数器 |
| 1 | 1 | 方式3,仅适用于T0,分成两个8位计数器,T1停止工作 |
定时器/控制器控制寄存器TCON
| 位序号 | DB7 | DB6 | DB5 | DB4 | DB3 | DB2 | DB1 | DB0 |
| 符号位 | TF1 | TR1 | TF0 | TR0 | IE1 | IT1 | IE0 | IT0 |
TF1---定时器1溢出标志位。
当定时器1记满溢出时,由硬件使TF1置1,并且申请中断。进入中断服务程序后,由硬件自动清0。需要注意的是,如果使用定时器中断,那么该位完全不用人为去操作,但是如果使用软件查询方式的话,当查询到该位置1后,就需要用软件清0。
TR1---定时器1运行控制位。
由软件清0关闭定时器1。当GATE=1,且INIT为高电平时,TR1置1启动定时器1;当GATE=0时,TR1置1启动定时器1。
TF0---定时器0溢出标志,其功能及其操作方法同TF1。
TR0---定时器0运行控制位,其功能及操作方法同TR1。
IE1---外部中断1请求标志。
当IT1=0时,位电平触发方式,每个机器周期的S5P2采样INT1引脚,若NIT1脚为定电平,则置1,否则IE1清0。
当IT1=1时,INT1为跳变沿触发方式,当第一个及其机器周期采样到INIT1为低电平时,则IE1置1。IE1=1,表示外部中断1正向CPU中断申请。当CPU响应中断,转向中断服务程序时,该位由硬件清0。
IT1外部中断1触发方式选择位。
IT1=0,为电平触发方式,引脚INT1上低电平有效。
IT1=1,为跳变沿触发方式,引脚INT1上的电平从高到低的负跳变有效。
IE0---外部中断0请求标志,其功能及操作方法同IE1。
IT0---外部中断0触发方式选择位,其功能及操作方法同IT1。
PS:上面的内容是从别的论坛上复制的,贴在这复习也方面,如果侵权请联系我删除。
实验1 定时器/计数器及中断程序设计
这个实验比较简单,实验的基本连线如下

本次实验的内容是使用程序查询方式来判断定时器有没有溢出,从而控制LED的频闪。
我们使用的51单片机的频率是12MHz,时钟周期就是1/12M s,一个指令周期是12个时钟周期,也就是1us
我们要实验周期为200ms的闪烁,就需要每隔20*5ms就将p0.0为取反一次。
选用工作方式为0,也就是13位的定时器
这就需要计时器的初值=2^13-5ms/1us = 3192 = 0c78H
然后每当计数20次之后就将p0.0取反一次。
下面我们来看代码
ORG 0000H
ljmp Start
ORG 0100H
Start:
mov TMOD,#00H ;计数模式为0,13位计数模式
mov TH0,#0CH ;6C78H 定时器0的高8位
mov TL0,#78H ;定时器0的低8位
mov R7,#20 ;设置循环20次
setb TR0 ;开定时器/计数器0的中断
首先是start 标记的初始化程序,设置TMOD寄存器,最低两位设置为00,然后将0C78H送入TH0 和 TH1,20送入R7,开中断。
Loop: jbc TF0,T0SVR ;如果TF0位1就跳转,TF0是定时器0的溢出标志位
sjmp Loop
T0SVR: mov TH0,#0CH ;0C78H
mov TL0,#78H
djnz R7,Next
mov R7,#20
cpl P0.0 ;取反p0.0位
Next:sjmp Loop
END
接着就是判断TF0(定时器0的溢出标志位)为1就跳转到TOSVR标记的程序段,重新设置TH0和TL0的值,重新开始计时,如果已经重复过20次了,就继续运行下去,将R7重新赋值为20,并且取反p0.0,否则跳转到Loop语句标号出,继续计时。
完整代码如下
;1:定时/计数器实验,方式0,查询方式编程
;系统时钟12MHz,T0每5ms溢出一次
;20次后取反P0.0
;执行后,与P0.0连接的LED亮0.1s灭0.1s,即以5Hz的频率闪烁
ORG 0000H
ljmp Start
ORG 0100H
Start:
mov TMOD,#00H ;计数模式为0,13位计数模式
mov TH0,#0CH ;6C78H 定时器0的高8位
mov TL0,#78H ;定时器0的低8位
mov R7,#20 ;设置循环20次
setb TR0 ;开定时器/计数器0的中断
;计数,溢出了之后就跳转
Loop: jbc TF0,T0SVR ;如果TF0位1就跳转,TF0是定时器0的溢出标志位
sjmp Loop
T0SVR: mov TH0,#0CH ;0C78H
mov TL0,#78H
djnz R7,Next
mov R7,#20
cpl P0.0 ;取反p0.0位
Next:sjmp Loop
END
这个实验是不是很简单呢?不着急,我们马上进入下一个实验
实验2 使用T1方式完成上述实验
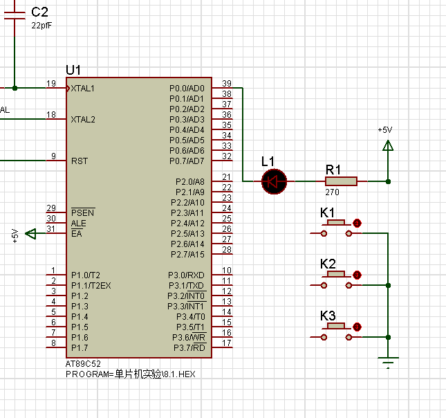
使用中断来控制闪烁频率,实验电路图连线如下

k3接在p2.7 k2 接在p2.6 k1接在p2.5,当开关断开的时候p2口都是高电平,当开关闭合的时候p2口就变成低电平
先来看一下初始化程序
XTH EQU 30H ;存放定时器常数高8位
XTL EQU 31H ;存放定时器常数低8位
ORG 0000H
ljmp Start
ORG 001BH ;用的是定时器1,自然是1B
ljmp T1SVR
ORG 0100H
Start: mov SP,#5FH ;堆栈区设在未用RAM的高端
mov TMOD,#00010000B ;T/C1,模式1
mov TH1,#0FFH ;FFF0啊,好像是负16,28800赫兹啊,
mov TL1,#0F0H ;对了,这行和上行可以有,也可以没有
clr TR1 ;关闭定时器
mov IE,#10001000B ;设置EA和ET1,好像在ISIS中EA这要接高电平
因为有中断,所以要初始化sp堆栈指针,用来进行中断返回,使用t/c1 T1模式,16位定时器,关闭定时器TR1,开中断。
接着是扫描程序,查询三个按钮的开关情况
ScanKey:
mov A,P2
cpl A ;按下时为0,我们要当1处理,自然要翻转一下
anl A,#11100000B ;只要最高3位,其它位屏蔽
swap A ;这一行和下一行共同作用,将3位按键移到最低3位,然后散转
rr A ;这一行和下一行可以同时去掉,不影响执行,但是程序上是有意义滴
mov DPTR,#TABKey
jmp @A+DPTR
在软件上模拟的时候,p2口一直是高电平,只有当按键按下去的时候才会变成低电平,然后取反,然后将高三位析取出来,交换到低位最后右移得到散装程序入口地址。
下面是散转程序
TABKey: ajmp NoKey ;跳转表KEY1P、2P、3P分别为按下指定3键后的处理代码,用于产生不同的频率
ajmp Key1P
ajmp Key2P
ajmp NoKey ;这样的是组合键,如果指定另一种频率,则1和2按下时可以起作用
ajmp Key3P
ajmp NoKey
ajmp NoKey
ajmp NoKey
sjmp ScanKey
NoKey: clr TR1 ;所有键都抬起来时执行,停止闪烁!
sjmp ScanKey
Key1P: mov XTH,#0FEH ;FE0D= (-500)二进制补码,1KHZ的频率闪烁所需要,这里存的数都是补码
mov XTL,#0DH
setb TR1 ;开定时器1
sjmp ScanKey
Key2P: mov XTH,#0FFH ;FF07= (-250)二进制补码,以2KHZ的频率闪烁
mov XTL,#07H
setb TR1
sjmp ScanKey
Key3P: mov XTH,#0FFH
mov XTL,#84H ;FF84= (-125)二进制补码,以4KHZ的频率闪烁
setb TR1
sjmp ScanKey
关于散转程序入口地址,我们可以看成k3k2k1组成的3位二进制数(按下的时候为1,没有按下的时候为0),然后就可以计算他们相对于TABKey的偏移地址了。
如果没有按下按钮的话,就关闭TR1中断,停止闪烁,跳回到扫描程序
如果按下了按钮的话,就进入相应的散转程序,设置TH1和TL1的值,我们使用XTH和XTL作为中间变量给TH1和TL1赋值,一开始赋值了30H和31H,也就是说计时器溢出了之后才会重新给TH1和TL1赋值,然后将p2.1位取反。
这里面还涉及到二进制补码的计算,简单说一下负数补码的算法:符号位不变,数值为取反之后加一。比如-500=FE0DH,计算机内存的都是补码
最后就是定时器溢出中断程序
T1SVR: mov TH1,XTH
mov TL1,XTL
cpl P2.1 ;翻转P2.1,每两次一个周期
reti
END
这就是我们刚刚说的包括给TH1和TL1赋值和将p2.1取反的操作
完整程序如下
;2:定时/计数器实验,T1方式1
;系统时钟12MHz,P2.1连接LED,P2.5~P2.7分别连接K1~K3
;用户按下K1~K3,LED以不同频率(1KHz、2KHz、4KHz)闪烁,即定时时间分别为0.5ms,0.25ms,0.125ms
;宏定义常量
XTH EQU 30H ;存放定时器常数高8位
XTL EQU 31H ;存放定时器常数低8位
ORG 0000H
ljmp Start
ORG 001BH ;用的是定时器1,自然是1B
ljmp T1SVR
ORG 0100H
Start: mov SP,#5FH ;堆栈区设在未用RAM的高端
mov TMOD,#00010000B ;T/C1,模式1
mov TH1,#0FFH ;FFF0啊,好像是负16,28800赫兹啊,
mov TL1,#0F0H ;对了,这行和上行可以有,也可以没有
clr TR1 ;关闭定时器
mov IE,#10001000B ;设置EA和ET1,好像在ISIS中EA这要接高电平
ScanKey:
mov A,P2
cpl A ;按下时为0,我们要当1处理,自然要翻转一下
anl A,#11100000B ;只要最高3位,其它位屏蔽
swap A ;这一行和下一行共同作用,将3位按键移到最低3位,然后散转
rr A ;这一行和下一行可以同时去掉,不影响执行,但是程序上是有意义滴
mov DPTR,#TABKey
jmp @A+DPTR
TABKey: ajmp NoKey ;跳转表KEY1P、2P、3P分别为按下指定3键后的处理代码,用于产生不同的频率
ajmp Key1P
ajmp Key2P
ajmp NoKey ;这样的是组合键,如果指定另一种频率,则1和2按下时可以起作用
ajmp Key3P
ajmp NoKey
ajmp NoKey
ajmp NoKey
sjmp ScanKey
NoKey: clr TR1 ;所有键都抬起来时执行,停止闪烁!
sjmp ScanKey
Key1P: mov XTH,#0FEH ;FE0D= (-500)二进制补码,1KHZ的频率闪烁所需要,这里存的数都是补码
mov XTL,#0DH
setb TR1 ;开定时器1
sjmp ScanKey
Key2P: mov XTH,#0FFH ;FF07= (-250)二进制补码,以2KHZ的频率闪烁
mov XTL,#07H
setb TR1
sjmp ScanKey
Key3P: mov XTH,#0FFH
mov XTL,#84H ;FF84= (-125)二进制补码,以4KHZ的频率闪烁
setb TR1
sjmp ScanKey
T1SVR: mov TH1,XTH
mov TL1,XTL
cpl P2.1 ;翻转P2.1,每两次一个周期
reti
END
那么到这里,实验2就结束啦
实验3 中断的嵌套
实验3就是在实验2的基础上加上了中断的嵌套,所以我们需要先设置中断优先寄存器IP的初始值,电路图如下

我们开看一下初始化程序
XTH EQU 30H ;存放定时器常数高8位
XTL EQU 31H ;存放定时器常数低8位
ORG 0000H
ljmp Start
ORG 0003H
ljmp Ex0SVR
ORG 0013H
ljmp Ex1SVR
ORG 001BH
ljmp T1SVR
ORG 0100H
Start: mov SP,#5FH ;堆栈区设在未用RAM的高端
mov TMOD,#00010000B
mov TH1,#0FFH
mov TL1,#0F0H
clr TR1 ;关TR1中断
mov IE,#10001101B
mov IP,#00001000B;设置不同的优先级,观察执行效果
mov P2,#0FFH
mov P3,#0FFH
设置sp堆栈指针(有中断的程序不要忘了设置sp的初始值),设置T/C1的T1模式(16位定时器),关TR1中断
设置IE中 EA =1 (总的中断允许控制位) ES=1(串行口中断允许控制位) ET1 = 1(定时器1) ET0 = 1(定时器0)
设置IP中的 PT1 = 1,即定时器1的优先级高
这里顺便附上中断入口地址的地址
外部中断0:入口:0003H
定时器0: 入口:000BH
外中断1: 入口:0013H
定时器1: 入口:001BH
串口中断:入口:0023H
下面是中断程序和扫描程序
ScanKey:mov A,P2
jb ACC.7,ScanKey
Key2P: mov XTH,#0FEH
mov XTL,#0CH
setb TR1
sjmp ScanKey
Ex0SVR: mov XTH,#0FFH
mov XTL,#06H
setb TR1
reti
Ex1SVR: mov XTH,#0FFH
mov XTL,#83H
setb TR1
reti
T1SVR: mov TH1,XTH
mov TL1,XTL
cpl P2.1 ;p2.1口取反
reti
END
从电路图可以看出来,K3是控制ACC.7;K2是中断0,K1是中断1
也就是一开始小灯是不闪的,按下任意一个按钮后,就开中断了,就会不停闪,通过按不同的按钮就可以改变定时器TH1和TL1的值从而控制灯闪烁的频率,还是挺简单的嘛
下面是最后一个实验的完整代码
XTH EQU 30H ;存放定时器常数高8位
XTL EQU 31H ;存放定时器常数低8位
ORG 0000H
ljmp Start
ORG 0003H
ljmp Ex0SVR
ORG 0013H
ljmp Ex1SVR
ORG 001BH
ljmp T1SVR
ORG 0100H
Start: mov SP,#5FH ;堆栈区设在未用RAM的高端
mov TMOD,#00010000B
mov TH1,#0FFH
mov TL1,#0F0H
clr TR1 ;关TR1中断
mov IE,#10001101B
mov IP,#00001000B;设置不同的优先级,观察执行效果
mov P2,#0FFH
mov P3,#0FFH
ScanKey:mov A,P2
jb ACC.7,ScanKey
Key2P: mov XTH,#0FEH
mov XTL,#0DH ;1KHZ
setb TR1
sjmp ScanKey
Ex0SVR: mov XTH,#0FFH
mov XTL,#07H ;2KHZ
setb TR1
reti
Ex1SVR: mov XTH,#0FFH
mov XTL,#84H ;4KHZ
setb TR1
reti
T1SVR: mov TH1,XTH
mov TL1,XTL
cpl P2.1 ;p2.1口取反
reti
END
那么,这次实验就做完啦,✿✿ヽ(°▽°)ノ✿
最后
以上就是重要月亮最近收集整理的关于51单片机实验(一)定时/计数器及其中断的全部内容,更多相关51单片机实验(一)定时/计数器及其中断内容请搜索靠谱客的其他文章。
发表评论 取消回复