引入
1.定义
-
I/O 多路复用技术是为了解决进程或线程阻塞到某个 I/O 系统调用而出现的技术,使进程不阻塞于某个特定的 I/O 系统调用。而select(),poll(),epoll()都是I/O多路复用的机制。
-
I/O多路复用是指内核一旦发现进程指定的一个或者多个IO条件准备读取,它就通知该进程。
2.IO多路复用的适用场合
-
当客户处理多个描述符时(一般是交互式输入和网络套接口),必须使用I/O复用。
-
当一个客户同时处理多个套接口时,而这种情况是可能的,但很少出现。
-
如果一个TCP服务器既要处理监听套接口,又要处理已连接套接口,一般也要用到I/O复用。
-
如果一个服务器即要处理TCP,又要处理UDP,一般要使用I/O复用。
-
如果一个服务器要处理多个服务或多个协议,一般要使用I/O复用。
3.与多进程/多线程的比较
I/O多路复用技术的最大优势是系统开销小,系统不必创建进程/线程,也不必维护这些进程/线程,从而大大减小了系统的开销。
4.I/O多路复用的阻塞性
-
I/O多路复用就是通过一种机制,一个进程可以监视多个描述符,一旦某个描述符就绪(一般是读就绪或者写就绪),能够通知程序进行相应的读写操作。
-
select,poll,epoll本质上都是同步I/O,因为他们都需要在读写事件就绪后自己负责进行读写,也就是说这个读写过程是阻塞的,而异步I/O则无需自己负责进行读写,异步I/O的实现会负责把数据从内核拷贝到用户空间。
select、poll、epoll简介
1.select
(1)函数
int select (int nfds, fd_set *readfds, fd_set *writefds, fd_set *exceptfds, struct timeval *timeout);
参数:
-
nfds:指定被监听的文件描述符的总数,通常被设置为select监听的所有文件描述符中最大值+1
-
readfds:指向可读事件对应的文件描述符集合
-
writefds:指向可写事件对应的文件描述符集合
-
exceptfds:指向异常事件对应的文件描述符集合
-
timeout:设置select函数的超时时间(s、us),若调用失败,timeout的值是不确定的,所以说不能完全信任该值,
注:fd_set结构体仅包含一个整型数组,该数组的每一个元素的每一位(bit)标记一个文件描述符,fd_set能容纳的文件描述符数量由FD_SETSIZE指定,这就限制了select能同时处理文件描述符的总量。
(2)原理
select 函数监视的文件描述符分3类,分别是writefds、readfds、和exceptfds。调用后select函数会阻塞,直到有描述符就绪(有数据 可读、可写、或者有except),或者超时(timeout指定等待时间,如果立即返回设为null即可),函数返回。当select函数返回后,可以通过遍历fdset,来找到就绪的描述符。
(3)流程图

(4)优点
- 良好跨平台性:select目前几乎在所有的平台上都支持
(5)缺点
-
单个进程能够监视的文件描述符的数量存在最大限制,32位机默认是1024,64位机默认是2048,虽然可以通过修改FD_SETSIZE提高限制,但会降低效率。
-
对socket进行线性扫描,即采用轮询的方法,效率较低,时间复杂度为O(N)
-
由于select需要维护一个用来存放大量fd的数据结构,这样会使得用户空间和内核空间在传递该结构时复制开销大。
2.poll
(1)函数
int poll (struct pollfd *fds, unsigned int nfds, int timeout);
参数:
- fds
select使用三个位图来表示三个fdset,而poll使用一个 pollfd的指针实现。
struct pollfd {
int fd; //文件描述符
short events; //注册的事件(可读、可写、异常、挂起、fd未打开)
short revents; //实际发生的事件,由内核填充
};
-
nfds:指定被监听事件集合fds的大小
-
timeout:指定poll的超时值(ms)
(2)原理
poll本质上和select没有区别,它将用户传入的数组拷贝到内核空间,然后查询每个fd对应的设备状态,如果设备就绪则在设备等待队列中加入一项并继续遍历,如果遍历完所有fd后没有发现就绪设备,则挂起当前进程,直到设备就绪或者主动超时,被唤醒后它又要再次遍历fd。它是水平触发。
(3)优点
- 没有最大连接数的限制,因为它是基于链表来存储的,
(4)缺点
-
大量的fd的数组被整体复制于用户态和内核地址空间之间,开销大。
-
对socket进行线性扫描,即采用轮询的方法,效率较低,时间复杂度为O(N)。
3.epoll
(1)三个接口函数
int epoll_create(int size);
int epoll_ctl(int epfd, int op, int fd, struct epoll_event *event);
int epoll_wait(int epfd, struct epoll_event * events, int maxevents, int timeout);
三个函数的作用:
-
epoll_create:创建一个epoll的句柄,size用来告诉内核这个监听的数目一共有多大
-
epoll_ctl:对指定描述符fd执行op操作。
-
epfd表示epoll_create()的返回值
-
op用三个宏来表示:
EPOLL_CTL_ADD:注册新的fd到epfd中;
EPOLL_CTL_MOD:修改已经注册的fd的监听事件;
EPOLL_CTL_DEL:从epfd中删除一个fd; -
fd表示需要监听的fd
-
event表示监听的事件。
struct epoll_event结构如下:
struct epoll_event {
__uint32_t events; /* Epoll events */
epoll_data_t data; /* User data variable */
};
events可以是以下几个宏的集合:
EPOLLIN :表示对应的文件描述符可以读(包括对端SOCKET正常关闭);
EPOLLOUT:表示对应的文件描述符可以写;
EPOLLPRI:表示对应的文件描述符有紧急的数据可读(这里应该表示有带外数据到来);
EPOLLERR:表示对应的文件描述符发生错误;
EPOLLHUP:表示对应的文件描述符被挂断;
EPOLLET: 将EPOLL设为边缘触发(Edge Triggered)模式,(相对于LT)
EPOLLONESHOT:只监听一次事件,当监听完这次事件之后,如果还需要继续监听这个socket的话,需要再次把这个socket加入到EPOLL队列里
- epoll_wait:等待epfd上的io事件,最多返回maxevents个事件(不能大于创建epoll_create()时的size);timeout是超时时间。
(2)原理
-
epoll是在2.6内核中提出的,是select和poll的增强版本。
-
epoll支持水平触发和边缘触发,最大的特点在于边缘触发,它只告诉进程哪些fd刚刚变为就绪态,并且只会通知一次。
-
epoll使用事件的就绪通知方式,通过epoll_ctl注册fd,一旦该fd就绪,内核就会采用类似callback的回调机制来激活该fd,epoll_wait便可以收到通知。
(3)epoll的优点
-
没有最大并发连接的限制:能打开的FD的上限远大于1024(1G的内存上能监听约10万个端口)。
-
效率提升:不是轮询的方式,不会随着FD数目的增加效率下降。只有活跃可用的FD才会调用callback函数;
-
内存拷贝:利用一个文件描述符管理多个描述符,将用户关系的文件描述符的事件存放到内核的一个事件表中,在用户空间和内核空间的copy只需一次。mmap()文件映射内存加速与内核空间的消息传递;即epoll使用mmap减少复制开销,
-
EPOLLONESHOT事件:对于注册了该事件的文件描述符,内核最多触发其上注册的一个可读、可写或异常事件,且只触发一次,除非使用epoll_ctl函数重置该事件。
(3)LT与ET
-
LT(level triggered)模式(默认):
-
当epoll_wait检测到描述符事件(可读或可写)发生并将此事件通知应用程序,可以对这个就绪的fd进行IO操作。如果不作任何操作。下次调用epoll_wait时,会再次响应应用程序并通知此事件。
-
LT同时支持block和no-block socket
-
ET(edge-triggered)模式(高速工作方式):
-
当epoll_wait检测到描述符事件(可读–>可写或可写–>可读)发生并将此事件通知应用程序,应用程序必须立即处理该事件。如果不处理,下次调用epoll_wait时,不会再次响应应用程序并通知此事件。
-
ET只支持no-block socket。
-
ET减少了epoll事件被重复触发的次数,因此效率要比LT模式高。epoll工作在ET模式的时候,必须使用非阻塞套接口,以避免文件描述符的饥饿情况发生。
select、poll、epoll的实现机制
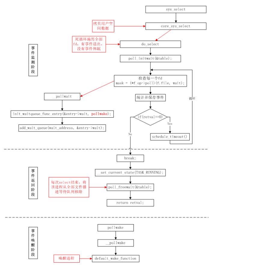
1.select/poll实现机制

分析:
-
select/poll每次都需要重复传递全部的监听fd进来,涉及用户空间和内核直接的数据拷贝。
-
fd事件回调函数是pollwake,只是将本进程唤醒,本进程需要重新遍历全部的fd检查事件,然后保存事件,拷贝到用户空间,函数返回。
-
每次循环都是对全部的监测的fd进行轮询检测,可能发生事件的fd很少,这样效率很低。
-
当有事件发生,需要返回时,也需要将全部fd的事件进行返回,而其中可能只有很少的fd有事件发生。
-
select/poll返回时,会将该进程从全部监听的fd的等待队列里移除掉,这样就需select/poll每次都要重新传入全部监听的fd,然后重新将本进程挂载到全部的监测fd的等待队列,大量重复工作,效率极低。
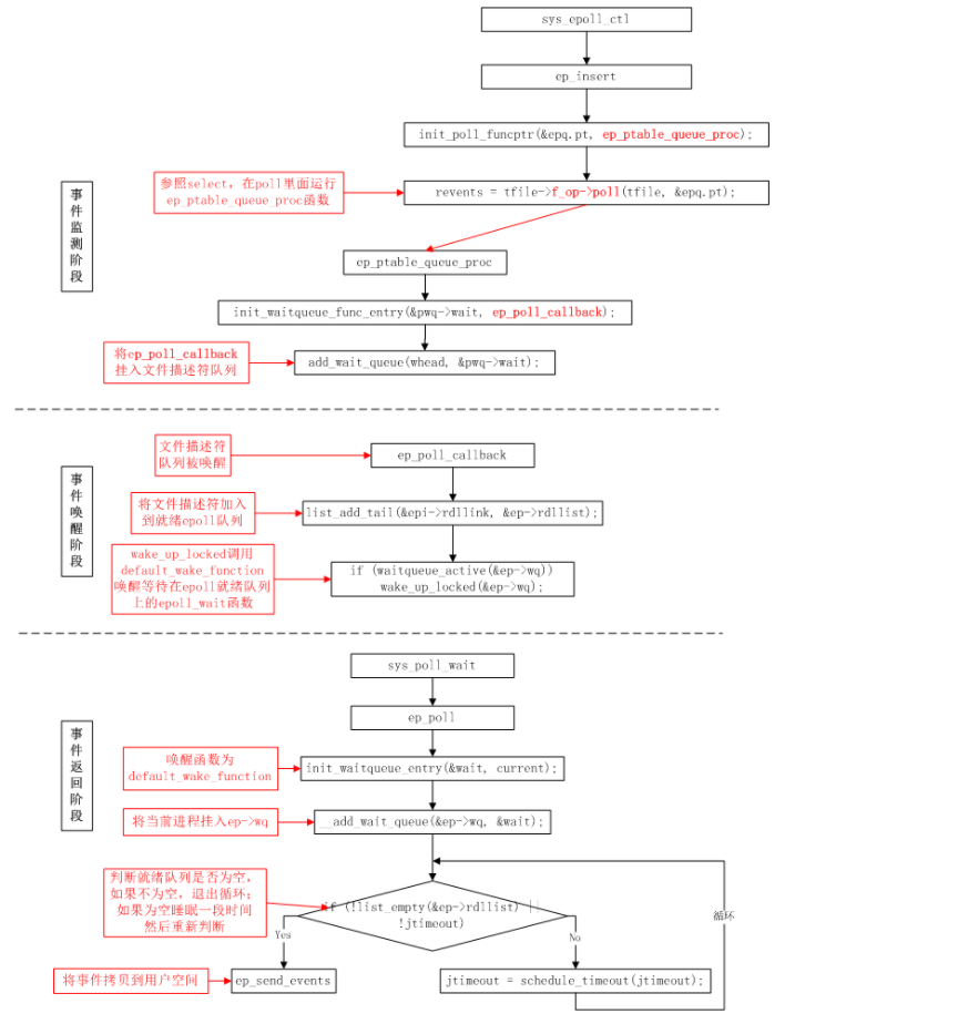
2.epoll实现机制

分析:
-
每次累加添加,不需要每次传入全部的监测fd。
-
每个fd只将本进程挂载到自己的等待队列一次,直到该fd被从epoll移除,不需要重复挂载。
-
fd事件回调函数是ep_epoll_callback,该函数将发生事件的fd加入到epoll专门的就绪队列rdllist中,同时唤醒本进程。
-
进程不需要遍历每一个fd去监测事件是否发生,而只需要判断epoll中的就绪队列rdllist是否为空即可。而rdllist是eventpoll的链表节点, 所有已经ready的epitem都会被链到rdllist中.
-
epoll返回时,只返回就绪队列rdllist中的项,避免了无关项的操作,应用层也就不需要再次重复遍历。
-
epoll内部使用红黑树存储监测fd,支持大量fd的快速查询、修改和删除操作。
3.两种机制的异同
-
主要监测流程一样:都需要将当前进程挂载到对应fd的队列中去。如果fd有事件发生,调用挂载的回调函数,该回调函数基本的作用是唤醒本进程。
-
主事件检测循环一样:循环检测是否有事件发生,有则处理事件后返回;没有则调用schedule_timeout睡眠一会。
-
不同点:select/poll直接检测每个fd,而epoll只需检测就绪队列rdllist是否有数据即可。
select、poll、epoll的区别与适用场景
1.三个函数的区别
注:在并发连接数(socket)较多的情况下,
| 描述 | select | poll | epoll |
|---|---|---|---|
| 事件集合 | 通过三个fd_set参数传入感兴趣事件,每次调用select需重置参数来反馈就绪事件 | 通过参数pollfd.events传入感兴趣事件,每次调用只需修改参数来反馈就绪事件 | 通过一个事件表管理所有感兴趣事件,每次调用epoll_wait的events参数反馈就绪事件 |
| 最大连接数 | 1024(x86) or 2048(x64) | 无上限 | 有上限,但很大 |
| IO效率 | 采用轮询方式检测就绪事件 | 采用轮询方式检测就绪事件 | 采用回调方式检测就绪事件 |
| fd拷贝 | 将消息由内核态拷贝到用户态 | 将消息由内核态拷贝到用户态 | 通过内核和用户空间由共享内存实现 |
| 时间复杂度 | O(n) | O(n) | O(1) |
| 工作模式 | LT | LT | LT或ET |
#### **2.适用场景**
-
若同时需要保持大量长连接,而且连接的关闭很频繁时,即在长连接服务器的场景中,虽然同时可能需要维持数十万条长连接,但其中只有少数的连接是活跃的就能够发挥epoll最大的优势了。
-
若有大量的idle-connection或者dead-connection,使用select/poll,但是当遇到大量的idle-connection,使用epoll的效率大大高于select/poll。
-
若在连接数少并且连接都十分活跃的情况下,select和poll的性能可能比epoll好,毕竟epoll的通知机制需要很多函数回调。
参考资料:
1.epoll源码剖析
2. epoll源码的函数调用流程分析图
3.Linux select/poll和epoll实现机制对比
4. Linux下select, poll和epoll IO模型的详解
5.聊聊IO多路复用之select、poll、epoll详解
6. I/O多路复用select、poll、epoll的区别使用
最后
以上就是糊涂芝麻最近收集整理的关于【Linux基础】select、poll、epoll详解的全部内容,更多相关【Linux基础】select、poll、epoll详解内容请搜索靠谱客的其他文章。
发表评论 取消回复