上一篇讲到服务器部署Node项目、Vue spa静态项目、ssr项目
- 个人blob地址
- csdn地址
然而每次都要去手动部署,不仅麻烦,对Nginx,Linux不熟悉的也不友好,目前的常见的自动化部署有jenkins、docker等,但是有一定的学习成本,本文通过Node+vue的实现一键自动化部署。
技术栈
前端:
- vue (MVVM 框架)
- element-ui (ui框架)
- axios (接口请求)
- socket.io-client (创建 io 实例)
- vue-socket.io ($socket挂载到vue实例)
服务端:
- Node.js
- koa
- socket.io
- log4js
- pm2
实现思路
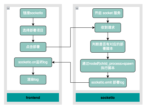
前端选择要部署的项目点击部署按钮,调用node提供的部署接口,node拿到参数执行部署脚本,并将部署 log 通过websocket返回给前端
流程图如下

具体实现
服务端
1、开启socket服务
// app.js
// 开启 socket 服务
// socket模块
const {Server} = require('socket.io');
// 为socket新起个端口
const io = new Server(9001, {
// 是否启用与 Socket.IO v2 客户端的兼容性。
allowEIO3: true,
transports: ['websocket', 'polling'],
cors: {
origin: '*',
methods: ['GET', 'POST']
}
});
io.on('connection', socket => {
console.log('connection socket连接成功');
app.context.socketIo = socket;
});
2. 实现deploy接口
// app/api/v1/deploy.js
const Router = require('koa-router');
const {DeployValidator} = require('@validators/deploy');
const {Deploy} = require('@deploy/index.js');
const {Resolve} = require('@lib/helper');
const res = new Resolve();
const router = new Router({
prefix: '/api/v1'
});
//
router.post('/deploy', async ctx => {
// 通过验证器校验参数是否通过
const v = await new DeployValidator().validate(ctx);
// 搜索写真
const [err, data] = await Deploy.runSh({
kw: v.get('body.kw'),
socketIo: ctx.socketIo
});
console.log('???? > data', err, data);
if (!err) {
// 返回结果
ctx.response.status = 200;
ctx.body = res.json(data);
} else {
ctx.body = res.fail(err);
}
});
module.exports = router;
3. 判断部署脚本是否存在
// app/deploy/index.js
const path = require('path');
const fs = require('fs');
const runCmd = require('../lib/runCmd.js');
const logger = require('../lib/logger.js');
class Deploy {
// 执行部署脚本
// koa 注意异步 404 的问题
static runSh(params) {
const {kw, socketIo} = params;
let shPath = path.join(__dirname, `../../sh/${kw}.sh`);
return new Promise(resolve => {
try {
fs.access(shPath, fs.constants.F_OK, err => {
if (err) {
return resolve([`${shPath}该脚本不存在`, null]);
} else {
runCmd(
'sh',
[shPath],
text => {
resolve([null, text]);
},
socketIo,
kw
);
}
});
} catch (e) {
logger.info(e);
resolve([e, null]);
}
});
}
}
module.exports = {
Deploy
};
4. 执行脚本并输出log
// app/lib/runCmd.js
const logger = require('./logger');
// 使用子进程执行命令
function runCmd(cmd, args, callback, socketIo, kw) {
const spawn = require('child_process').spawn;
const child = spawn(cmd, args);
let resp = '当前执行路径:' + process.cwd() + 'n';
logger.info(resp);
socketIo && socketIo.emit(kw || 'message', resp);
child.stdout.on('data', buffer => {
callback('开始部署');
let info = buffer.toString();
info = `${new Date().toLocaleString()}: ${info}`;
resp += info;
logger.info(info);
socketIo && socketIo.emit(kw || 'message', info);
// log 较多时,怎么实时将消息通过接口返给前端,只能是 socket
});
child.stdout.on('end', () => {
callback(resp);
});
// shell 脚本执行错误信息也返回
// let errorMsg = "";
// 错误信息 end、正常信息 end 可能有先后,统一成一个信息
child.stderr.on('data', buffer => {
let info = buffer.toString();
info = `${new Date().toLocaleString()}: ${info}`;
resp += info;
logger.info(info);
socketIo && socketIo.emit(kw || 'message', info);
});
child.stderr.on('end', () => {
callback(resp);
});
}
module.exports = runCmd;
// app/lib/logger.js
const log4js = require('log4js');
const logger = log4js.getLogger();
logger.level = 'debug';
module.exports = logger;
客户端(前端)
1、链接socketio
const wsPath =process.env.NODE_ENV === 'production'? 'ws://119.91.139.245:9001': 'ws://localhost:9001';
import SocketIO from 'socket.io-client';
import VueSocketIO from 'vue-socket.io';
const options = {
autoConnect: false
};
Vue.use(new VueSocketIO({
// nodejs-koa-blog/admin-blog/src/main.js
// 调试模式,开启后将在命令台输出蓝色的相关信息
debug: true,
connection: SocketIO(wsPath, options)
}));
2、页面UI + 逻辑
// nodejs-koa-blog/admin-blog/src/views/deploy/index.vue
<template>
<div class="category">
<div class="search">
<el-form
ref="deployForm"
:model="deployForm"
inline>
<el-form-item label="选择要部署的服务:" prop="status">
<el-select
v-model="deployForm.deploy"
placeholder="请选择状态"
clearable>
<el-option v-for="opt in deployOpt" :key="opt" :label="opt" :value="opt" />
</el-select>
</el-form-item>
<el-form-item>
<el-button type="primary" size="medium" @click="start">
部署
</el-button>
</el-form-item>
</el-form>
</div>
<div class="log-content">
<el-card v-for="card,index in Object.keys(timelineData)" :key="index" class="box-card">
<template #header>
<div class="clearfix">
<span>{{ card }}</span>
</div>
</template>
<el-timeline :reverse="true">
<el-timeline-item
v-for="activity,idx in timelineData[card]"
:key="idx"
:timestamp="activity.timestamp">
{{ activity.content }}
</el-timeline-item>
</el-timeline>
</el-card>
</div>
</div>
</template>
<script>
import {deploy} from '@/api/deploy';
export default {
name: 'DeployIndex',
data() {
return {
id: '',
uid: 2,
isSocket: false,
msg: [],
deployOpt: ['admin', 'servers', 'frontend', 'install', 'demo'],
deployForm: {
deploy: 'admin'
},
timelineData: {}
};
},
beforeUnmount() {
this.isSocket = false;
this.$socket.disconnect();
},
mounted() {
if (!this.isSocket){
// 连接socket服务
this.$socket.connect();
// 触发server端的start事件
this.$socket.emit('start', this.uid);
}
},
sockets: {
connect() {
this.id = this.$socket.id;
console.log('connect---监听socket连接状态', this.id);
},
disconnect(reason) {
console.log('disconnect--socket断开服务的原因:', reason);
},
message(data) {
// 监听message事件,方法是后台定义和提供的
console.log('message 接收到服务端传回的参数:', data );
},
demo(data) {
this.setSocketData('demo', data);
},
admin(data) {
this.setSocketData('admin', data);
},
servers(data) {
this.setSocketData('servers', data);
},
frontend(data) {
this.setSocketData('frontend', data);
},
install(data) {
this.setSocketData('install', data);
}
},
methods: {
setSocketData(key, data) {
const keyData = this.timelineData[key];
const msg = [
...(keyData || []), ...[
{
content: data,
timestamp: new Date().toLocaleString()
}
]
];
this.$set(this.timelineData, key, msg);
},
async start(){
const res = await deploy({kw: this.deployForm.deploy});
console.log('???? > start > res', res);
}
}
};
</script>
<style scoped lang="scss">
.category {
box-sizing: border-box;
margin: 24px;
}
.log-content {
display: flex;
flex-wrap: wrap;
}
.box-card {
width: 500px;
margin: 20px;
}
</style>
//admin-blog/src/api/deploy.js
import request from '@/utils/request';
// 设置部署项目
export function deploy(data) {
return request({
url: '/deploy',
method: 'post',
data
});
}
演示
查看演示视频
看完记得 github点个star
最后
以上就是优秀小伙最近收集整理的关于一三六、从零到一实现自动化部署的全部内容,更多相关一三六、从零到一实现自动化部署内容请搜索靠谱客的其他文章。
本图文内容来源于网友提供,作为学习参考使用,或来自网络收集整理,版权属于原作者所有。
发表评论 取消回复