前言
在介绍zookeeper(下文用zk代替)实现分布式锁的机制之前,先粗略介绍一下zk是什么东西:
Zookeeper是一种提供配置管理、分布式协同以及命名的中心化服务。
zk的模型是这样的:zk包含一系列的节点,叫做znode,就好像文件系统一样每个znode表示一个目录,然后znode有一些特性:
- 有序节点:
假如当前有一个父节点为/lock,我们可以在这个父节点下面创建子节点;
zookeeper提供了一个可选的有序特性,例如我们可以创建子节点“/lock/node-”并且指明有序,那么zookeeper在生成子节点时会根据当前的子节点数量自动添加整数序号
也就是说,如果是第一个创建的子节点,那么生成的子节点为/lock/node-0000000000,下一个节点则为/lock/node-0000000001,依次类推。
- 临时节点:
客户端可以建立一个临时节点,在会话结束或者会话超时后,zookeeper会自动删除该节点。
- 事件监听:
在读取数据时,我们可以同时对节点设置事件监听,当节点数据或结构变化时,zookeeper会通知客户端。当前zookeeper有如下四种事件:
- 节点创建
- 节点删除
- 节点数据修改
- 子节点变更
基于以上的一些zk的特性,我们很容易得出使用zk实现分布式锁的落地方案:
- 使用zk的临时节点和有序节点,每个线程获取锁就是在zk创建一个临时有序的节点,比如在/lock/目录下。
- 创建节点成功后,获取/lock目录下的所有临时节点,再判断当前线程创建的节点是否是所有的节点的序号最小的节点
- 如果当前线程创建的节点是所有节点序号最小的节点,则认为获取锁成功。
- 如果当前线程创建的节点不是所有节点序号最小的节点,则对节点序号的前一个节点添加一个事件监听。
比如当前线程获取到的节点序号为/lock/003,然后所有的节点列表为[/lock/001,/lock/002,/lock/003],则对/lock/002这个节点添加一个事件监听器。
如果锁释放了,会唤醒下一个序号的节点,然后重新执行第3步,判断是否自己的节点序号是最小
比如/lock/001释放了,/lock/002监听到时间,此时节点集合为[/lock/002,/lock/003],则/lock/002为最小序号节点,获取到锁。
整个过程如下:

具体的实现思路就是这样,至于代码怎么写,这里比较复杂就不贴出来了。
Curator介绍
Curator是一个zookeeper的开源客户端,也提供了分布式锁的实现。
他的使用方式也比较简单:
InterProcessMutex interProcessMutex = new InterProcessMutex(client,"/anyLock");
interProcessMutex.acquire();
interProcessMutex.release();
其实现分布式锁的核心源码如下:
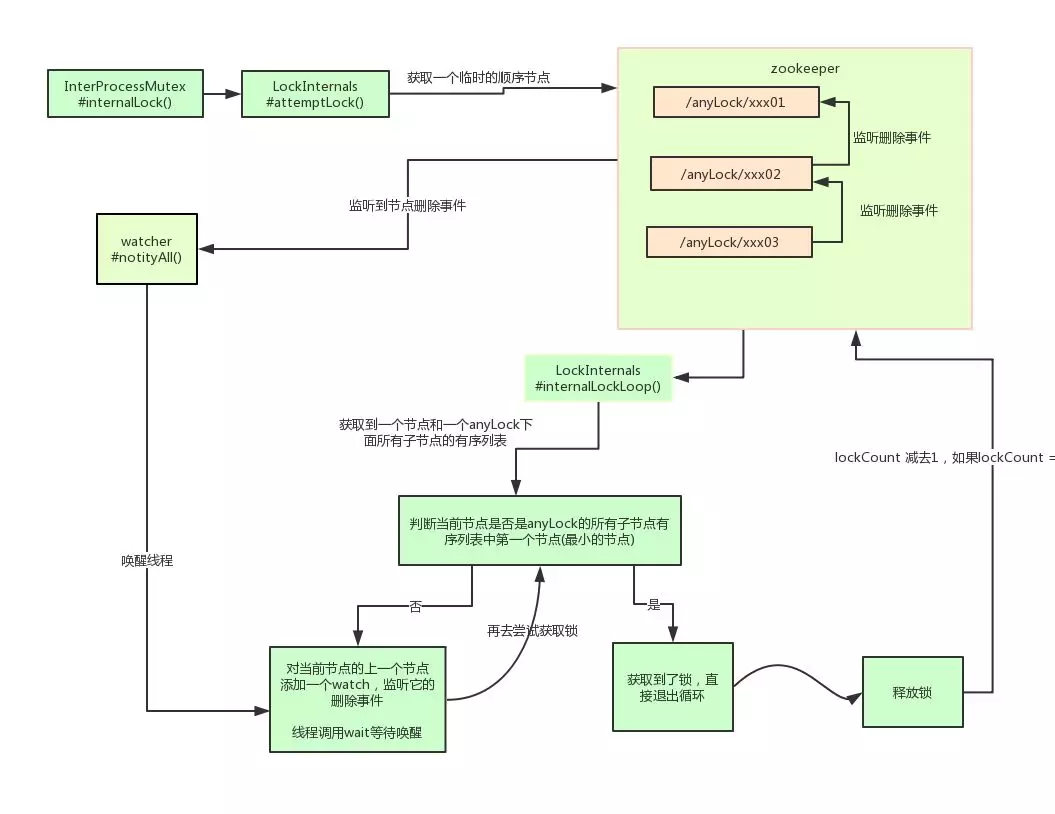
private boolean internalLockLoop(long startMillis, Long millisToWait, String ourPath) throws Exception
{
boolean haveTheLock = false;
boolean doDelete = false;
try {
if ( revocable.get() != null ) {
client.getData().usingWatcher(revocableWatcher).forPath(ourPath);
}
while ( (client.getState() == CuratorFrameworkState.STARTED) && !haveTheLock ) {
// 获取当前所有节点排序后的集合
List<String> children = getSortedChildren();
// 获取当前节点的名称
String sequenceNodeName = ourPath.substring(basePath.length() + 1); // +1 to include the slash
// 判断当前节点是否是最小的节点
PredicateResults predicateResults = driver.getsTheLock(client, children, sequenceNodeName, maxLeases);
if ( predicateResults.getsTheLock() ) {
// 获取到锁
haveTheLock = true;
} else {
// 没获取到锁,对当前节点的上一个节点注册一个监听器
String previousSequencePath = basePath + "/" + predicateResults.getPathToWatch();
synchronized(this){
Stat stat = client.checkExists().usingWatcher(watcher).forPath(previousSequencePath);
if ( stat != null ){
if ( millisToWait != null ){
millisToWait -= (System.currentTimeMillis() - startMillis);
startMillis = System.currentTimeMillis();
if ( millisToWait <= 0 ){
doDelete = true; // timed out - delete our node
break;
}
wait(millisToWait);
}else{
wait();
}
}
}
// else it may have been deleted (i.e. lock released). Try to acquire again
}
}
}
catch ( Exception e ) {
doDelete = true;
throw e;
} finally{
if ( doDelete ){
deleteOurPath(ourPath);
}
}
return haveTheLock;
}
其实curator实现分布式锁的底层原理和上面分析的是差不多的。这里我们用一张图详细描述其原理:

小结:
本节介绍了zookeeperr实现分布式锁的方案以及zk的开源客户端的基本使用,简要的介绍了其实现原理。相关可以参考:肝一下ZooKeeper实现分布式锁的方案,附带实例!
与Redis分布式锁方案的优缺点比较
学完了两种分布式锁的实现方案之后,本节需要讨论的是redis和zk的实现方案中各自的优缺点。
对于redis的分布式锁而言,它有以下缺点:
- 它获取锁的方式简单粗暴,获取不到锁直接不断尝试获取锁,比较消耗性能。
- 另外来说的话,redis的设计定位决定了它的数据并不是强一致性的,在某些极端情况下,可能会出现问题。锁的模型不够健壮
- 即便使用redlock算法来实现,在某些复杂场景下,也无法保证其实现100%没有问题,关于redlock的讨论可以看How to do distributed locking
- redis分布式锁,其实需要自己不断去尝试获取锁,比较消耗性能。
但是另一方面使用redis实现分布式锁在很多企业中非常常见,而且大部分情况下都不会遇到所谓的“极端复杂场景”
所以使用redis作为分布式锁也不失为一种好的方案,最重要的一点是redis的性能很高,可以支撑高并发的获取、释放锁操作。
对于zk分布式锁而言:
- zookeeper天生设计定位就是分布式协调,强一致性。锁的模型健壮、简单易用、适合做分布式锁。
- 如果获取不到锁,只需要添加一个监听器就可以了,不用一直轮询,性能消耗较小。
但是zk也有其缺点:如果有较多的客户端频繁的申请加锁、释放锁,对于zk集群的压力会比较大。
写在最后
通过前面的分析,实现分布式锁的两种常见方案:redis和zookeeper,他们各有千秋。应该如何选型呢?
就个人而言的话,我比较推崇zk实现的锁:
因为redis是有可能存在隐患的,可能会导致数据不对的情况。但是,怎么选用要看具体在公司的场景了。
如果公司里面有zk集群条件,优先选用zk实现,但是如果说公司里面只有redis集群,没有条件搭建zk集群。
那么其实用redis来实现也可以,另外还可能是系统设计者考虑到了系统已经有redis,但是又不希望再次引入一些外部依赖的情况下,可以选用redis。
这个是要系统设计者基于架构的考虑了
最后
以上就是傻傻小熊猫最近收集整理的关于基于zookeeper实现分布式锁的全部内容,更多相关基于zookeeper实现分布式锁内容请搜索靠谱客的其他文章。
发表评论 取消回复