RoboMaster开发板 C型
接口说明

注意,开发板上UART接口编号与STM32不对应!!!
Micro USB

SWD
烧录接口

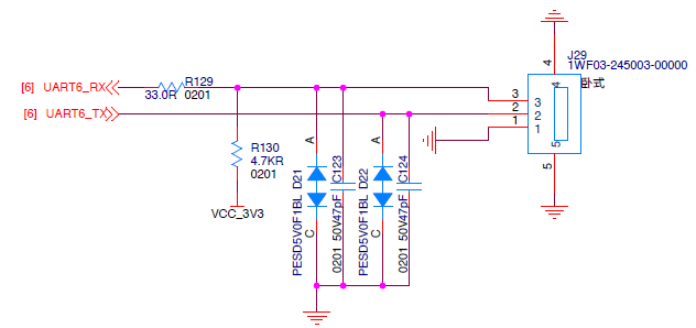
UART
注意,该接口只支持3/5V电平,RS485/RS232需要外加电平转换芯片。





DBUS
波特率100kbps

CAN
最大传输速度1M

ADC电压检测

惯性单元
BMI088 六轴陀螺仪加速度计
SPI通信,最大10MHZ

恒温电路


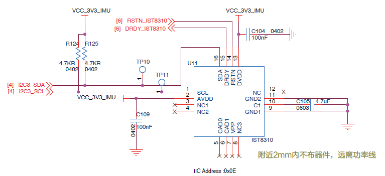
IST8310 磁力计
IIC通信,最大400KHZ,地址0x0E

FPC 数字摄像头
DCMI,FPC,可接8位CMOS模块

蜂鸣器
PWM, ~4khz

开发环境
- Toolchain/IDE : MDK-ARM V5 / arm-none-eabi
- package version: STM32Cube FW_F4 V1.24.0
- FreeRTOS version: 10.0.0
- CMSIS-RTOS version: 1.02
资料下载: https://www.robomaster.com/zh-CN/products/components/general/development-board-type-c#downloads
最后
以上就是大气马里奥最近收集整理的关于RoboMaster开发板 C型RoboMaster开发板 C型的全部内容,更多相关RoboMaster开发板内容请搜索靠谱客的其他文章。
本图文内容来源于网友提供,作为学习参考使用,或来自网络收集整理,版权属于原作者所有。
发表评论 取消回复