转自:https://blog.csdn.net/zhihuiyu123/article/details/82556708
到2018.03.21,MAC相关的协议38.321基本定型了 ,这篇文章简单的介绍一下MAC,进一步的理解,我们要自己去深入321了。
先附上一张MAC层所处的位置,他的上级和下级分别是什么?请看下图:
1.MAC的上级(Higher layer)RLC
2.MAC的下级(Lower layer) PHY

下面附一张NR和LTE对比的图表格:
MAC层的信道映射:

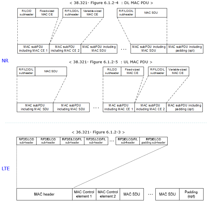
LTE和NR的MAC的PDU/HEADERS比较:

最后
以上就是飘逸篮球最近收集整理的关于LTE的MAC层的全部内容,更多相关LTE内容请搜索靠谱客的其他文章。
本图文内容来源于网友提供,作为学习参考使用,或来自网络收集整理,版权属于原作者所有。
发表评论 取消回复