我是靠谱客的博主 安静山水,这篇文章主要介绍软件工程——毕业论文管理系统,现在分享给大家,希望可以做个参考。

今天我们学习了关于设计毕业论文管理系统的建模,以下是项目前期的建模图。
 
 
组件结构图:
 
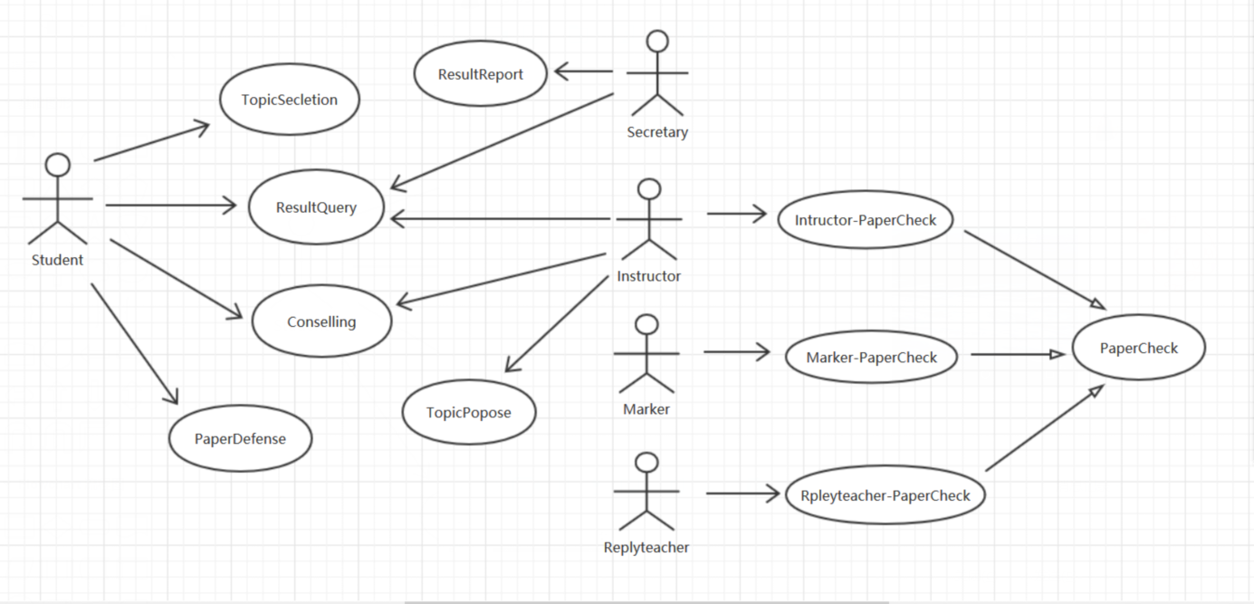
业务用例图:
业务用例流程图(一):
 
业务用例流程图(二):
业务用例流程图(三):
业务用例流程图(四):
 
业务用例流程图(五):
 
 
系统组件图:
 
功能结构图:
 
 
 
以上。

转载于:https://www.cnblogs.com/youbetter/p/8582471.html

最后

以上就是安静山水最近收集整理的关于软件工程——毕业论文管理系统的全部内容,更多相关软件工程——毕业论文管理系统内容请搜索靠谱客的其他文章。

本图文内容来源于网友提供,作为学习参考使用,或来自网络收集整理,版权属于原作者所有。
点赞(192)

评论列表共有 0 条评论

立即
投稿
返回
顶部