一、Purpose
1. 利用数字电路的知识,用74LS73或74LS74(即D触发器或JK触发器)和各种逻辑门实现一个模4的可逆计数器。
2. 锻炼实验操作技能,使之更熟练。
二、Devices
Equipmental Box
ANY LOGICAL GATE
74LS73 (双JK负边沿触发器)
74LS74 (正边沿触发双D型触发器)
三、Requirements
统计输入脉冲的个数,正向计数时,从0数到3后返回0,进入下一个循环;按下Switch按钮后,从3数到0后返回3,进入下一个循环。
四、Steps
1. 根据需求,画出状态图

2.状态化简——不需化简
3.状态编码——已完成
4.输出转换表
5.激励输出表

6.激励方程和输出方程

7.检查未使用的状态:无。
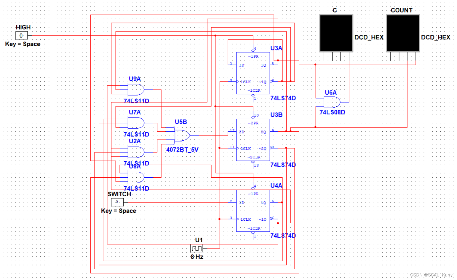
8.电路图-看下图Multisim软件设计图片:

五、Conclusion
1. 通过学习,从得到题目,到分析电路,写出真值表,写出逻辑表达式,化简。很好地回顾了之前学习的内容;
2. 通过做实验,把学习到的理论知识做了实现。既锻炼了动手能力,让课堂生动有趣,增强对理论知识的记忆,同时也增加了对数字电路的兴趣。
3. 反省:实验时应该记住三输入与门、四输入或门的型号。
最后
以上就是香蕉抽屉最近收集整理的关于SCAU华南农业大学-数电实验-模4的可逆计数器-实验报告的全部内容,更多相关SCAU华南农业大学-数电实验-模4内容请搜索靠谱客的其他文章。
本图文内容来源于网友提供,作为学习参考使用,或来自网络收集整理,版权属于原作者所有。
发表评论 取消回复