今天收到客户反馈说碰到USB后机器会死机,之前一直没有关注ESD问题。
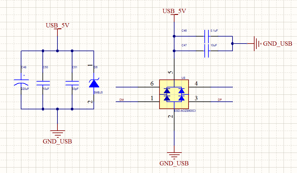
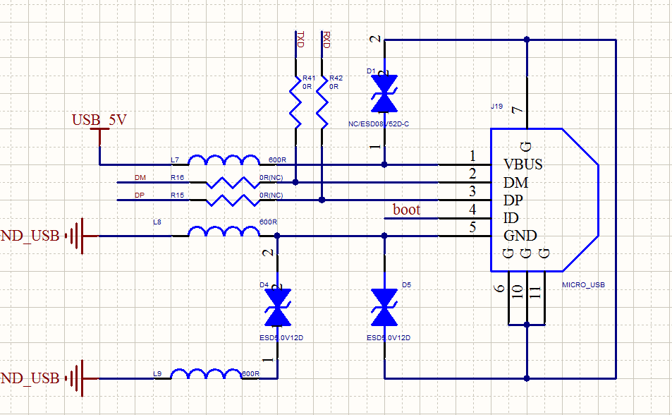
现在整理之前用过的成熟的ESD电路:

电感为 PZ3216D101-3R0TF,1206封装。
用ESD枪测试OK, 用打火机持续放电8次后机器重启
-----------目前机器还在测试中,ESD用的 5.0V12D-A SOD123, ESD08V52D-C, SR05-4B,后面测试OK后继续更新。
转载于:https://www.cnblogs.com/Deanhuang/p/8926431.html
相关资源:ESD防护设计与处理
最后
以上就是斯文菠萝最近收集整理的关于USB_ESD处理的全部内容,更多相关USB_ESD处理内容请搜索靠谱客的其他文章。
本图文内容来源于网友提供,作为学习参考使用,或来自网络收集整理,版权属于原作者所有。
发表评论 取消回复