单片机型号:STM32L053R8T6
本系列开发日志,将详述SX1268驱动程序的整个设计过程,本篇介绍天线控制的相关驱动程序。
上篇日志,提到在SX126xCheckDeviceReady函数中,如果芯片处于启动、硬复位、SLEEP模式、RX_DC模式,转换到STDBY模式时,需唤醒芯片,并将天线打开,程序如下:
void CSX1268::SX126xCheckDeviceReady(void)
{
if((this->OperatingMode == MODE_SLEEP) || (this->OperatingMode == MODE_RX_DC))
{
SX126xWakeup();
SX126xAntSwOn();
}
SX126xWaitOnBusy();
}
如何实现天线的打开呢?这将是本篇日志需要介绍的内容。
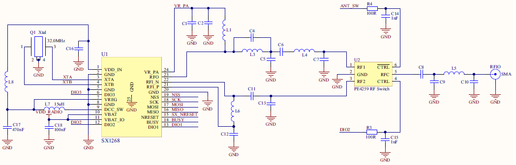
一、官方数据手册有关天线开关设置的内容

最后
以上就是坚定百合最近收集整理的关于STM32开发笔记88: SX1268驱动程序设计(天线控制)的全部内容,更多相关STM32开发笔记88:内容请搜索靠谱客的其他文章。
本图文内容来源于网友提供,作为学习参考使用,或来自网络收集整理,版权属于原作者所有。
发表评论 取消回复