文章目录
- 1.UART概念
- 1.1硬件连接
- 2. RS232总线协议
- 2.1硬件连接
- 3. RS485总线协议
- 3.1硬件连接
1.UART概念
UART(Universal Asynchronous Receiver and Transmitter),称为通用异步收发器,是一种通用串行数据总线,用于异步通信。该总线双向通信,可以实现全双工传输和接收。
1.1硬件连接
UART有两根数据线,分别是TXD(发送)和RXD(接收)。UART使用的是TTL电平,TTL电平就是直接从单片机发出的电平信号,通常定义为:
逻辑高电平: 2.4V–5V 逻辑低电平: 0V–0.5V


但是uart还存在着许多问题:
- 电气接口不统一:
UART只是对信号的时序进行了定义,而未定义接口的电气特性;
UART通信时一般直接使用处理器使用的电平,即TTL电平,但不同的处理器使用的电平存在差异,所以不同的处理器使用UART通信时一般不能直接相连;
UART没有规定不同器件连接时连接器的标准,所以不同器件之间通过UART通信时连接很不方便。 - 抗干扰能力差:
UART一般直接使用TTL信号来表示0和1,但TTL信号的抗干扰能力较差,数据在传输过程中很容易出错。 - 通信距离极短:
因为TTL信号的抗干扰能力较差,所以其通信距离也很短,一般只能用于一个电路板上的两个不芯片之间的通信。
为了解决这些问题,从而引入了RS232总线协议。
2. RS232总线协议
RS232协议是在1970年由美国电子工业协会(EIA)联合贝尔系统、调制解调器厂家、计算机终端生产厂家共同制定的用于串行通讯的标准:该标准规定采用一个标准的连接器,标准中对连接器的每个引脚的作用加以规定,还对信号的电平加以规定。
- 接口
该标准规定采用一个25引脚的DB-25连接器,标准中对连接器的每个引脚的信号内容加以规定还对各种信号的电平加以规定;后来IBM的PC机将RS232简化成了DB-9连接器,后来成为事实标准;现在工业控制的RS-232接口一般只使用RXD、TXD、GND三条线。 - 信号
该标准规定 逻辑“1” 的电平为-5v到-15v, 逻辑“0” 的电平为+5v到+15v,选用该电气标准的目的在于提高抗干扰能力,增大通住距离其传送距离一般可达15m。
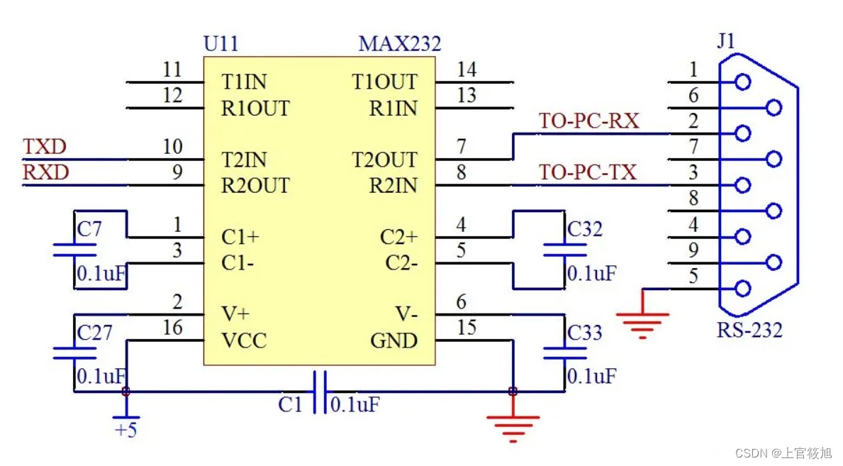
2.1硬件连接
虽然很多处理器中都会集成UART控制器,但处理器产生的信号一般都是TTL信号并不是符合RS232标准的信号,所以一般我们还需要在处理器外部去添加电路对信号的电平进行转换:

虽然RS232总线协议解决了uart存在的一些问题,但是它仍然存在着一些缺陷:
- 接口的信号电平值较高,易损坏接口电路的芯片,又因为与TTL电平不兼容,所以需要使用电平转换芯片才能与TTL电路连接;
- 通信速度较低;
- 易产生共模干扰,抗噪声干扰性弱;
- 传输距离较短(15m)。
为了解决这些问题,从而引入了RS485总线协议。
3. RS485总线协议
该标准由电信行业协会和电子工业联盟定义;使用该标准的通信网络能在远距离条件下以及电子噪声大的环境下有效传输信号;该标准允许连接多个收发器,即具有多站能力,这样可以利用单一的RS485接口方便地建立起一个设备网络。
-
接口:
RS485采用两线制,这种接线方式为总线式拓扑结构,在同一总线上可以同时存在多个节点;
因为采用两线制。数据的发送和接收都要使用这对差分信号线,发送和接收不能同时进行,所以只能采用半双工的方式工作,编程时也需要加以处理。 -
信号:
RS485标准规定采用差分信号进行数据传输。两线间的电压差为+2v到+6v表示逻辑“1”,两线间的电压差为-2v到-6v表示逻辑“0”;使用差分信号能有效地减少噪声信号的干扰,延长通信距离,RS485的通信距离可以达到1500m;RS485接口信号的电平比RS232降低了,所以不易损坏接口电路的芯片,且该电平与TTL电平兼容,可方便地与TTL电路连接。
3.1硬件连接

虽然很多处理器中都会集成UART控制器,但处理器产生的信号一般都是TTL信号并不是符合RS485标准的信号,所以一般我们还需要在处理器外部去添加电路将TTL信号转换成差分信号:

RS485总线的优势:
- 接口的信号电平值较低,不易损坏接口电路的芯片,且与TTL电平兼容,可方便地与TTL电路连接;
- 通信速度快;
- 抗噪声干扰强;
- 传输距离远(1500m);
- 可实现多节点组网(主从机制)。
最后
以上就是深情飞鸟最近收集整理的关于UART总线协议详解1.UART概念2. RS232总线协议3. RS485总线协议的全部内容,更多相关UART总线协议详解1.UART概念2.内容请搜索靠谱客的其他文章。
发表评论 取消回复