我是靠谱客的博主 舒服煎蛋,这篇文章主要介绍CH340 和 CH341 使用心得一、CH340T 与 CH340G 区别二、CH340 与 CH341 区别三、CH340 与 CH341 应用电路参考,现在分享给大家,希望可以做个参考。
一、CH340T 与 CH340G 区别
先说一下CH340T和CH340G系列的区别,G是T的阉割版。
T是20引脚,G是16引脚。
二、CH340 与 CH341 区别
CH340是CH341的阉割版,CH340不支持并口、打印口、IIC,专为串口应用设计
三、CH340 与 CH341 应用电路
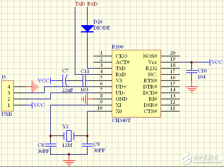
3.1、CH340 应用电路

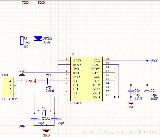
3.2、CH341 应用电路

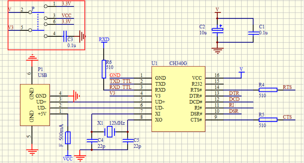
3.3、关于CH340的 V3 引脚的接线问题
看了几个电路发现有的CH340的 V3 引脚是接VCC,有的是接电容下地,到底是为什么?
比如,宋老师的电路如下,它的这个是从5V的8051单片机电路中节选的。

(3.3V的接电源忘了在哪看到了,以后再补充…)
纳闷了,必须得查一波数据手册了!

含义:3.3V时v3和vcc相连;5v时v3连电容,电容另一脚接地。
最后上1个两种供电的实际应用电路图:

参考
- 关于两个串口芯片CH340T和341T心得
- ch340g电路图的问题,v3引脚的接法。
- CH340g使用说明详解
最后
以上就是舒服煎蛋最近收集整理的关于CH340 和 CH341 使用心得一、CH340T 与 CH340G 区别二、CH340 与 CH341 区别三、CH340 与 CH341 应用电路参考的全部内容,更多相关CH340内容请搜索靠谱客的其他文章。
本图文内容来源于网友提供,作为学习参考使用,或来自网络收集整理,版权属于原作者所有。
发表评论 取消回复