我是靠谱客的博主 专注秋天,这篇文章主要介绍Java collections framework一、原生数组带来的问题二、集合家族三、家族、接口四、ArrayList五、Linked 链表六、Iterator 迭代器七、for、forEach、Iterator 三者性能八、Set 下属 HashSet九、Set 下属 LinkedHashSet十、Map 下属 HashMap 与 泛型 Entry十一、map 转换为 set 后遍历十二、LinkedHashMap,现在分享给大家,希望可以做个参考。
一、原生数组带来的问题
- 传统数组 CRUD 需要使用数据结构
- 传统数组扩容所需要的时间较多
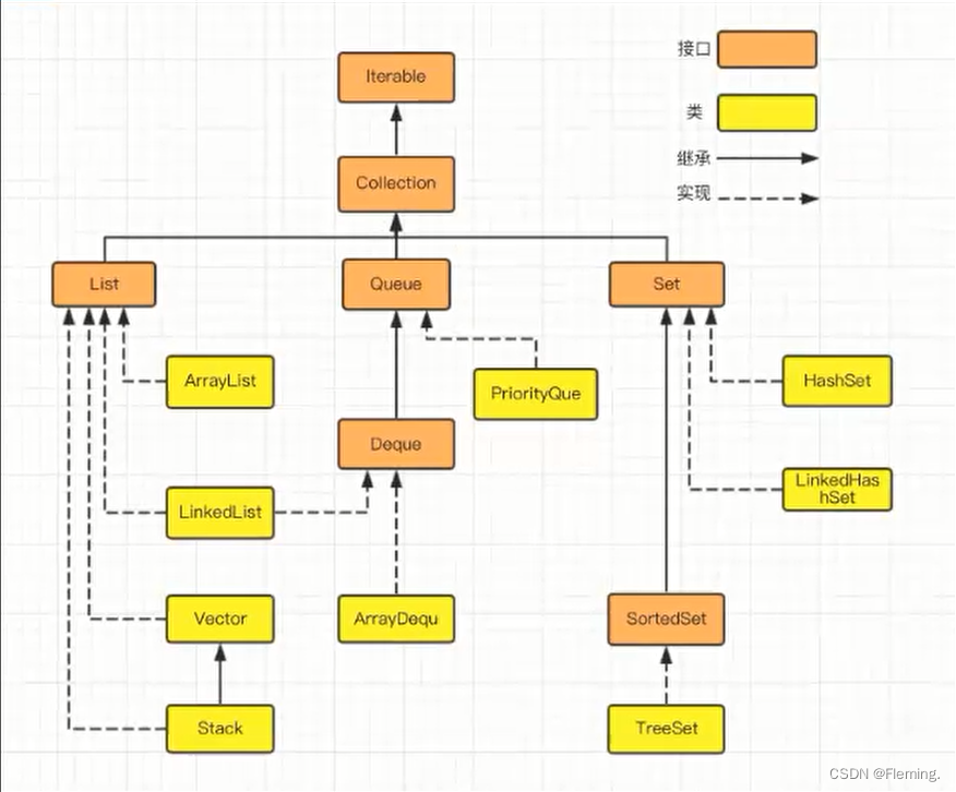
二、集合家族
Java 提供集合框架,是一个包含一系列实作可重复使用集合的数据结构的类别和界面集合。
集合可分为三种:
- 有序列表(ordered lists)
- 映射表(maps)
- 集(sets)


三、家族、接口
接口定义规则方法
实现接口的类必须遵守规则
四、ArrayList
【Java 学习笔记】Java 思维—List 接口与 ArrayList 实现类
五、Linked 链表
- List 和 Deque 接口的双向链表实现。实现所有可选列表操作,并允许所有元素(包括 null)。链表中包含前驱节点和后继节点。
- 所有操作都按照双向链表的预期执行。索引到列表中的操作将从开头或结尾遍历列表,以更接近指定索引的为准。
六、Iterator 迭代器
迭代是重复反馈过程的活动,目的是接近并达到某些目标。
public class FlemingIterator {
@Test
public void test {
ArrayList<String> arrayList = new ArrayList<>();
arrayList.add("Fleming")
arrayList.add("Tom")
arrayList.add("Jack")
arrayList.add("Rose")
arrayList.add("Lili")
}
}
- 普通 for 循环——能读,能修改
for(int i = 0; i < arrayList.size(); i ++) {
arrayList.remove("Jack");
}
- 增强 for 循环——只能读取
// 出现java.util.ConcurrentModificationException异常
for (String e : arrayList) {
arrayList.remove(e);
}
ArrayList 中删除数据时不能使用 forEach,可以使用迭代器
Iterator<String> iterator = arrayList.iterator();
while (iterator.hasNext()) {
String value = iterator.next();
if (value.equals(Rose)) {
arrayList.remove(value);
}
}
若有嵌套循环时,不使用迭代器,使用 forEach
public class FlemingIterator {
@Test
public void test1 {
LinkedList<Integer> linkedList_1 = new LinkedList<>();
linkedList_1.add(1)
linkedList_1.add(2)
linkedList_1.add(3)
}
public void test2 {
LinkedList<Integer> linkedList_2 = new LinkedList<>();
linkedList_2.add(4)
linkedList_2.add(5)
linkedList_2.add(6)
}
}
// 出现java.util.NoSuchElementException异常
for (Iterator<Integer> integer_1 = linkedList_1.iterator(); iterator_1.hasNext();) {
for (Iterator<Integer> integer_2 = linkedList_2.iterator(); integer_2.hasNext;) {
if (iterator_1.next() < iterator_2.next()) {
System.out.println(iterator_1.next());
}
}
}
// 出现java.util.NoSuchElementException异常
for (Integer value_1 : linkedList_1) {
for (Integer value_2 : linkedList_2) {
if (value_1 < value_2) {
System.out.println(value_1);
}
}
}
增强 for 循环是一个小型,隐性的迭代器
七、for、forEach、Iterator 三者性能
- ArrayList 为顺序存储,三者性能差别不大
- LinkedList 为链式存储,forEach、Iterator 性能明显强于 for
八、Set 下属 HashSet
Set 集合无序,且不允许出现重复元素
@Test
public void test1() {
HashSet<String> hashSet = new HashSet<>();
hashSet.add("Fleming");
hashSet.add("Tom");
hashSet.add("Rose");
hashSet.add("Rose");
System.out.println(hashSet);
// 输出Tom,Rose,Fleming,无序且不重复
}
Hash 哈希 单项散列函数
JDK1.8 以前,Hash 表底层是数组和链表
JDK1.8 以后,Hash 表底层是数组、链表和红黑树
九、Set 下属 LinkedHashSet
有序,元素不重复元素
@Test
public void test1() {
LinkedHashSet<String> linkedHashSet = new LinkedHashSet<>();
linkedHashSet.add("1");
linkedHashSet.add("2");
linkedHashSet.add("3");
linkedHashSet.add("4");
linkedHashSet.add("4");
System.out.println(linkedHashSet);
// 输出1,2,3,4,有序且不重复
}
十、Map 下属 HashMap 与 泛型 Entry
HashMap 属于 AbstractMap
@Test
public void test1() {
// key, value
HashMap<Integer,String> hashMap = new HashMap<>();
hashMap.put(100000,"Fleming");
hashMap.put(100001,"Tom");
hashMap.put(100002,"Rose");
System.out.println(hashMap);
// 输出100001=Tom,100000=Frank,100002=Rose
String value = hashMap.get(100002);
System.out.println(value);
// 输出Rose
System.out.println(hashMap.containsKey(100000));
// 包含指定的Key则返回true
System.out.println(hashMap.containsValue(Fleming));
// 包含指定的Value则返回true
hashMap.replace(100000,"Change");
System.out.println(hashMap);
// 输出100001=Tom,100000=Change,100002=Rose
}
@Test
public void test2() {
// key, value
HashMap<Integer,String> hashMap = new HashMap<>();
hashMap.put(100000,"Fleming");
hashMap.put(100001,"Tom");
hashMap.put(100002,"Rose");
Set<Integer> Keys = hashMap.keySet();
System.out.println(keys);
// 输出100001,100000,100002
// 将key保存为set
Set<Entry<Integer,String>> entrySet = hashMap.entrySet();
System.out.println(entrySet);
// 输出100001=Tom,100000=Fleming,100002=Rose
// 将键值对保存为set
}
@Test
public void test1() {
// key, value
HashMap<Integer,String> hashMap = new HashMap<>();
hashMap.put(100000,"Fleming");
hashMap.put(100001,"Tom");
hashMap.put(100002,"Rose");
hashMap.put(100001,"Change");
System.out.println(hashMap);
// key已经存在,编译虽然能够通过,但覆盖是危险的
System.out.println(hashMap.get(100005));
// 返回null
}
十一、map 转换为 set 后遍历
@Test
public void test1() {
// key, value
HashMap<Integer,Double> hashMap = new HashMap<>();
hashMap.put(100000,"98.8");
hashMap.put(100001,"56.5");
hashMap.put(100002,"32.3");
Set<Integer> keys = hashMap.keySet();
ArrayList<Integer> arrayList = new ArrayList<>();
Set<Entry<Integer,Double>> entrySet = hashMap.entrySet();
System.out.println(entrySet);
Iterator<Entry<Integer,Double>> iterator = entrySet.iterator();
while (Integer.hasNext()) {
int value = Integer.next().getValue();
if (value >= 90) {
arrayList.add(value);
}
}
System.out.println(arrayList);
}
十二、LinkedHashMap
- 有序的 HashMap
最后
以上就是专注秋天最近收集整理的关于Java collections framework一、原生数组带来的问题二、集合家族三、家族、接口四、ArrayList五、Linked 链表六、Iterator 迭代器七、for、forEach、Iterator 三者性能八、Set 下属 HashSet九、Set 下属 LinkedHashSet十、Map 下属 HashMap 与 泛型 Entry十一、map 转换为 set 后遍历十二、LinkedHashMap的全部内容,更多相关Java内容请搜索靠谱客的其他文章。
本图文内容来源于网友提供,作为学习参考使用,或来自网络收集整理,版权属于原作者所有。
发表评论 取消回复