实物图正面 封装TSSOP20


实物图反面 封装TSSOP20
特点1 杰理双模蓝牙芯片 内置flash 程序远程可修改 蓝牙5.0
8个io 可以随便用 支持u盘 或者 sd卡 使用 支持 音频输入 支持遥控 客户想做的功能可以联系我们定制
TSSOP20 参考小模块
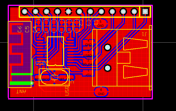
下面来介绍 带程序功能的原理图
程序1 功能介绍
1.上电蓝牙模式 蓝牙名称bluetooth
2.11脚 PB5 外接LED 蓝牙连接 断开指示状态
3.支持 读u盘功能 3.4脚
- 其余脚 NC 不贴 也可以定制功能
2.样品申请免费
程序 验证码60F3 此程序功能为 上电蓝牙模式 蓝牙名称Bluetooth led支持状态 单纯的纯蓝牙功能
最后
以上就是缥缈寒风最近收集整理的关于AC6928B 杰理蓝牙芯片 上电蓝牙模式 标准程序 免费修改功能的全部内容,更多相关AC6928B内容请搜索靠谱客的其他文章。
本图文内容来源于网友提供,作为学习参考使用,或来自网络收集整理,版权属于原作者所有。
发表评论 取消回复