我是靠谱客的博主 眼睛大百褶裙,这篇文章主要介绍局域网常用的互联设备是_计算机三级网络技术(5):局域网技术基础及应用...考点一:局域网互联设备考点二:综合布线系统网络结构设计考点三:综合布线系统子系统设计,现在分享给大家,希望可以做个参考。

考核类型:选择题(15~16)

所占分值:2分

考点一:局域网互联设备

1.中继器(Repeater)

一种最简单的网络互联设备,主要完成物理层的功能,负责在两个节点的物理层上按传递信息,完成信号的复制,调整和放大功能。

2a2bde77105c2613b3ccb6b4750b3f87.png

2.集线器

集线器是局域网中使用的连接设备,它具有多个端口,可连接多台计算机。

集线器特点:工作在物理层,所有节点通过双绞线连接到一个集线器上时,它们仍然执行CSMA/CD介质访问控制方法,连接在一个集线器上的所有节点共享一个冲突域

6e20c2097e834e883a9e579f5c4d6eb9.png

3.网桥(Bridge)

连接两个局域网的设备,工作在MAC子层,并且它可以完成具有相同或相似体系结构的网络系统的连接

网桥正是依靠MAC地址表来确定帧是否需要转发,以及向何处转发。

按照帧转发策略不同,分为透明网桥源路由网桥。透明网桥的标准为IEEE802.1d。透明网桥采用生成树(Spanning tree)算法

4.交换机

一种基于MAC地址识别,能完成封装转发数据包功能的网络设备。

考点二:综合布线系统网络结构设计

1.综合布线系统的网络拓扑结构

其拓扑结构包含各种网络单元,并按经济合理原则和技术性能要求对这些网络单元进行组合和配置。

组合配置包括组合逻辑配置形式

组合逻辑:描述网络功能的拓扑结构

配置形式:说明传输路线与交换中心的连接情况,即网络单元的邻接关系

2.综合布线系统的主要部件

综合布线系统常用的传输介质有双绞线光缆二大类。

双绞线分为非屏蔽(UTP)双绞线和屏蔽(STP)双绞线。

UTP的线对外没有金属屏蔽层,这使得它抗干扰能力较差易被破坏,同时在传输信息时易向外辐射泄露,安全性较差;但由于体积小,重量轻,弹性好且价格低,故是结构化布线系统中最常用的通信介质。

STP的线对外包有一层金属箔,具有较好的抗干扰性,但价格高,体积和重量大,不易施工。

考点三:综合布线系统子系统设计

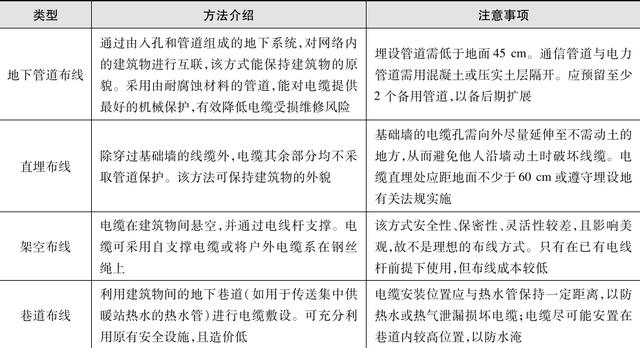
1.建筑群子系统设计

建筑群子系统的通信线路的敷设主要有如图四种。

ed67d821420125fc1df5a528a66d9fed.png

2.设备间子系统

设备间是线路管理的集中点,是配线设备和通信设施的所在地,是安放众多用户共用通信装置的场所。在设备间子系统,通过垂直干线或水平干线子系统连接到管理子系统。

3.管理子系统

用户可以通过在管理子系统中增加,交换,更改,扩展线缆改变线缆路由。

4.干线子系统

点对点结合分支结合两种。

5.水平子系统

一般电缆长度不超过90m。

在水平布线子系统中,线缆选择方案主要是:采用5类或6类双绞线

6工作区子系统

(1)信息插座类型和数量的确定

嵌入式插座用于连接双绞线;多介质信息插座可以用于连接铜缆和光纤,可以满足用户“光纤到桌面”的需要。

(2)适配器的选用

f064151b3163579cff6d28d0ed76a62c.png

最后

以上就是眼睛大百褶裙最近收集整理的关于局域网常用的互联设备是_计算机三级网络技术(5):局域网技术基础及应用...考点一:局域网互联设备考点二:综合布线系统网络结构设计考点三:综合布线系统子系统设计的全部内容,更多相关局域网常用内容请搜索靠谱客的其他文章。

本图文内容来源于网友提供,作为学习参考使用,或来自网络收集整理,版权属于原作者所有。
点赞(197)

评论列表共有 0 条评论

立即
投稿
返回
顶部