在微服务架构中,根据业务来拆分成一个个的服务,服务与服务之间可以相互调用(RPC),在Spring Cloud可以用RestTemplate+Ribbon或Feign/openFeign来调用。为了保证其高可用,单个服务通常会集群部署。由于网络原因或者自身的原因,服务并不能保证100%可用,如果单个服务出现问题,调用这个服务就会出现线程阻塞,此时若有大量的请求涌入,Servlet容器的线程资源会被消耗完毕,导致服务瘫痪。服务与服务之间的依赖性,故障会传播,会对整个微服务系统造成灾难性的严重后果,这就是服务故障的“雪崩”效应。
为了解决这个问题,业界提出了熔断器模型。
一、熔断器简介
Netflix has created a library called Hystrix that implements the circuit breaker pattern. In a microservice architecture it is common to have multiple layers of service calls.
. —-摘自官网
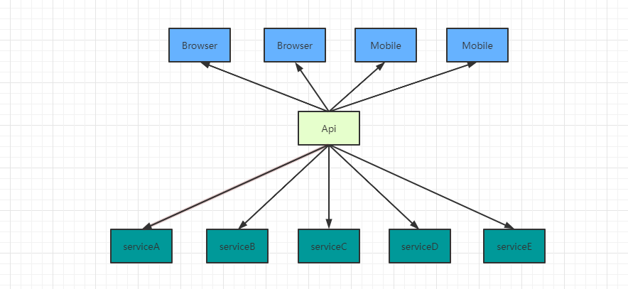
Netflix开源了Hystrix组件,实现了熔断模式,SpringCloud对这一组件进行了整合。 在微服务架构中,一个请求需要调用多个服务是非常常见的,如下图:

较底层的服务如果出现故障,会导致连锁故障。当对特定的服务的调用的不可用达到一个阀值(默认Hystric 是5秒20次) 断路器将会被打开。

熔断打开后,可用避免连锁故障,fallback方法可以直接返回一个固定值。
二、准备工作
这篇文章基于上一篇文章的工程,首先启动上一篇文章的工程,启动eureka-server 工程;启动service-client工程,它的端口为8762。
三、在ribbon使用断路器
改造server-ribbon 工程的代码,首先在pox.xml文件中加入spring-cloud-starter-hystrix的起步依赖:
<dependency>
<groupId>org.springframework.cloud</groupId>
<artifactId>spring-cloud-starter-netflix-hystrix</artifactId>
</dependency>
在程序的启动类ServerRibbonApplication加@EnableHystrix注解开启Hystrix:
@SpringBootApplication
@EnableDiscoveryClient
@EnableHystrix
public class ServerRibbonApplication {
public static void main(String[] args) {
SpringApplication.run(ServerRibbonApplication.class, args);
}
@Bean
@LoadBalanced
RestTemplate restTemplate(){
return new RestTemplate();
}
}
改造HelloService类,在helloService方法上加上@HystrixCommand注解。该注解对该方法创建了熔断器的功能,并指定了fallbackMethod熔断方法,熔断方法直接返回了一个字符串,字符串为”hello,”+name+”,sorry,error!”,代码如下:
@Service
public class HelloService {
@Autowired
RestTemplate restTemplate;
@HystrixCommand(fallbackMethod = "helloError")
public String helloService(String name){
return restTemplate.getForObject("http://service-hello/hello?name=" + name,String.class);
}
public String helloError(String name){
return "hello" + name + ",sorry,服务器繁忙,请稍后再试";
}
}
启动:service-ribbon 工程,当我们访问http://localhost:8764/hello?name=二哈,浏览器显示:
- hello二哈I am from port :8762
此时关闭 service-client工程,当我们再访问http://localhost:8764/hello?name=二哈,浏览器会显示: - hello二哈,sorry,服务器繁忙,请稍后再试
这就说明当 service-client 工程不可用的时候,server-ribbon调用 service-client的API接口时,会执行快速失败,直接返回一组字符串,而不是等待响应超时,这很好的控制了容器的线程阻塞。
四、Feign中使用断路器
Feign是自带断路器的,在D版本的Spring Cloud中,它没有默认打开。需要在配置文件中配置打开它,在配置文件加以下代码:
feign:
hystrix:
enabled: true
基于service-feign工程进行改造,只需要在FeignClient的SchedualServiceHello接口的注解中加上fallback的指定类就行了:
@FeignClient(value = "service-hello",fallback = SchedualServiceHelloHystric.class)
public interface SchedualServiceHello {
@RequestMapping(value = "/hello",method = RequestMethod.GET)
String sayHelloFromClientOne(@RequestParam(value = "name")String name);
}
SchedualServiceHelloHystric需要实现SchedualServiceHello接口,并注入到Ioc容器中,代码如下:
@Component
public class SchedualServiceHelloHystric implements SchedualServiceHello{
@Override
public String sayHelloFromClientOne(String name) {
return "sorry " + name +"服务器繁忙,请稍后重试!";
}
}
启动四servcie-feign工程,浏览器打开http://localhost:8765/hello?name=二哈,注意此时service-client工程没有启动,网页显示:
- sorry 二哈服务器繁忙,请稍后重试!
打开service-client工程,再次访问,浏览器显示: - hello二哈I am from port :8762
这证明熔断器起到作用了。
五、Hystrix Dashboard (熔断器:Hystrix 仪表盘)
基于server-ribbon 改造,Feign的改造和这一样。
首选在pom.xml引入spring-cloud-starter-hystrix-dashboard的起步依赖:
<dependency>
<groupId>org.springframework.boot</groupId>
<artifactId>spring-boot-starter-actuator</artifactId>
</dependency>
<dependency>
<groupId>org.springframework.cloud</groupId>
<artifactId>spring-cloud-starter-netflix-hystrix-dashboard</artifactId>
</dependency>
在主程序启动类中加入@EnableHystrixDashboard注解和@EnableCircuitBreaker注解,开启hystrixDashboard:
@SpringBootApplication
@EnableDiscoveryClient
@EnableHystrix
@EnableHystrixDashboard
@EnableCircuitBreaker
public class ServerRibbonApplication {
public static void main(String[] args) {
SpringApplication.run(ServerRibbonApplication.class, args);
}
@Bean
@LoadBalanced
RestTemplate restTemplate(){
return new RestTemplate();
}
@Bean
public ServletRegistrationBean getServlet(){
HystrixMetricsStreamServlet streamServlet = new HystrixMetricsStreamServlet();
ServletRegistrationBean registrationBean = new ServletRegistrationBean(streamServlet);
registrationBean.setLoadOnStartup(1);
registrationBean.addUrlMappings("/hystrix.stream");
registrationBean.setName("HystrixMetricsStreamServlet");
return registrationBean;
}
}
yaml配置文件中加上如下配置
management:
endpoints:
web:
exposure:
include: '*'
打开浏览器:访问http://localhost:8764/hystrix,界面如下:

点击monitor stream,进入下一个界面,访问:http://localhost:8764/hystrix.stream

很遗憾我的仪表盘一直刷新不出来数据~,一直loading状态, 那位大佬帮忙指正下~灰常感谢
最后
以上就是冷傲万宝路最近收集整理的关于spring-cloud-hystrix简单使用的全部内容,更多相关spring-cloud-hystrix简单使用内容请搜索靠谱客的其他文章。
发表评论 取消回复