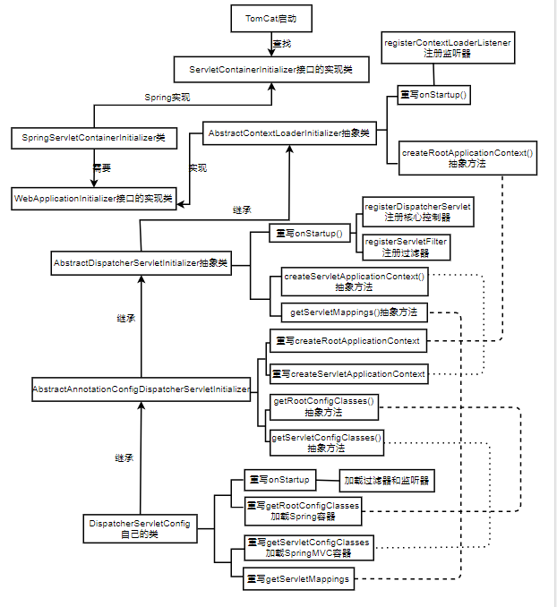
TomCat环境下,SpringMVC启动
ServletContainerInitializer接口
TomCat(Servlet3.0规范的web容器)在启动SpringMVC时,需要找到该接口的实现类。
SpringServletContainerInitializer类
Spring框架使用该类实现了ServletContainerInitializer接口,但是该类又需要WebApplicationInitializer接口实现类才能完成启动。
WebApplicationInitializer接口
Spring对于该接口做了是实现
AbstractContextLoaderInitializer抽象类
该类实现了WebApplicationInitializer接口
onStartup()方法
在服务器启动时调用,该方法中调用registerContextLoaderListener()方法,注册了监听器
createRootApplicationContext()抽象方法
规范Spring容器创建时的类行为
AbstractDispatcherServletInitializer抽象类
该类继承自AbstractContextLoaderInitializer抽象类
onStartup()方法
在服务器启动时调用,该方法中调用registerDispatcherServlet()方法,注册了核心控制器和过滤器
createServletApplicationContext()抽象方法
规范SpringMVC容器创建时的类行为
getServletMappings()
规范核心控制器拦截请求的行为
AbstractAnnotationConfigDispatcherServletInitializer抽象类
该类继承自AbstractDispatcherServletInitializer抽象类
createRootApplicationContext()方法
在服务器启动时创建Spring容器
createServletApplicationContext()方法
在服务器启动时创建SpringMVC容器
getRootConfigClasses()抽象方法
规范在容器创建时放入自己配置的Spring
getServletConfigClasses()抽象方法
规范在容器创建时放入自己配置的SpringMVC
DispatcherServletConfig(类名自定义)
该类继承自AbstractAnnotationConfigDispatcherServletInitializer抽象类
onStartup()方法
在服务器启动时调用,该方法用于加载自己配置的监听器和过滤器等
getRootConfigClasses()方法
该方法用于加载自己配置的Spring容器
getServletConfigClasses()方法
该方法用于加载自己配置的SpringMVC容器
getServletMappings()
用于设置核心控制器拦截请求的规则

以上观点仅代表个人看法,如有错误请指正!
最后
以上就是魔幻蜜蜂最近收集整理的关于SpringMVC启动时,容器的加载机制(TomCat(Servlet3.0规范))的全部内容,更多相关SpringMVC启动时,容器内容请搜索靠谱客的其他文章。
发表评论 取消回复