我是靠谱客的博主 无聊路人,这篇文章主要介绍调度算法:FCFS,SJF,HRRN1.1.1先来先服务 1.1.2短作业优先1.1.3高响应比优先 1.2.1分时操作系统里的算法,现在分享给大家,希望可以做个参考。

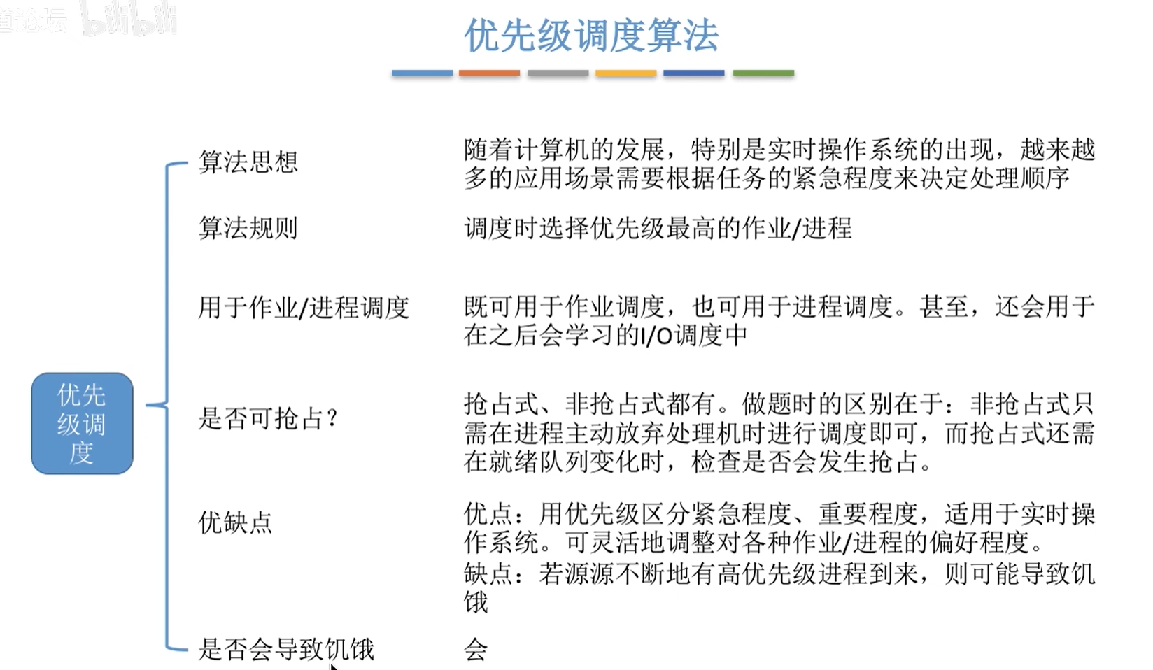
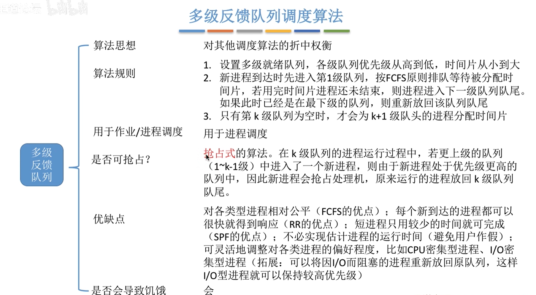
算法思想
算法规则
这种调度算法用于作业调度还是进程调度
抢占式?非抢占式?
优点和缺点
是否处于饥饿
1.1.1先来先服务


1.1.2短作业优先





1.1.3高响应比优先


1.2.1分时操作系统里的算法




最后
以上就是无聊路人最近收集整理的关于调度算法:FCFS,SJF,HRRN1.1.1先来先服务 1.1.2短作业优先1.1.3高响应比优先 1.2.1分时操作系统里的算法的全部内容,更多相关调度算法:FCFS,SJF,HRRN1.1.1先来先服务 1.1.2短作业优先1.1.3高响应比优先 1.2.1分时操作系统里内容请搜索靠谱客的其他文章。
本图文内容来源于网友提供,作为学习参考使用,或来自网络收集整理,版权属于原作者所有。
发表评论 取消回复