在solidworks的学习中,草图是基础中的基础,只有掌握好二维草图之后才能进一步转为对三维的学习,不管是建模还是钣金,都需要在草图的基础上进行拉伸、或者生成钣金基体法兰。所以大家在学习SolidWorks钣金设计的过程中,一定要将草图模块掌握好。今天带给大家的就是关于SolidWorks草图的常用命令,希望大家能够掌握好这一SolidWorks中的基础。
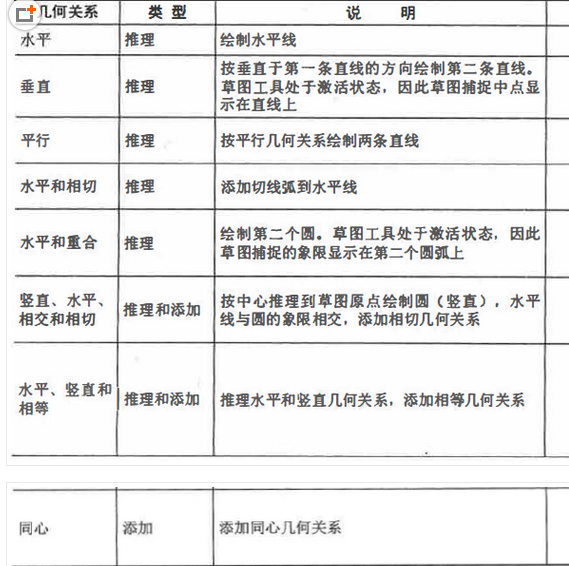
1、 草图的几何约束关系?

2、 草图的尺寸约束关系?
顾名思义,就是标注图纸的线条的尺寸,如:长度、角度、弧度尺寸等
3、 草图的绘制规范?
疑问1:
SolidWorks草图线条为什么有黑色蓝色红色三种颜色?是什么含义?
SolidWorks草图绘制时软件会自动识别SolidWorks草图中线条的尺寸和几何关系,不同的草图定义会出现黑色、蓝色、绿色三种状态的颜色。
黑色:表示SolidWorks草图线条完全定义,不少尺寸也不缺几何关系,完全定义,是标准的正确的SolidWorks草图。
蓝色:表示SolidWorks草图线条存在缺少未定义的尺寸或者几何关系,会在修改的过程中发生未知的变化,属于缺少定义的状态,一般要避免出现蓝色的线条。
红色:表示SolidWorks草图线条过定义,存在冲突的几何关系或者尺寸,是SolidWorks草图中必须避免出现的错误。
疑问2:
SolidWorks草图必须黑色完全定义吗?
SolidWorks草图的绘制标准就是草图完全定义,只有这样SolidWorks草图才不会出现未知的变化,虽然未完全定义一样可以生成实体,但是如果你将来需要修改其中一个尺寸,由于没有完全约束,草图很容易变得面目全非(例如:1个长方形会变成一个非平行4边形),所以还是建议大家尤其是SolidWorks新手一定要养成SolidWorks草图绘制完后呈现黑色的完全定义的状态。
4、 草图常用的重要的命令讲解
必须掌握:直线、中心线、圆、周边圆、圆弧、矩形、槽口、多边形、圆角、倒角
剪裁实体、等距实体、镜像实体、线性阵列、圆周阵列、转换实体
以上就是在SOLIDWORKS中,关于草图的知识要点,请大家一定要牢牢掌握。
原文整理自网络。
最后
以上就是称心裙子最近收集整理的关于Solidworks钣金教程:solidworks草图知识要点的全部内容,更多相关Solidworks钣金教程内容请搜索靠谱客的其他文章。
发表评论 取消回复