系列文章目录
第一章 计算机系统概述
第二章 数据的表示与运算
第三章 存储系统
第四章 指令系统
第五章 中央处理器
第六章 总线
第七章 输入/输出系统
第六章 总线
系列文章目录
一、总线的概述
1.1 总线的基本概念
1.2 总线的分类
1.3 总线的性能指标
二、总线仲裁
三、总线操作和定时
四、总线标准

一、总线的概述
1.1 总线的基本概念


1.2 总线的分类


系统总线又可分为:单总线、双总线、三总线结构




小结(梳理一下本小节的知识点叭!!!): 
1.3 总线的性能指标



下面解释一下并行总线的速度并不一定高于串行总线的速度原因:

小结(梳理一下本小节的知识点叭!!!):
二、总线仲裁





小结(梳理一下本小节的知识点叭!!!):

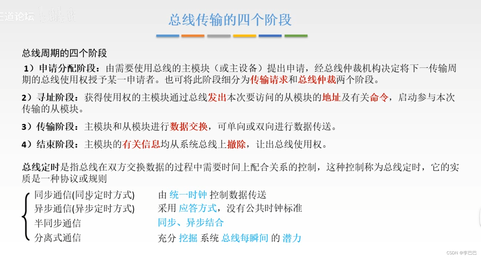
三、总线操作和定时






小结(梳理一下本小节的知识点叭!!!):
四、总线标准















最后
以上就是矮小人生最近收集整理的关于计算机组成原理(六)—— 总线系列文章目录一、总线的概述二、总线仲裁三、总线操作和定时四、总线标准的全部内容,更多相关计算机组成原理(六)——内容请搜索靠谱客的其他文章。
本图文内容来源于网友提供,作为学习参考使用,或来自网络收集整理,版权属于原作者所有。

发表评论 取消回复