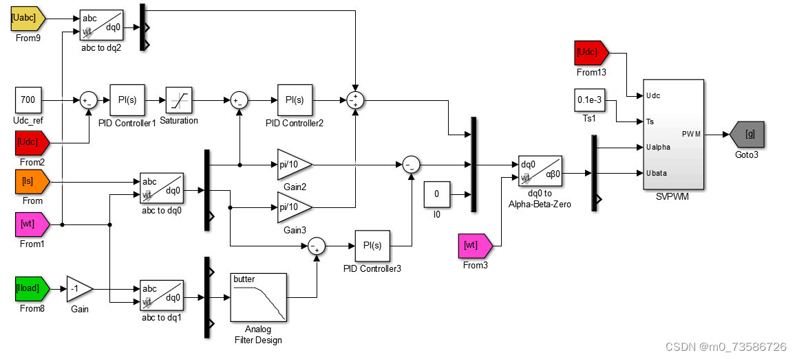
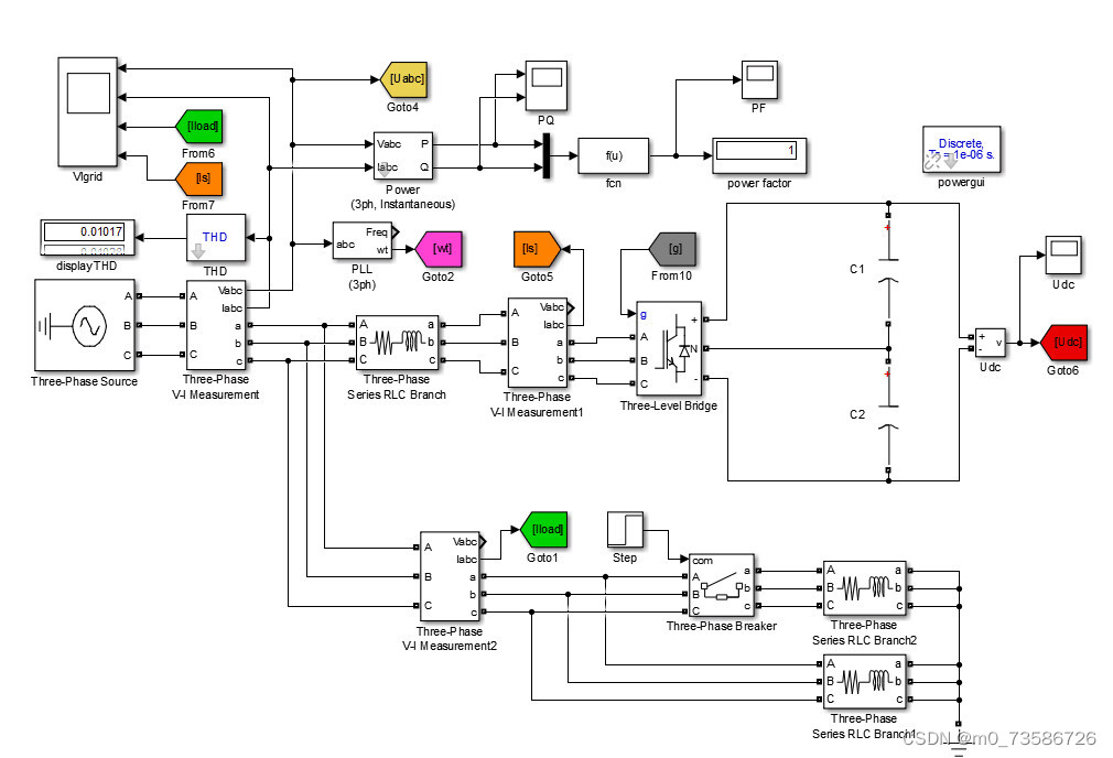
matlab三电平statcom无功检测双闭环svpwm调制两电平/三电平逆变器拓扑,pq无功电流检测模块,直流电压外环电流内环解耦控制,svpwm调制生成触发信号。
附带Word讲解

ID:4950595014466713
想去到你那里看月光




最后
以上就是闪闪钥匙最近收集整理的关于matlab三电平statcom无功检测双闭环svpwm调制两电平/三电平逆变器拓扑,pq无功电流检测模块的全部内容,更多相关matlab三电平statcom无功检测双闭环svpwm调制两电平/三电平逆变器拓扑内容请搜索靠谱客的其他文章。
本图文内容来源于网友提供,作为学习参考使用,或来自网络收集整理,版权属于原作者所有。
发表评论 取消回复