一、Socket网络协议基本原理
1. 假设这里就涉及三台机器。Linux服务器A和B处于不同的网段,通过中间的Linux服务器作为路由器进行转发,如下图所示:

说到网络协议,还需要简要介绍一下两种网络协议模型,一种是OSI标准七层模型,一种是业界标准的TCP/IP模型,它们的对应关系如下图所示:

为什么网络要分层呢?因为网络环境过于复杂,不是一个能够集中控制的体系。全球数以亿记的服务器和设备各有各的体系,但是都可以通过同一套网络协议栈通过切分成多个层次和组合,来满足不同服务器和设备的通信需求。这里简单介绍一下网络协议的几个层次。第三层网络层也叫IP层,通常看到的IP地址都是这个样子的:192.168.1.100/24,斜杠前面是IP地址,这个地址被点分隔为四个部分,每个部分8位,总共是32位,斜线后面24的意思是32位中,前24位是网络号,后8位是主机号(C类地址)。
IP地址类似互联网上的邮寄地址,是有全局定位功能的。从第三层往下看,第二层是数据链路层。有时候简称MAC 层,所谓MAC就是每个网卡都有的唯一的硬件地址(不绝对唯一,相对大概率唯一即可,类比UUID)。这虽然也是一个地址,但是MAC地址是没有全局定位功能的。MAC 地址的定位功能局限在同一个网络里面,即同一个网络号下的IP地址之间,可以通过MAC进行定位和通信。从IP地址获取MAC地址要通过ARP协议,是通过在本地发送广播包获得的MAC地址。
2. 由于同一个网络内的机器数量有限,通过MAC地址的好处就是简单,匹配上MAC地址就接收,匹配不上就不接收,没有什么所谓路由协议这样复杂的协议。当然坏处就是MAC地址的作用范围不能出本地网络,所以一旦跨网络通信,虽然IP地址保持不变,但是MAC地址每经过一个路由器就要换一次。看上面的图中,服务器A发送网络包给服务器B,原IP地址始终是192.168.1.100,目标IP地址始终是192.168.2.100,但是在网络1里面源MAC地址是MAC1,目标MAC地址是路由器的MAC2,路由器转发之后,源MAC地址是路由器的MAC3,目标MAC地址是MAC4。
所以第二层干的事情,就是网络包在本地网络中的服务器之间定位及通信的机制。第一层物理层就是物理设备,例如连着电脑的网线,能连上的WiFi,这一层不打算进行分析。从第三层往上看,第四层是传输层里面有两个著名的协议TCP和UDP。在IP层的代码逻辑中,仅仅负责数据从一个IP地址发送给另一个IP地址,丢包、乱序、重传、拥塞,这些IP层都不管。处理这些问题的代码逻辑写在了传输层的TCP协议里面。常称TCP是可靠传输协议,因为从第一层到第三层都不可靠,网络包说丢就丢,是TCP这一层通过各种编号、重传等机制,让本来不可靠的网络对于更上层来讲,变得“看起来”可靠。
传输层再往上就是应用层,例如在浏览器里面输入的HTTP,Java服务端写的Servlet都是这一层的。二层到四层都是在Linux内核里面处理的,应用层例如浏览器、Nginx、Tomcat都是用户态的。内核里面对于网络包的处理是不区分应用的,从四层再往上就需要区分网络包发给哪个应用。
在传输层的TCP和UDP协议里面都有端口的概念,不同的应用监听不同的端口,例如服务端Nginx监听80、Tomcat监听8080;再如客户端浏览器监听一个随机端口,FTP客户端监听另外一个随机端口。应用层和内核互通的机制就是通过Socket系统调用,所以面试会问Socket属于哪一层,其实它哪一层都不属于,它属于操作系统的概念,而非网络协议分层的概念。只不过操作系统选择对于网络协议的实现模式是,二到四层的处理代码在内核里面,七层的处理代码让应用自己去做,两者需要跨内核态和用户态通信,就需要一个系统调用完成这个衔接,这就是Socket。
3. 网络分完层之后,对于数据包的发送就是层层封装的过程。就像下面的图中所示:

在服务器B上部署的服务端Nginx和Tomcat,都是通过Socket监听80和8080端口。这个时候内核的数据结构就知道了。如果遇到发送到这两个端口的,就发送给这两个进程。在服务器A上的客户端打开一个浏览器连接Ngnix。也是通过Socket,客户端会被分配一个随机端口12345。同理打开另一个浏览器连接Tomcat,同样通过Socket分配随机端口12346。
客户端浏览器将请求封装为HTTP协议,通过Socket发送到内核。在内核的网络协议栈里面, TCP层创建用于维护连接、序列号、重传、拥塞控制的数据结构,将HTTP包加上TCP头,发送给IP层,IP层加上IP头发送给MAC层,MAC层加上MAC头从硬件网卡发出去。
网络包会先到达网络1的交换机。常称交换机为二层设备,这是因为交换机只会处理到第二层,然后它会将网络包的MAC头拿下来,发现目标MAC是在自己右面的网口,于是就从这个网口发出去。网络包会到达中间的路由器,它左面的网卡会收到网络包,发现MAC地址匹配,就交给IP层,在IP层根据IP头中的信息在路由表中查找下一跳在哪里,应该从哪个网口发出去。在这个例子中最终会从右面的网口发出去。路由器被称为三层设备,因为它只会处理到第三层。从路由器右面的网口发出的包会到网络2的交换机,还是会经历一次二层的处理,转发到交换机右面的网口。
最终网络包会被转发到服务器B,它发现MAC地址匹配就将MAC头取下来,交给上一层。IP层发现IP地址匹配,将IP头取下来交给上一层。TCP层会根据TCP头中的序列号等信息,发现它是一个正确的网络包,就会将网络包缓存起来,等待应用层的读取。应用层通过Socket监听某个端口,因而读取的时候内核会根据TCP头中的端口号,将网络包发给相应的应用。HTTP层的头和正文,是应用层来解析的,通过解析应用层知道了客户端的请求,例如购买一个商品还是请求一个网页。当应用层处理完HTTP的请求,会将结果仍然封装为HTTP的网络包,通过Socket接口发送给内核。
内核会经过层层封装,从物理网口发送出去,经过网络2的交换机和路由器到达网络1,经过网络1的交换机到达服务器A。在服务器A上经过层层解封装,通过socket接口根据客户端的随机端口号,发送给客户端的应用程序即浏览器,于是浏览器就能够显示出一个页面了。
二、Socket通信
4. socket接口大多数情况下操作的是传输层,更底层的协议不用它来操心,这就是分层的好处。在传输层有两个主流的协议TCP和UDP,所以socket程序设计也是主要操作这两个协议。这两个协议的区别通常答案是下面这样的:
(1)TCP是面向连接的,UDP是面向无连接的。
(2)TCP 提供可靠交付,无差错、不丢失、不重复、并且按序到达;UDP不提供可靠交付,不保证不丢失,不保证按顺序到达。
(3)TCP是面向字节流的,发送时发的是一个流,没头没尾;UDP是面向数据报的,一个一个地发送。
(4)TCP是可以提供流量控制和拥塞控制的,既防止对端被压垮,也防止网络被压垮。
但从本质上来讲,所谓的建立连接,其实是为了在客户端和服务端维护连接,而建立一定的数据结构来维护双方交互的状态,并用这样的数据结构来保证面向连接的特性。TCP无法左右中间的任何通路,也没有什么虚拟的连接,中间的通路根本意识不到两端使用了TCP还是UDP,所谓的连接就是两端数据结构状态的协同,两边的状态能够对得上。符合TCP协议的规则,就认为连接存在;两面状态对不上,连接就算断了。
流量控制和拥塞控制其实就是根据收到的对端的网络包,调整两端数据结构的状态。TCP协议的设计理论上认为,这样调整了数据结构的状态,就能进行流量控制和拥塞控制了,其实在中间通路上是不是真的做到了,谁也管不着。所谓的可靠,也是两端的数据结构做的事情。不丢失其实是数据结构在“点名”,顺序到达其实是数据结构在“排序”,面向数据流其实是数据结构将零散的包,按照顺序捏成一个流发给应用层。总而言之,“连接”两个字让人误以为功夫在通路,其实功夫在两端。
当然,无论是用socket操作TCP,还是UDP,首先都要调用socket函数,如下所示:
int socket(int domain, int type, int protocol);
socket函数用于创建一个socket的文件描述符,唯一标识一个socket,这里叫作文件描述符是因为在内核中,会创建类似文件系统的数据结构,并且后续的操作都有用到它。socket函数有三个参数:
(1)domain表示使用什么IP层协议,AF_INET表示IPv4,AF_INET6表示IPv6;
(2)type表示socket类型,SOCK_STREAM就是TCP面向流的,SOCK_DGRAM就是UDP面向数据报的,SOCK_RAW可以直接操作IP层,或者非TCP和UDP的协议,例如 ICMP;
(3)protocol表示协议,包括IPPROTO_TCP、IPPTOTO_UDP。
通信结束后,还要像关闭文件一样关闭socket。
5. 接下来看针对TCP应该如何编程,如下所示:

TCP的服务端要先监听一个端口,一般是先调用bind函数,给这个socket赋予一个端口和IP地址,如下所示:
int bind(int sockfd, const struct sockaddr *addr,socklen_t addrlen);
struct sockaddr_in {
__kernel_sa_family_t sin_family; /* Address family */
__be16 sin_port; /* Port number */
struct in_addr sin_addr; /* Internet address */
/* Pad to size of `struct sockaddr'. */
unsigned char __pad[__SOCK_SIZE__ - sizeof(short int) -
sizeof(unsigned short int) - sizeof(struct in_addr)];
};
struct in_addr {
__be32 s_addr;
};
其中sockfd是上面创建的socket文件描述符,在sockaddr_in结构中sin_family设置为AF_INET表示IPv4;sin_port是端口号;sin_addr是IP地址。服务端所在的服务器可能有多个网卡、多个地址,可以选择监听在一个地址,也可以监听0.0.0.0表示所有的地址都监听。服务端一般要监听在一个众所周知的端口上,例如Nginx一般是 80,Tomcat一般是8080。客户端要访问服务端肯定事先要知道服务端的端口。仔细观察会会发现客户端不需要bind,因为浏览器随机分配一个端口就可以了,只有用户主动去连接别人,别人不会主动连接自己,没有人关心客户端监听到了哪个端口。
上面代码中的数据结构,里面的变量名称都有“be”两个字母,代表的意思是“big-endian”。如果在网络上传输超过1 Byte的类型,就要区分大端(Big Endian)和小端(Little Endian)。假设要在32位4 Bytes的一个空间存放整数1,很显然只要1 Byte放1其他3 Bytes放0就可以了。问题是1作为最低位,应该放在32位的最后一个位置,还是放在第一个位置?最低位放在最后一个位置叫作小端,最低位放在第一个位置叫作大端。TCP/IP栈是按照大端来设计的,而x86机器多按照小端来设计,因而发出去时需要做一个转换,这就是__be的作用。
6. 接下来就要建立TCP的连接了,也就是著名的三次握手,其实就是将客户端和服务端的状态通过三次网络交互,达到初始状态是协同的状态。下图就是三次握手的序列图以及对应的状态转换:

接下来服务端要调用listen()进入LISTEN状态,等待客户端进行连接,如下所示:
int listen(int sockfd, int backlog);
连接的建立过程即三次握手,是TCP层的动作,是在内核完成的应用层不需要参与。接着服务端只需要调用accept,等待内核完成了至少一个连接的建立才返回。如果没有一个连接完成了三次握手,accept就一直等待;如果有多个客户端发起连接,并且在内核里面完成了多个三次握手,建立了多个连接,这些连接会被放在一个队列里面,accept会从队列里面取出一个来进行处理。如果想进一步处理其他连接,需要调用多次accept,所以accept往往在一个循环里面,如下所示:
int accept(int sockfd, struct sockaddr *addr, socklen_t *addrlen);
接下来,客户端可以通过connect函数发起连接,如下所示:
int connect(int sockfd, const struct sockaddr *addr, socklen_t addrlen);
先在参数中指明要连接的IP地址和端口号,然后发起三次握手。内核会给客户端分配一个临时的端口,一旦握手成功,服务端的accept就会返回另一个socket。这里需要注意的是,监听的socket和真正用来传送数据的socket是两个socket,一个叫作监听socket,一个叫作已连接socket。成功连接建立之后,双方开始通过read和write函数来读写数据,就像往一个文件流里面写东西一样。
7. 接下来看针对UDP应该如何编程,如下图所示:

UDP是没有连接的,所以不需要三次握手,也就不需要调用listen和connect,但是UDP的交互仍然需要IP地址和端口号,因而也需要bind。对于UDP来讲没有所谓的连接维护,也没有所谓的连接的发起方和接收方,甚至都不存在客户端和服务端的概念,大家就都是客户端,也同时都是服务端。只要有一个socket,多台机器就可以任意通信,不存在哪两台机器是属于一个连接的概念,因此每一个UDP的socket都需要 bind。每次通信时调用sendto和recvfrom,都要传入IP地址和端口,如下所示:
ssize_t sendto(int sockfd, const void *buf, size_t len, int flags, const struct sockaddr *dest_addr, socklen_t addrlen);
ssize_t recvfrom(int sockfd, void *buf, size_t len, int flags, struct sockaddr *src_addr, socklen_t *addrlen);
在操作系统范围内,需要重点关注TCP协议的系统调用。socket系统调用是用户态和内核态的接口,网络协议的四层以下都是在内核中的。关于TCP协议的socket调用的过程,按照这个顺序来总结一下这些系统调用到内核都做了什么:

(1)服务端和客户端都调用socket,得到文件描述符;
(2)服务端调用listen进行监听;
(3)服务端调用accept等待客户端连接;
(4)客户端调用connect连接服务端;
(5)服务端accept返回用于传输的socket的文件描述符;
(6)客户端调用write写入数据;
(7)服务端调用read读取数据。
三、Socket内核数据结构
8. 上面讲了Socket在TCP和UDP场景下的调用流程。这里沿着这个流程到内核里面,看看都创建了哪些数据结构,做了哪些事情,先从Socket系统调用开始,如下所示:
SYSCALL_DEFINE3(socket, int, family, int, type, int, protocol)
{
int retval;
struct socket *sock;
int flags;
......
if (SOCK_NONBLOCK != O_NONBLOCK && (flags & SOCK_NONBLOCK))
flags = (flags & ~SOCK_NONBLOCK) | O_NONBLOCK;
retval = sock_create(family, type, protocol, &sock);
......
retval = sock_map_fd(sock, flags & (O_CLOEXEC | O_NONBLOCK));
......
return retval;
}
Socket系统调用会调用sock_create创建一个struct socket结构,然后通过sock_map_fd和文件描述符对应起来。在创建Socket的时候有三个参数,一个是family表示地址族,不是所有的Socket都要通过IP进行通信,还有其他的通信方式,例如下面的定义中,domain sockets就是通过本地文件进行通信的,不需要IP地址,只不过通过IP地址是最常用的模式,所以这里着重分析这种模式:
#define AF_UNIX 1/* Unix domain sockets */
#define AF_INET 2/* Internet IP Protocol */
第二个参数是type即Socket的类型,类型比较少。第三个参数是protocol是协议,协议数目是比较多的,也就是说多个协议会属于同一种类型。常用的Socket类型有三种,分别是SOCK_STREAM、SOCK_DGRAM和SOCK_RAW,如下所示:
enum sock_type {
SOCK_STREAM = 1,
SOCK_DGRAM = 2,
SOCK_RAW = 3,
......
}
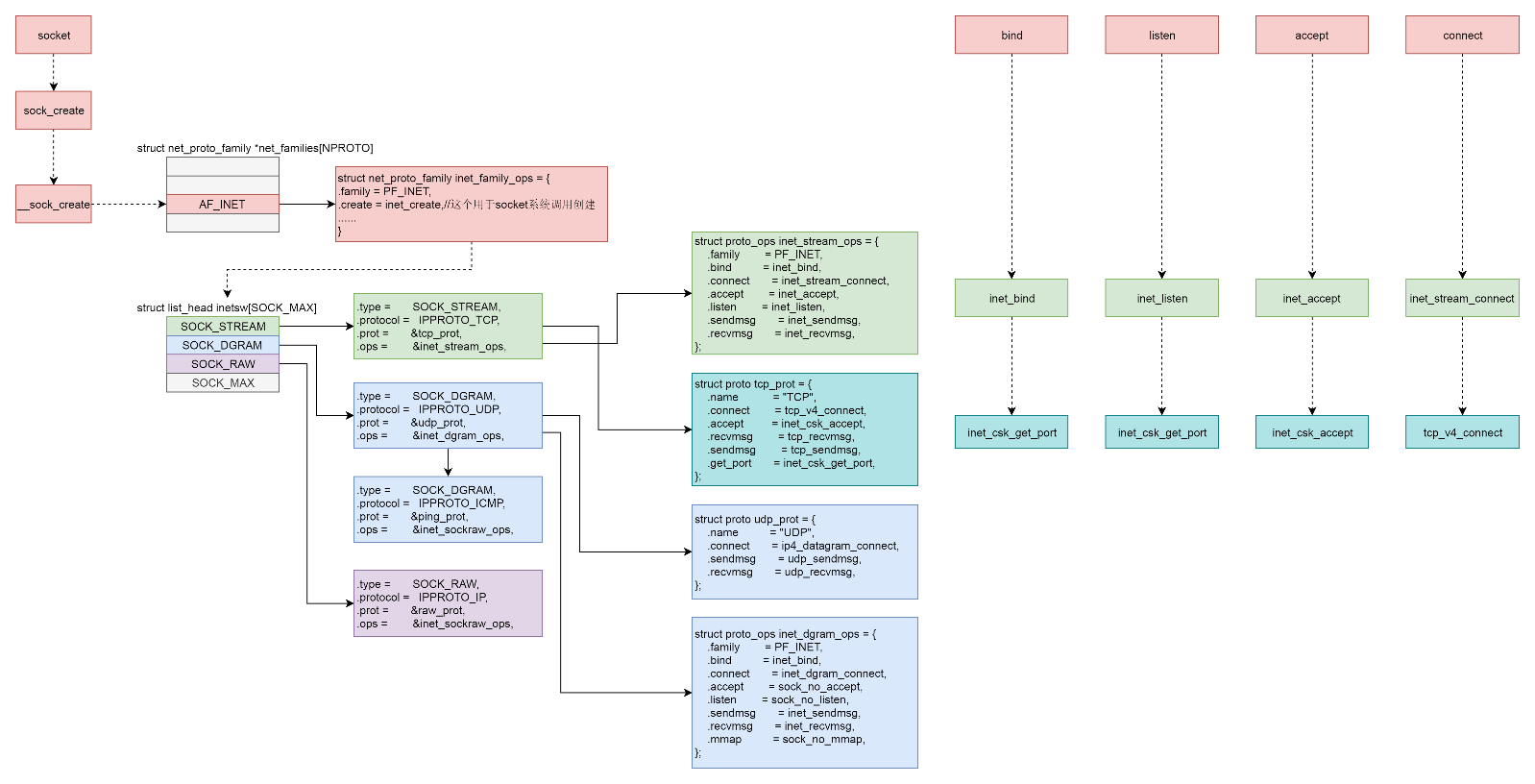
SOCK_STREAM是面向数据流的,协议IPPROTO_TCP属于这种类型。SOCK_DGRAM是面向数据报的,协议IPPROTO_UDP属于这种类型。如果在内核里面看的话,IPPROTO_ICMP也属于这种类型。SOCK_RAW是原始的IP包,IPPROTO_IP属于这种类型。这里重点看SOCK_STREAM类型和IPPROTO_TCP协议。为了管理family、type、protocol这三个分类层次,内核会创建对应的数据结构。接下来打开sock_create函数看一下,它会调用__sock_create:
int __sock_create(struct net *net, int family, int type, int protocol,
struct socket **res, int kern)
{
int err;
struct socket *sock;
const struct net_proto_family *pf;
......
sock = sock_alloc();
......
sock->type = type;
......
pf = rcu_dereference(net_families[family]);
......
err = pf->create(net, sock, protocol, kern);
......
*res = sock;
return 0;
}
这里先是分配了一个struct socket结构,接下来要用到family参数,这里有一个net_families数组,可以以family参数为下标,找到对应的struct net_proto_family,如下所示:
/* Supported address families. */
#define AF_UNSPEC 0
#define AF_UNIX 1 /* Unix domain sockets */
#define AF_LOCAL 1 /* POSIX name for AF_UNIX */
#define AF_INET 2 /* Internet IP Protocol */
......
#define AF_INET6 10 /* IP version 6 */
......
#define AF_MPLS 28 /* MPLS */
......
#define AF_MAX 44 /* For now.. */
#define NPROTO AF_MAX
struct net_proto_family __rcu *net_families[NPROTO] __read_mostly;
这里可以找到net_families的定义,每一个地址族在这个数组里面都有一项,里面的内容是net_proto_family。每一种地址族都有自己的net_proto_family,IP地址族的net_proto_family定义如下,里面最重要的就是create函数指向 inet_create:
//net/ipv4/af_inet.c
static const struct net_proto_family inet_family_ops = {
.family = PF_INET,
.create = inet_create,//这个用于socket系统调用创建
......
}
回到函数__sock_create,接下来在这里面,这个inet_create会被调用,如下所示:
static int inet_create(struct net *net, struct socket *sock, int protocol, int kern)
{
struct sock *sk;
struct inet_protosw *answer;
struct inet_sock *inet;
struct proto *answer_prot;
unsigned char answer_flags;
int try_loading_module = 0;
int err;
/* Look for the requested type/protocol pair. */
lookup_protocol:
list_for_each_entry_rcu(answer, &inetsw[sock->type], list) {
err = 0;
/* Check the non-wild match. */
if (protocol == answer->protocol) {
if (protocol != IPPROTO_IP)
break;
} else {
/* Check for the two wild cases. */
if (IPPROTO_IP == protocol) {
protocol = answer->protocol;
break;
}
if (IPPROTO_IP == answer->protocol)
break;
}
err = -EPROTONOSUPPORT;
}
......
sock->ops = answer->ops;
answer_prot = answer->prot;
answer_flags = answer->flags;
......
sk = sk_alloc(net, PF_INET, GFP_KERNEL, answer_prot, kern);
......
inet = inet_sk(sk);
inet->nodefrag = 0;
if (SOCK_RAW == sock->type) {
inet->inet_num = protocol;
if (IPPROTO_RAW == protocol)
inet->hdrincl = 1;
}
inet->inet_id = 0;
sock_init_data(sock, sk);
sk->sk_destruct = inet_sock_destruct;
sk->sk_protocol = protocol;
sk->sk_backlog_rcv = sk->sk_prot->backlog_rcv;
inet->uc_ttl = -1;
inet->mc_loop = 1;
inet->mc_ttl = 1;
inet->mc_all = 1;
inet->mc_index = 0;
inet->mc_list = NULL;
inet->rcv_tos = 0;
if (inet->inet_num) {
inet->inet_sport = htons(inet->inet_num);
/* Add to protocol hash chains. */
err = sk->sk_prot->hash(sk);
}
if (sk->sk_prot->init) {
err = sk->sk_prot->init(sk);
}
......
}
在inet_create中,先会看到一个循环list_for_each_entry_rcu,在这里第二个参数type开始起作用,因为循环查看的是inetsw[sock->type],这里的inetsw也是一个数组,type作为下标,里面的内容是struct inet_protosw是协议,即inetsw数组对于每个类型有一项,这一项里面是属于这个类型的协议,如下所示:
static struct list_head inetsw[SOCK_MAX];
static int __init inet_init(void)
{
......
/* Register the socket-side information for inet_create. */
for (r = &inetsw[0]; r < &inetsw[SOCK_MAX]; ++r)
INIT_LIST_HEAD(r);
for (q = inetsw_array; q < &inetsw_array[INETSW_ARRAY_LEN]; ++q)
inet_register_protosw(q);
......
}
inetsw数组是在系统初始化的时候初始化的,就像上面代码里面实现的一样。首先,一个循环会将inetsw数组的每一项都初始化为一个链表。前面说了一个type类型会包含多个protocol,因而需要一个链表。接下来一个循环,是将inetsw_array注册到inetsw数组里面去,inetsw_array的定义如下,这个数组里面的内容很重要,后面会用到它们:
static struct inet_protosw inetsw_array[] =
{
{
.type = SOCK_STREAM,
.protocol = IPPROTO_TCP,
.prot = &tcp_prot,
.ops = &inet_stream_ops,
.flags = INET_PROTOSW_PERMANENT |
INET_PROTOSW_ICSK,
},
{
.type = SOCK_DGRAM,
.protocol = IPPROTO_UDP,
.prot = &udp_prot,
.ops = &inet_dgram_ops,
.flags = INET_PROTOSW_PERMANENT,
},
{
.type = SOCK_DGRAM,
.protocol = IPPROTO_ICMP,
.prot = &ping_prot,
.ops = &inet_sockraw_ops,
.flags = INET_PROTOSW_REUSE,
},
{
.type = SOCK_RAW,
.protocol = IPPROTO_IP, /* wild card */
.prot = &raw_prot,
.ops = &inet_sockraw_ops,
.flags = INET_PROTOSW_REUSE,
}
}
回到inet_create的list_for_each_entry_rcu循环中,到这里就好理解了,这是在inetsw数组中,根据type找到属于这个类型的列表,然后依次比较列表中的struct inet_protosw的protocol是不是用户指定的protocol;如果是就得到了符合用户指定的family->type->protocol中三项的struct inet_protosw *answer对象。
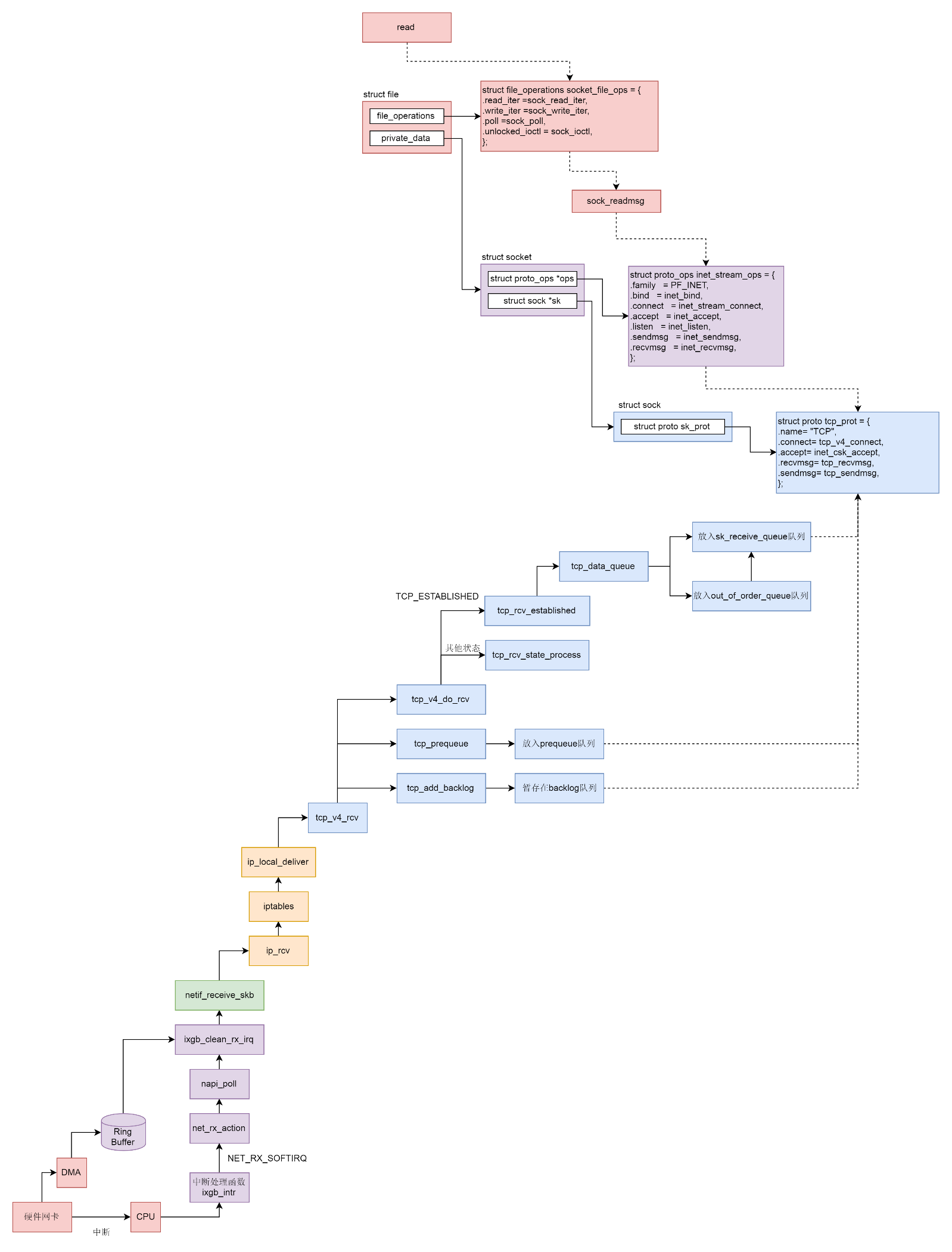
接下来struct socket *sock的ops成员变量,被赋值为answer的ops,对于TCP来讲就是inet_stream_ops。后面任何用户对于这个socket的操作,都是通过 inet_stream_ops 进行的。接下来,我们创建一个 struct sock *sk 对象。这里比较让人困惑。socket 和 sock 看起来几乎一样,容易让人混淆,这里需要说明一下,socket 是用于负责对上给用户提供接口,并且和文件系统关联。而 sock,负责向下对接内核网络协议栈。
在sk_alloc函数中,struct inet_protosw *answer结构的tcp_prot赋值给了struct sock *sk的sk_prot成员。tcp_prot的定义如下,里面定义了很多的函数,都是sock之下内核协议栈的动作:
struct proto tcp_prot = {
.name = "TCP",
.owner = THIS_MODULE,
.close = tcp_close,
.connect = tcp_v4_connect,
.disconnect = tcp_disconnect,
.accept = inet_csk_accept,
.ioctl = tcp_ioctl,
.init = tcp_v4_init_sock,
.destroy = tcp_v4_destroy_sock,
.shutdown = tcp_shutdown,
.setsockopt = tcp_setsockopt,
.getsockopt = tcp_getsockopt,
.keepalive = tcp_set_keepalive,
.recvmsg = tcp_recvmsg,
.sendmsg = tcp_sendmsg,
.sendpage = tcp_sendpage,
.backlog_rcv = tcp_v4_do_rcv,
.release_cb = tcp_release_cb,
.hash = inet_hash,
.get_port = inet_csk_get_port,
......
}
在inet_create函数中,接下来创建一个struct inet_sock结构,这个结构一开始就是struct sock,然后扩展了一些其他的信息,剩下的代码就填充这些信息,这一幕会经常看到,将一个结构放在另一个结构的开始位置,然后扩展一些成员,通过对于指针的强制类型转换,来访问这些成员。socket的创建至此结束。
9. 接下来看bind函数,如下所示:
SYSCALL_DEFINE3(bind, int, fd, struct sockaddr __user *, umyaddr, int, addrlen)
{
struct socket *sock;
struct sockaddr_storage address;
int err, fput_needed;
sock = sockfd_lookup_light(fd, &err, &fput_needed);
if (sock) {
err = move_addr_to_kernel(umyaddr, addrlen, &address);
if (err >= 0) {
err = sock->ops->bind(sock,
(struct sockaddr *)
&address, addrlen);
}
fput_light(sock->file, fput_needed);
}
return err;
}
在bind中,sockfd_lookup_light会根据fd文件描述符找到struct socket结构。然后将sockaddr从用户态拷贝到内核态,然后调用struct socket结构里面ops的bind函数。根据前面创建socket时候的设定,调用的是inet_stream_ops 的bind函数,也即调用inet_bind,如下所示:
int inet_bind(struct socket *sock, struct sockaddr *uaddr, int addr_len)
{
struct sockaddr_in *addr = (struct sockaddr_in *)uaddr;
struct sock *sk = sock->sk;
struct inet_sock *inet = inet_sk(sk);
struct net *net = sock_net(sk);
unsigned short snum;
......
snum = ntohs(addr->sin_port);
......
inet->inet_rcv_saddr = inet->inet_saddr = addr->sin_addr.s_addr;
/* Make sure we are allowed to bind here. */
if ((snum || !inet->bind_address_no_port) &&
sk->sk_prot->get_port(sk, snum)) {
......
}
inet->inet_sport = htons(inet->inet_num);
inet->inet_daddr = 0;
inet->inet_dport = 0;
sk_dst_reset(sk);
}
bind里面会调用sk_prot的get_port函数,即inet_csk_get_port来检查端口是否冲突,是否可以绑定。如果允许则会设置struct inet_sock的本方地址inet_saddr和本方端口inet_sport,对方地址inet_daddr和对方端口inet_dport都初始化为0。bind的逻辑相对比较简单,就到这里了。
10. 接下来看listen,如下所示:
SYSCALL_DEFINE2(listen, int, fd, int, backlog)
{
struct socket *sock;
int err, fput_needed;
int somaxconn;
sock = sockfd_lookup_light(fd, &err, &fput_needed);
if (sock) {
somaxconn = sock_net(sock->sk)->core.sysctl_somaxconn;
if ((unsigned int)backlog > somaxconn)
backlog = somaxconn;
err = sock->ops->listen(sock, backlog);
fput_light(sock->file, fput_needed);
}
return err;
}
在listen中还是通过sockfd_lookup_light根据fd文件描述符,找到struct socket结构。接着调用struct socket结构里ops的listen函数。根据前面创建socket时的设定,调用的是inet_stream_ops的listen函数,即调用inet_listen,如下所示:
int inet_listen(struct socket *sock, int backlog)
{
struct sock *sk = sock->sk;
unsigned char old_state;
int err;
old_state = sk->sk_state;
/* Really, if the socket is already in listen state
* we can only allow the backlog to be adjusted.
*/
if (old_state != TCP_LISTEN) {
err = inet_csk_listen_start(sk, backlog);
}
sk->sk_max_ack_backlog = backlog;
}
如果这个socket还不在TCP_LISTEN状态,会调用inet_csk_listen_start进入监听状态,如下所示:
int inet_csk_listen_start(struct sock *sk, int backlog)
{
struct inet_connection_sock *icsk = inet_csk(sk);
struct inet_sock *inet = inet_sk(sk);
int err = -EADDRINUSE;
reqsk_queue_alloc(&icsk->icsk_accept_queue);
sk->sk_max_ack_backlog = backlog;
sk->sk_ack_backlog = 0;
inet_csk_delack_init(sk);
sk_state_store(sk, TCP_LISTEN);
if (!sk->sk_prot->get_port(sk, inet->inet_num)) {
......
}
......
}
这里面建立了一个新的结构 inet_connection_sock,这个结构一开始是struct inet_sock,inet_csk其实做了一次强制类型转换扩大了结构,这里又是这个层层套嵌的套路。struct inet_connection_sock结构比较复杂,如果打开它能看到处于各种状态的队列,各种超时时间、拥塞控制等字眼,TCP是面向连接的,就是客户端和服务端都是有一个结构维护连接的状态,就是指这个结构。这里先不详细分析里面的变量,因为太多了,后面遇到一个分析一个。
首先遇到的是icsk_accept_queue,它是干什么的呢?在TCP的状态里面有一个listen状态,当调用listen函数之后就会进入这个状态,虽然写程序的时候,一般要等待服务端调用accept后,等待在那的时候让客户端发起连接。其实服务端一旦处于listen状态不用accept,客户端也能发起连接。
其实TCP的状态中,没有一个是否被accept的状态,那accept函数的作用是什么呢?在内核中为每个Socket维护两个队列,一个是已经建立了连接的队列,这时候连接三次握手已经完毕处于established状态;一个是还没有完全建立连接的队列,这个时候三次握手还没完成处于syn_rcvd的状态,服务端调用accept函数,其实是在established队列中拿出一个已经完成的连接进行处理,如果还没有完成就阻塞等待。上面代码的icsk_accept_queue就是第一个队列。
初始化完之后,将TCP的状态设置为TCP_LISTEN,再次调用get_port判断端口是否冲突。至此listen的逻辑就结束了。
11. 接下来,解析服务端调用accept,如下所示:
SYSCALL_DEFINE3(accept, int, fd, struct sockaddr __user *, upeer_sockaddr,
int __user *, upeer_addrlen)
{
return sys_accept4(fd, upeer_sockaddr, upeer_addrlen, 0);
}
SYSCALL_DEFINE4(accept4, int, fd, struct sockaddr __user *, upeer_sockaddr,
int __user *, upeer_addrlen, int, flags)
{
struct socket *sock, *newsock;
struct file *newfile;
int err, len, newfd, fput_needed;
struct sockaddr_storage address;
......
sock = sockfd_lookup_light(fd, &err, &fput_needed);
newsock = sock_alloc();
newsock->type = sock->type;
newsock->ops = sock->ops;
newfd = get_unused_fd_flags(flags);
newfile = sock_alloc_file(newsock, flags, sock->sk->sk_prot_creator->name);
err = sock->ops->accept(sock, newsock, sock->file->f_flags, false);
if (upeer_sockaddr) {
if (newsock->ops->getname(newsock, (struct sockaddr *)&address, &len, 2) < 0) {
}
err = move_addr_to_user(&address,
len, upeer_sockaddr, upeer_addrlen);
}
fd_install(newfd, newfile);
......
}
accept函数的实现印证了socket原理中说的那样,原来的socket是监听socket,这里会找到原来的struct socket,并基于它去创建一个新的newsock,这才是连接socket。除此之外还会创建一个新的struct file和fd,并关联到socket,这里面还会调用struct socket的sock->ops->accept,即会调用inet_stream_ops的accept函数,也就是inet_accept,如下所示:
int inet_accept(struct socket *sock, struct socket *newsock, int flags, bool kern)
{
struct sock *sk1 = sock->sk;
int err = -EINVAL;
struct sock *sk2 = sk1->sk_prot->accept(sk1, flags, &err, kern);
sock_rps_record_flow(sk2);
sock_graft(sk2, newsock);
newsock->state = SS_CONNECTED;
}
inet_accept会调用struct sock的sk1->sk_prot->accept,即tcp_prot的accept函数,就是inet_csk_accept函数,如下所示:
/*
* This will accept the next outstanding connection.
*/
struct sock *inet_csk_accept(struct sock *sk, int flags, int *err, bool kern)
{
struct inet_connection_sock *icsk = inet_csk(sk);
struct request_sock_queue *queue = &icsk->icsk_accept_queue;
struct request_sock *req;
struct sock *newsk;
int error;
if (sk->sk_state != TCP_LISTEN)
goto out_err;
/* Find already established connection */
if (reqsk_queue_empty(queue)) {
long timeo = sock_rcvtimeo(sk, flags & O_NONBLOCK);
error = inet_csk_wait_for_connect(sk, timeo);
}
req = reqsk_queue_remove(queue, sk);
newsk = req->sk;
......
}
/*
* Wait for an incoming connection, avoid race conditions. This must be called
* with the socket locked.
*/
static int inet_csk_wait_for_connect(struct sock *sk, long timeo)
{
struct inet_connection_sock *icsk = inet_csk(sk);
DEFINE_WAIT(wait);
int err;
for (;;) {
prepare_to_wait_exclusive(sk_sleep(sk), &wait,
TASK_INTERRUPTIBLE);
release_sock(sk);
if (reqsk_queue_empty(&icsk->icsk_accept_queue))
timeo = schedule_timeout(timeo);
sched_annotate_sleep();
lock_sock(sk);
err = 0;
if (!reqsk_queue_empty(&icsk->icsk_accept_queue))
break;
err = -EINVAL;
if (sk->sk_state != TCP_LISTEN)
break;
err = sock_intr_errno(timeo);
if (signal_pending(current))
break;
err = -EAGAIN;
if (!timeo)
break;
}
finish_wait(sk_sleep(sk), &wait);
return err;
}
inet_csk_accept的实现印证了上面讲的两个队列的逻辑。如果icsk_accept_queue为空,则调用inet_csk_wait_for_connect进行等待;等待的时候调用schedule_timeout让出CPU,并且将进程状态设置为TASK_INTERRUPTIBLE即可被信号量打断。如果再次CPU醒来会接着判断icsk_accept_queue是否为空,同时也会调用signal_pending看有没有信号可以处理,一旦icsk_accept_queue不为空,就从inet_csk_wait_for_connect中返回,在队列中取出一个struct sock对象赋值给newsk。
12. 什么情况下icsk_accept_queue才不为空呢?当然是三次握手结束才可以,接下来分析三次握手的过程,如下图所示:

三次握手一般是由客户端调用connect发起,如下所示:
SYSCALL_DEFINE3(connect, int, fd, struct sockaddr __user *, uservaddr,
int, addrlen)
{
struct socket *sock;
struct sockaddr_storage address;
int err, fput_needed;
sock = sockfd_lookup_light(fd, &err, &fput_needed);
err = move_addr_to_kernel(uservaddr, addrlen, &address);
err = sock->ops->connect(sock, (struct sockaddr *)&address, addrlen, sock->file->f_flags);
}
connect函数的实现一开始应该很眼熟,还是通过sockfd_lookup_light根据fd文件描述符,找到struct socket结构。接着会调用struct socket结构里面ops的connect函数,根据前面创建socket时的设定,调用inet_stream_ops的connect函数,即调用inet_stream_connect,如下所示:
/*
* Connect to a remote host. There is regrettably still a little
* TCP 'magic' in here.
*/
int __inet_stream_connect(struct socket *sock, struct sockaddr *uaddr,
int addr_len, int flags, int is_sendmsg)
{
struct sock *sk = sock->sk;
int err;
long timeo;
switch (sock->state) {
......
case SS_UNCONNECTED:
err = -EISCONN;
if (sk->sk_state != TCP_CLOSE)
goto out;
err = sk->sk_prot->connect(sk, uaddr, addr_len);
sock->state = SS_CONNECTING;
break;
}
timeo = sock_sndtimeo(sk, flags & O_NONBLOCK);
if ((1 << sk->sk_state) & (TCPF_SYN_SENT | TCPF_SYN_RECV)) {
......
if (!timeo || !inet_wait_for_connect(sk, timeo, writebias))
goto out;
err = sock_intr_errno(timeo);
if (signal_pending(current))
goto out;
}
sock->state = SS_CONNECTED;
}
在__inet_stream_connect里面,如果socket处于SS_UNCONNECTED状态,那就调用struct sock的sk->sk_prot->connect,即tcp_prot的connect函数——tcp_v4_connect函数进行连接,如下所示:
int tcp_v4_connect(struct sock *sk, struct sockaddr *uaddr, int addr_len)
{
struct sockaddr_in *usin = (struct sockaddr_in *)uaddr;
struct inet_sock *inet = inet_sk(sk);
struct tcp_sock *tp = tcp_sk(sk);
__be16 orig_sport, orig_dport;
__be32 daddr, nexthop;
struct flowi4 *fl4;
struct rtable *rt;
......
orig_sport = inet->inet_sport;
orig_dport = usin->sin_port;
rt = ip_route_connect(fl4, nexthop, inet->inet_saddr,
RT_CONN_FLAGS(sk), sk->sk_bound_dev_if,
IPPROTO_TCP,
orig_sport, orig_dport, sk);
......
tcp_set_state(sk, TCP_SYN_SENT);
err = inet_hash_connect(tcp_death_row, sk);
sk_set_txhash(sk);
rt = ip_route_newports(fl4, rt, orig_sport, orig_dport,
inet->inet_sport, inet->inet_dport, sk);
/* OK, now commit destination to socket. */
sk->sk_gso_type = SKB_GSO_TCPV4;
sk_setup_caps(sk, &rt->dst);
if (likely(!tp->repair)) {
if (!tp->write_seq)
tp->write_seq = secure_tcp_seq(inet->inet_saddr,
inet->inet_daddr,
inet->inet_sport,
usin->sin_port);
tp->tsoffset = secure_tcp_ts_off(sock_net(sk),
inet->inet_saddr,
inet->inet_daddr);
}
rt = NULL;
......
err = tcp_connect(sk);
......
}
在tcp_v4_connect函数中,ip_route_connect其实是做一个路由的选择,因为三次握手马上就要发送一个SYN包了,这就要凑齐源地址、源端口、目标地址、目标端口。目标地址和目标端口是服务端的,已经知道源端口是客户端随机分配的,源地址应该用哪一个呢?这时候要选择一条路由,看从哪个网卡出去,就应该填写哪个网卡的IP地址。接下来在发送SYN之前,先将客户端socket的状态设置为TCP_SYN_SENT。然后初始化TCP的seq num即write_seq,然后调用tcp_connect进行发送,如下所示:
int tcp_v4_connect(struct sock *sk, struct sockaddr *uaddr, int addr_len)
{
struct sockaddr_in *usin = (struct sockaddr_in *)uaddr;
struct inet_sock *inet = inet_sk(sk);
struct tcp_sock *tp = tcp_sk(sk);
__be16 orig_sport, orig_dport;
__be32 daddr, nexthop;
struct flowi4 *fl4;
struct rtable *rt;
......
orig_sport = inet->inet_sport;
orig_dport = usin->sin_port;
rt = ip_route_connect(fl4, nexthop, inet->inet_saddr,
RT_CONN_FLAGS(sk), sk->sk_bound_dev_if,
IPPROTO_TCP,
orig_sport, orig_dport, sk);
......
tcp_set_state(sk, TCP_SYN_SENT);
err = inet_hash_connect(tcp_death_row, sk);
sk_set_txhash(sk);
rt = ip_route_newports(fl4, rt, orig_sport, orig_dport,
inet->inet_sport, inet->inet_dport, sk);
/* OK, now commit destination to socket. */
sk->sk_gso_type = SKB_GSO_TCPV4;
sk_setup_caps(sk, &rt->dst);
if (likely(!tp->repair)) {
if (!tp->write_seq)
tp->write_seq = secure_tcp_seq(inet->inet_saddr,
inet->inet_daddr,
inet->inet_sport,
usin->sin_port);
tp->tsoffset = secure_tcp_ts_off(sock_net(sk),
inet->inet_saddr,
inet->inet_daddr);
}
rt = NULL;
......
err = tcp_connect(sk);
......
}
在tcp_v4_connect函数中,ip_route_connect其实是做一个路由的选择,因为三次握手马上就要发送一个SYN包了,这就要凑齐源地址、源端口、目标地址、目标端口。目标地址和目标端口是服务端的,已经知道源端口是客户端随机分配的,源地址应该用哪一个呢?这时候要选择一条路由,看从哪个网卡出去,就应该填写哪个网卡的IP地址。接下来在发送SYN之前,先将客户端socket的状态设置为TCP_SYN_SENT。然后初始化TCP的seq num即write_seq,然后调用tcp_connect进行发送,如下所示:
/* Build a SYN and send it off. */
int tcp_connect(struct sock *sk)
{
struct tcp_sock *tp = tcp_sk(sk);
struct sk_buff *buff;
int err;
......
tcp_connect_init(sk);
......
buff = sk_stream_alloc_skb(sk, 0, sk->sk_allocation, true);
......
tcp_init_nondata_skb(buff, tp->write_seq++, TCPHDR_SYN);
tcp_mstamp_refresh(tp);
tp->retrans_stamp = tcp_time_stamp(tp);
tcp_connect_queue_skb(sk, buff);
tcp_ecn_send_syn(sk, buff);
/* Send off SYN; include data in Fast Open. */
err = tp->fastopen_req ? tcp_send_syn_data(sk, buff) :
tcp_transmit_skb(sk, buff, 1, sk->sk_allocation);
......
tp->snd_nxt = tp->write_seq;
tp->pushed_seq = tp->write_seq;
buff = tcp_send_head(sk);
if (unlikely(buff)) {
tp->snd_nxt = TCP_SKB_CB(buff)->seq;
tp->pushed_seq = TCP_SKB_CB(buff)->seq;
}
......
/* Timer for repeating the SYN until an answer. */
inet_csk_reset_xmit_timer(sk, ICSK_TIME_RETRANS,
inet_csk(sk)->icsk_rto, TCP_RTO_MAX);
return 0;
}
在tcp_connect中有一个新的结构struct tcp_sock,如果打开它,会发现它是struct inet_connection_sock的一个扩展,struct inet_connection_sock在struct tcp_sock开头的位置,通过强制类型转换访问,扩展套嵌故伎重演。struct tcp_sock里面维护了更多的TCP的状态,后面遇到了再分析。接下来tcp_init_nondata_skb初始化一个SYN包,tcp_transmit_skb将SYN包发送出去,inet_csk_reset_xmit_timer设置了一个timer,如果SYN发送不成功则再次发送。发送网络包的过程放到后面再说。这里姑且认为SYN已经发送出去了。
13. 回到__inet_stream_connect函数,在调用sk->sk_prot->connect之后,inet_wait_for_connect会一直等待客户端收到服务端的ACK。而服务端在accept之后也是在等待中。网络包是如何接收的呢?对于接收的详细过程后面会讲解,这里为了解析三次握手,先简单的看网络包接收到TCP层做的部分事情,如下所示:
static struct net_protocol tcp_protocol = {
.early_demux = tcp_v4_early_demux,
.early_demux_handler = tcp_v4_early_demux,
.handler = tcp_v4_rcv,
.err_handler = tcp_v4_err,
.no_policy = 1,
.netns_ok = 1,
.icmp_strict_tag_validation = 1,
}
通过struct net_protocol结构中的handler进行接收,调用的函数是tcp_v4_rcv,接下来的调用链为tcp_v4_rcv->tcp_v4_do_rcv->tcp_rcv_state_process。tcp_rcv_state_process顾名思义是用来处理接收一个网络包后引起状态变化的,如下所示:
int tcp_rcv_state_process(struct sock *sk, struct sk_buff *skb)
{
struct tcp_sock *tp = tcp_sk(sk);
struct inet_connection_sock *icsk = inet_csk(sk);
const struct tcphdr *th = tcp_hdr(skb);
struct request_sock *req;
int queued = 0;
bool acceptable;
switch (sk->sk_state) {
......
case TCP_LISTEN:
......
if (th->syn) {
acceptable = icsk->icsk_af_ops->conn_request(sk, skb) >= 0;
if (!acceptable)
return 1;
consume_skb(skb);
return 0;
}
......
}
目前服务端是处于TCP_LISTEN状态的,而且发过来的包是SYN,因而就有了上面的代码,调用icsk->icsk_af_ops->conn_request函数。struct inet_connection_sock对应的操作是inet_connection_sock_af_ops,按照下面的定义其实调用的是tcp_v4_conn_request:
const struct inet_connection_sock_af_ops ipv4_specific = {
.queue_xmit = ip_queue_xmit,
.send_check = tcp_v4_send_check,
.rebuild_header = inet_sk_rebuild_header,
.sk_rx_dst_set = inet_sk_rx_dst_set,
.conn_request = tcp_v4_conn_request,
.syn_recv_sock = tcp_v4_syn_recv_sock,
.net_header_len = sizeof(struct iphdr),
.setsockopt = ip_setsockopt,
.getsockopt = ip_getsockopt,
.addr2sockaddr = inet_csk_addr2sockaddr,
.sockaddr_len = sizeof(struct sockaddr_in),
.mtu_reduced = tcp_v4_mtu_reduced,
};
tcp_v4_conn_request会调用tcp_conn_request,这个函数也比较长里面调用了send_synack,但实际调用的是tcp_v4_send_synack。具体发送的过程不去管它,看注释能知道这是收到了SYN后回复一个SYN-ACK,回复完毕后服务端处于TCP_SYN_RECV,如下所示:
int tcp_conn_request(struct request_sock_ops *rsk_ops,
const struct tcp_request_sock_ops *af_ops,
struct sock *sk, struct sk_buff *skb)
{
......
af_ops->send_synack(sk, dst, &fl, req, &foc,
!want_cookie ? TCP_SYNACK_NORMAL :
TCP_SYNACK_COOKIE);
......
}
/*
* Send a SYN-ACK after having received a SYN.
*/
static int tcp_v4_send_synack(const struct sock *sk, struct dst_entry *dst,
struct flowi *fl,
struct request_sock *req,
struct tcp_fastopen_cookie *foc,
enum tcp_synack_type synack_type)
{......}
这个时候轮到客户端接收网络包了。都是TCP协议栈,所以过程和服务端没有太多区别,还是会走到tcp_rcv_state_process函数的,只不过由于客户端目前处于TCP_SYN_SENT状态,就进入了下面的代码分支:
int tcp_rcv_state_process(struct sock *sk, struct sk_buff *skb)
{
struct tcp_sock *tp = tcp_sk(sk);
struct inet_connection_sock *icsk = inet_csk(sk);
const struct tcphdr *th = tcp_hdr(skb);
struct request_sock *req;
int queued = 0;
bool acceptable;
switch (sk->sk_state) {
......
case TCP_SYN_SENT:
tp->rx_opt.saw_tstamp = 0;
tcp_mstamp_refresh(tp);
queued = tcp_rcv_synsent_state_process(sk, skb, th);
if (queued >= 0)
return queued;
/* Do step6 onward by hand. */
tcp_urg(sk, skb, th);
__kfree_skb(skb);
tcp_data_snd_check(sk);
return 0;
}
......
}
tcp_rcv_synsent_state_process会调用tcp_send_ack发送一个ACK-ACK,发送后客户端处于TCP_ESTABLISHED状态。又轮到服务端接收网络包了,还是归tcp_rcv_state_process函数处理。由于服务端目前处于状态TCP_SYN_RECV状态,因而又走了另外的分支。当收到这个网络包的时候,服务端也处于TCP_ESTABLISHED状态,三次握手结束,如下所示:
int tcp_rcv_state_process(struct sock *sk, struct sk_buff *skb)
{
struct tcp_sock *tp = tcp_sk(sk);
struct inet_connection_sock *icsk = inet_csk(sk);
const struct tcphdr *th = tcp_hdr(skb);
struct request_sock *req;
int queued = 0;
bool acceptable;
......
switch (sk->sk_state) {
case TCP_SYN_RECV:
if (req) {
inet_csk(sk)->icsk_retransmits = 0;
reqsk_fastopen_remove(sk, req, false);
} else {
/* Make sure socket is routed, for correct metrics. */
icsk->icsk_af_ops->rebuild_header(sk);
tcp_call_bpf(sk, BPF_SOCK_OPS_PASSIVE_ESTABLISHED_CB);
tcp_init_congestion_control(sk);
tcp_mtup_init(sk);
tp->copied_seq = tp->rcv_nxt;
tcp_init_buffer_space(sk);
}
smp_mb();
tcp_set_state(sk, TCP_ESTABLISHED);
sk->sk_state_change(sk);
if (sk->sk_socket)
sk_wake_async(sk, SOCK_WAKE_IO, POLL_OUT);
tp->snd_una = TCP_SKB_CB(skb)->ack_seq;
tp->snd_wnd = ntohs(th->window) << tp->rx_opt.snd_wscale;
tcp_init_wl(tp, TCP_SKB_CB(skb)->seq);
break;
......
}
14. 除了网络包的接收和发送,其他的系统调用都分析到了。可以看出它们有一个统一的数据结构和流程。具体如下图所示:

首先Socket系统调用会有三级参数family、type、protocal,通过这三级参数分别在net_proto_family表中找到type链表,在type链表中找到protocal对应的操作。这个操作分为两层,对于TCP协议来讲,第一层是inet_stream_ops层,第二层是tcp_prot层,于是接下来的系统调用规律就都一样了:
(1)bind第一层调用inet_stream_ops的inet_bind函数,第二层调用tcp_prot的inet_csk_get_port函数;
(2)listen第一层调用inet_stream_ops的inet_listen函数,第二层调用tcp_prot的inet_csk_get_port函数;
(3)accept第一层调用inet_stream_ops的inet_accept函数,第二层调用tcp_prot的inet_csk_accept函数;
(4)connect第一层调用inet_stream_ops的inet_stream_connect函数,第二层调用tcp_prot的tcp_v4_connect函数。
四、发送网络包
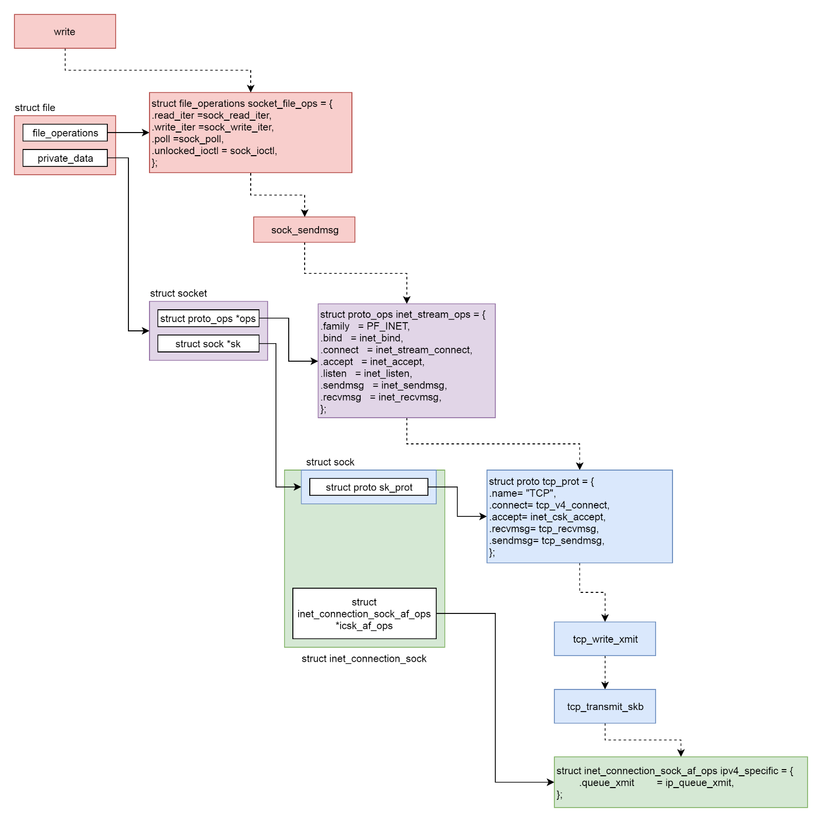
15. socket对于用户来讲是一个文件一样的存在,拥有一个文件描述符。因而对于网络包的发送,可以使用对于socket文件的写入系统调用,也就是write系统调用。write系统调用对于一个文件描述符的操作,大致过程都是类似的。对于每一个打开的文件都有一struct file 结构,write系统调用会最终调用stuct file结构指向的file_operations操作。对于socket来讲,它的file_operations定义如下:
static const struct file_operations socket_file_ops = {
.owner = THIS_MODULE,
.llseek = no_llseek,
.read_iter = sock_read_iter,
.write_iter = sock_write_iter,
.poll = sock_poll,
.unlocked_ioctl = sock_ioctl,
.mmap = sock_mmap,
.release = sock_close,
.fasync = sock_fasync,
.sendpage = sock_sendpage,
.splice_write = generic_splice_sendpage,
.splice_read = sock_splice_read,
};
按照文件系统的写入流程,调用的是sock_write_iter,如下所示:
static ssize_t sock_write_iter(struct kiocb *iocb, struct iov_iter *from)
{
struct file *file = iocb->ki_filp;
struct socket *sock = file->private_data;
struct msghdr msg = {.msg_iter = *from,
.msg_iocb = iocb};
ssize_t res;
......
res = sock_sendmsg(sock, &msg);
*from = msg.msg_iter;
return res;
}
在sock_write_iter中通过VFS中的struct file,将创建好的socket结构拿出来,然后调用sock_sendmsg,而sock_sendmsg会调用sock_sendmsg_nosec,如下所示:
static inline int sock_sendmsg_nosec(struct socket *sock, struct msghdr *msg)
{
int ret = sock->ops->sendmsg(sock, msg, msg_data_left(msg));
......
}
这里调用了socket的ops的sendmsg,其实就是inet_stream_ops,根据它的定义这里调用的是inet_sendmsg,如下所示:
int inet_sendmsg(struct socket *sock, struct msghdr *msg, size_t size)
{
struct sock *sk = sock->sk;
......
return sk->sk_prot->sendmsg(sk, msg, size);
}
16. 根据tcp_prot的定义,调用的是tcp_sendmsg,如下所示:
int tcp_sendmsg(struct sock *sk, struct msghdr *msg, size_t size)
{
struct tcp_sock *tp = tcp_sk(sk);
struct sk_buff *skb;
int flags, err, copied = 0;
int mss_now = 0, size_goal, copied_syn = 0;
long timeo;
......
/* Ok commence sending. */
copied = 0;
restart:
mss_now = tcp_send_mss(sk, &size_goal, flags);
while (msg_data_left(msg)) {
int copy = 0;
int max = size_goal;
skb = tcp_write_queue_tail(sk);
if (tcp_send_head(sk)) {
if (skb->ip_summed == CHECKSUM_NONE)
max = mss_now;
copy = max - skb->len;
}
if (copy <= 0 || !tcp_skb_can_collapse_to(skb)) {
bool first_skb;
new_segment:
/* Allocate new segment. If the interface is SG,
* allocate skb fitting to single page.
*/
if (!sk_stream_memory_free(sk))
goto wait_for_sndbuf;
......
first_skb = skb_queue_empty(&sk->sk_write_queue);
skb = sk_stream_alloc_skb(sk,
select_size(sk, sg, first_skb),
sk->sk_allocation,
first_skb);
......
skb_entail(sk, skb);
copy = size_goal;
max = size_goal;
......
}
/* Try to append data to the end of skb. */
if (copy > msg_data_left(msg))
copy = msg_data_left(msg);
/* Where to copy to? */
if (skb_availroom(skb) > 0) {
/* We have some space in skb head. Superb! */
copy = min_t(int, copy, skb_availroom(skb));
err = skb_add_data_nocache(sk, skb, &msg->msg_iter, copy);
......
} else {
bool merge = true;
int i = skb_shinfo(skb)->nr_frags;
struct page_frag *pfrag = sk_page_frag(sk);
......
copy = min_t(int, copy, pfrag->size - pfrag->offset);
......
err = skb_copy_to_page_nocache(sk, &msg->msg_iter, skb,
pfrag->page,
pfrag->offset,
copy);
......
pfrag->offset += copy;
}
......
tp->write_seq += copy;
TCP_SKB_CB(skb)->end_seq += copy;
tcp_skb_pcount_set(skb, 0);
copied += copy;
if (!msg_data_left(msg)) {
if (unlikely(flags & MSG_EOR))
TCP_SKB_CB(skb)->eor = 1;
goto out;
}
if (skb->len < max || (flags & MSG_OOB) || unlikely(tp->repair))
continue;
if (forced_push(tp)) {
tcp_mark_push(tp, skb);
__tcp_push_pending_frames(sk, mss_now, TCP_NAGLE_PUSH);
} else if (skb == tcp_send_head(sk))
tcp_push_one(sk, mss_now);
continue;
......
}
......
}
tcp_sendmsg的实现还是很复杂的,这里面做了这样几件事情。msg是用户要写入的数据,这个数据要拷贝到内核协议栈里面去发送;在内核协议栈里面,网络包的数据都是由struct sk_buff维护的,因而第一件事情就是找到一个空闲的内存空间,将用户要写入的数据拷贝到struct sk_buff的管辖范围内。而第二件事情就是发送struct sk_buff。在tcp_sendmsg中首先通过强制类型转换,将sock结构转换为struct tcp_sock,这个是维护TCP连接状态的重要数据结构。
接下来是tcp_sendmsg的第一件事情,把数据拷贝到struct sk_buff。先声明一个变量copied初始化为0,这表示拷贝了多少数据,紧接着是一个循环,while (msg_data_left(msg))即如果用户的数据没有发送完毕,就一直循环。循环里声明了一个copy变量,表示这次拷贝的数值,在循环的最后有copied += copy,将每次拷贝的数量都加起来,这里只需要看一次循环做了哪些事情:
(1)第一步,tcp_write_queue_tail从TCP写入队列sk_write_queue中拿出最后一个struct sk_buff,在这个写入队列中排满了要发送的 struct sk_buff,为什么要拿最后一个呢?这里面只有最后一个,可能会因为上次用户给的数据太少,而没有填满。
(2)第二步,tcp_send_mss会计算MSS即Max Segment Size。这个意思是说,在网络上传输的网络包的大小是有限制的,而这个限制在最底层开始就有。MTU(Maximum Transmission Unit,最大传输单元)是二层的一个定义,以以太网为例MTU为1500个Byte,前面有6个Byte的目标MAC地址,6个Byt的源 MAC地址,2个Byte的类型,后面有4个Byte的CRC校验,共1518个Byte。在IP层,一个IP数据报在以太网中传输,如果它的长度大于该MTU值,就要进行分片传输。
在 TCP 层有个MSS,等于MTU 减去IP头,再减去TCP头,也就是在不分片的情况下,TCP里面放的最大内容。在这里max是struct sk_buff的最大数据长度,skb->len是当前已经占用的skb的数据长度,相减得到当前skb的剩余数据空间。
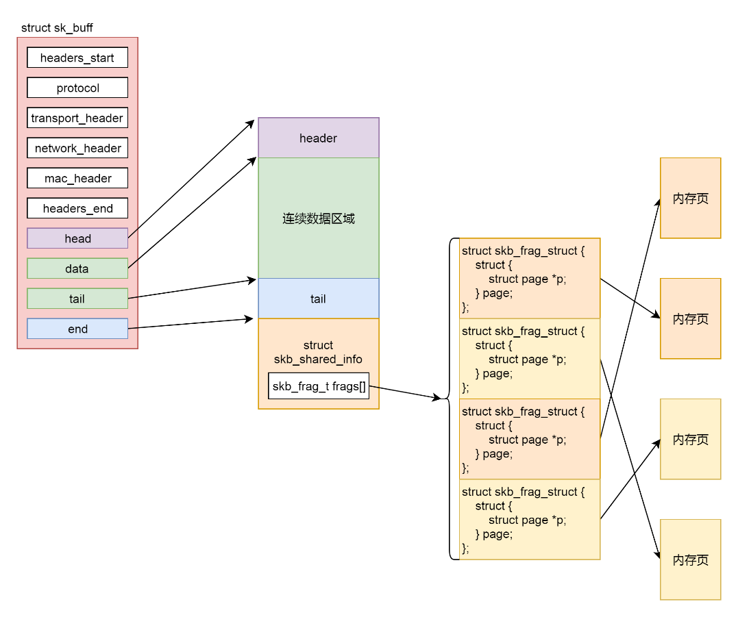
(3)第三步,如果copy小于0,说明最后一个struct sk_buff已经没地方存放了,需要调用sk_stream_alloc_skb重新分配struct sk_buff,然后调用skb_entail,将新分配的sk_buf放到队列尾部。struct sk_buff 是存储网络包的重要数据结构,在应用层数据包叫data,在TCP层称为segment,在IP层叫packet,在数据链路层称为frame。在struct sk_buff,首先是一个链表将struct sk_buff结构串起来。
接下来从headers_start开始,到headers_end结束,里面都是各层次的头的位置。这里面有二层的mac_header、三层的network_header和四层的transport_header。sk_buff的实现如下所示:
struct sk_buff {
union {
struct {
/* These two members must be first. */
struct sk_buff *next;
struct sk_buff *prev;
......
};
struct rb_node rbnode; /* used in netem & tcp stack */
};
......
/* private: */
__u32 headers_start[0];
/* public: */
......
__u32 priority;
int skb_iif;
__u32 hash;
__be16 vlan_proto;
__u16 vlan_tci;
......
union {
__u32 mark;
__u32 reserved_tailroom;
};
union {
__be16 inner_protocol;
__u8 inner_ipproto;
};
__u16 inner_transport_header;
__u16 inner_network_header;
__u16 inner_mac_header;
__be16 protocol;
__u16 transport_header;
__u16 network_header;
__u16 mac_header;
/* private: */
__u32 headers_end[0];
/* public: */
/* These elements must be at the end, see alloc_skb() for details. */
sk_buff_data_t tail;
sk_buff_data_t end;
unsigned char *head,
*data;
unsigned int truesize;
refcount_t users;
};
最后几项, head指向分配的内存块起始地址,data这个指针指向的位置是可变的,它有可能随着报文所处的层次而变动。当接收报文时,从网卡驱动开始,通过协议栈层层往上传送数据报,通过增加skb->data的值,来逐步剥离协议首部。而要发送报文时,各协议会创建sk_buff{},在经过各下层协议时,通过减少skb->data的值来增加协议首部。tail指向数据的结尾,end指向分配的内存块的结束地址。要分配这样一个结构,sk_stream_alloc_skb会最终调用到__alloc_skb,在这个函数里面除了分配一个sk_buff结构之外,还要分配sk_buff指向的数据区域,这段数据区域分为下面这几个部分:

第一部分是连续的数据区域,紧接着是第二部分,即一个struct skb_shared_info结构,这个结构是对于网络包发送过程的一个优化,因为传输层之上就是应用层了。按照TCP的定义,应用层感受不到下面网络层的IP包是一个个独立包的存在的,反正就是一个流往里写就是了,可能一下子写多了超过了一个IP包的承载能力,就会出现上面MSS的定义,拆分成一个个的Segment放在一个个的IP包里面,也可能一次写一点,这样数据是分散的,在IP层还要通过内存拷贝合成一个IP包。
为了减少内存拷贝的代价,有的网络设备支持分散聚合(Scatter/Gather)I/O,顾名思义就是IP层没必要通过内存拷贝进行聚合,让散的数据零散的放在原处,在设备层进行聚合。如果使用这种模式,网络包的数据就不会放在连续的数据区域,而是放在struct skb_shared_info结构里面指向的离散数据,skb_shared_info的成员变量skb_frag_t frags[MAX_SKB_FRAGS]会指向一个数组的页面,就不能保证连续了。
(4)于是就有了第四步。在注释 /* Where to copy to? */ 后面有个if-else分支,if分支就是skb_add_data_nocache将数据拷贝到连续的数据区域,else分支就是skb_copy_to_page_nocache将数据拷贝到struct skb_shared_info结构指向的不需要连续的页面区域。
(5)第五步,就是要发送网络包了。第一种情况是积累的数据报数目太多了,因而需要通过调用__tcp_push_pending_frames发送网络包。第二种情况是这是第一个网络包,需要马上发送,调用tcp_push_one。无论__tcp_push_pending_frames还是tcp_push_one,都会调用tcp_write_xmit发送网络包。至此,tcp_sendmsg解析完了。
17. 接下来看,tcp_write_xmit是如何发送网络包的,如下所示:
static bool tcp_write_xmit(struct sock *sk, unsigned int mss_now, int nonagle, int push_one, gfp_t gfp)
{
struct tcp_sock *tp = tcp_sk(sk);
struct sk_buff *skb;
unsigned int tso_segs, sent_pkts;
int cwnd_quota;
......
max_segs = tcp_tso_segs(sk, mss_now);
while ((skb = tcp_send_head(sk))) {
unsigned int limit;
......
tso_segs = tcp_init_tso_segs(skb, mss_now);
......
cwnd_quota = tcp_cwnd_test(tp, skb);
......
if (unlikely(!tcp_snd_wnd_test(tp, skb, mss_now))) {
is_rwnd_limited = true;
break;
}
......
limit = mss_now;
if (tso_segs > 1 && !tcp_urg_mode(tp))
limit = tcp_mss_split_point(sk, skb, mss_now, min_t(unsigned int, cwnd_quota, max_segs), nonagle);
if (skb->len > limit &&
unlikely(tso_fragment(sk, skb, limit, mss_now, gfp)))
break;
......
if (unlikely(tcp_transmit_skb(sk, skb, 1, gfp)))
break;
repair:
/* Advance the send_head. This one is sent out.
* This call will increment packets_out.
*/
tcp_event_new_data_sent(sk, skb);
tcp_minshall_update(tp, mss_now, skb);
sent_pkts += tcp_skb_pcount(skb);
if (push_one)
break;
}
......
}
这里面主要的逻辑是一个循环,用来处理发送队列,只要队列不空就会发送。在一个循环中,涉及TCP层的很多传输算法,来一一解析。第一个概念是TSO(TCP Segmentation Offload),如果发送的网络包非常大,就像上面说的一样要进行分段。分段这个事情可以由协议栈代码在内核做,但是缺点是比较费CPU,另一种方式是延迟到硬件网卡去做,需要网卡支持对大数据包进行自动分段,可以降低CPU负载。
在代码中,tcp_init_tso_segs会调用tcp_set_skb_tso_segs。这里面有这样的语句:DIV_ROUND_UP(skb->len, mss_now),也就是sk_buff的长度除以mss_now,应该分成几个段。如果算出来要分成多个段,接下来就是要看是在协议栈的代码里面分好,还是等待到了底层网卡再分,于是调用函数tcp_mss_split_point开始计算切分的limit,这里面会计算max_len = mss_now * max_segs,根据现在不切分来计算limit,所以下一步的判断中,大部分情况下tso_fragment不会被调用,等待到了底层网卡来切分。
第二个概念是拥塞窗口(cwnd,congestion window),也就是说为了避免拼命发包把网络塞满了,定义一个窗口的概念,在这个窗口之内的才能发送,超过这个窗口的就不能发送,来控制发送的频率。那窗口大小是多少呢?就是遵循下面这个著名的拥塞窗口变化图:

一开始的窗口只有一个mss大小叫作slow start(慢启动)。一开始的增长速度是很快的,翻倍增长。一旦到达一个临界值ssthresh,就变成线性增长,就称为拥塞避免。什么时候算真正拥塞呢?就是出现了丢包。一旦丢包,一种方法是马上降回到一个mss,然后重复先翻倍再线性对的过程。如果觉得太过激进也可以有第二种方法,就是降到当前cwnd的一半,然后进行线性增长。
在代码中,tcp_cwnd_test会将当前的snd_cwnd,减去已经在窗口里面尚未发送完毕的网络包,那就是剩下的窗口大小cwnd_quota,即就能发送这么多了。
第三个概念就是接收窗口rwnd的概念(receive window),也叫滑动窗口。如果说拥塞窗口是为了怕把网络塞满,在出现丢包的时候减少发送速度,那么滑动窗口就是为了怕把接收方塞满,而控制发送速度。滑动窗口,其实就是接收方主动告诉发送方自己的网络包的接收能力,超过这个能力就受不了了。因为滑动窗口的存在,将发送方的缓存分成了四个部分:

(1)发送了并且已经确认的。这部分是已经发送完毕的网络包,没有用了可以回收。
(2)发送了但尚未确认的。这部分发送方要等待,万一发送不成功,还要重新发送,所以不能删除。
(3)没有发送,但是已经等待发送的。这部分是接收方空闲的能力,可以马上发送,接收方受得了。
(4)没有发送,并且暂时还不会发送的。这部分已经超过了接收方的接收能力,再发送接收方就受不了了。
因为滑动窗口的存在,接收方的缓存也要分成了三个部分,如下图所示:

(1)接受并且确认过的任务。这部分完全接收成功了,可以交给应用层了。
(2)还没接收,但是马上就能接收的任务。这部分有的网络包到达了,但是还没确认,不算完全完毕,有的还没有到达,那就是接收方能够接受的最大的网络包数量。
(3)还没接收,也没法接收的任务。这部分已经超出接收方能力。
在网络包的交互过程中,接收方会将第二部分的大小,作为AdvertisedWindow发送给发送方,发送方就可以根据它来调整发送速度了。在tcp_snd_wnd_test函数中,会判断sk_buff中的end_seq和tcp_wnd_end(tp)之间的关系,即这个sk_buff是否在滑动窗口的允许范围之内,如果不在范围内说明发送要受限制了,就要把is_rwnd_limited设置为 true。接下来,tcp_mss_split_point函数要被调用了,如下所示:
static unsigned int tcp_mss_split_point(const struct sock *sk,
const struct sk_buff *skb,
unsigned int mss_now,
unsigned int max_segs,
int nonagle)
{
const struct tcp_sock *tp = tcp_sk(sk);
u32 partial, needed, window, max_len;
window = tcp_wnd_end(tp) - TCP_SKB_CB(skb)->seq;
max_len = mss_now * max_segs;
if (likely(max_len <= window && skb != tcp_write_queue_tail(sk)))
return max_len;
needed = min(skb->len, window);
if (max_len <= needed)
return max_len;
......
return needed;
}
这里面除了会判断上面讲的是否会因为超出mss而分段,还会判断另一个条件,就是是否在滑动窗口的运行范围之内,如果小于窗口的大小也需要分段,即需要调用tso_fragment。在一个循环的最后是调用tcp_transmit_skb,真的去发送一个网络包,如下所示:
static int tcp_transmit_skb(struct sock *sk, struct sk_buff *skb, int clone_it,
gfp_t gfp_mask)
{
const struct inet_connection_sock *icsk = inet_csk(sk);
struct inet_sock *inet;
struct tcp_sock *tp;
struct tcp_skb_cb *tcb;
struct tcphdr *th;
int err;
tp = tcp_sk(sk);
skb->skb_mstamp = tp->tcp_mstamp;
inet = inet_sk(sk);
tcb = TCP_SKB_CB(skb);
memset(&opts, 0, sizeof(opts));
tcp_header_size = tcp_options_size + sizeof(struct tcphdr);
skb_push(skb, tcp_header_size);
/* Build TCP header and checksum it. */
th = (struct tcphdr *)skb->data;
th->source = inet->inet_sport;
th->dest = inet->inet_dport;
th->seq = htonl(tcb->seq);
th->ack_seq = htonl(tp->rcv_nxt);
*(((__be16 *)th) + 6) = htons(((tcp_header_size >> 2) << 12) |
tcb->tcp_flags);
th->check = 0;
th->urg_ptr = 0;
......
tcp_options_write((__be32 *)(th + 1), tp, &opts);
th->window = htons(min(tp->rcv_wnd, 65535U));
......
err = icsk->icsk_af_ops->queue_xmit(sk, skb, &inet->cork.fl);
......
}
tcp_transmit_skb这个函数比较长,主要做了两件事情,第一件事情就是填充TCP头,如果对着TCP头的格式来看:

这里面有源端口设置为inet_sport,有目标端口设置为inet_dport;有序列号设置为tcb->seq;有确认序列号设置为tp->rcv_nxt。把所有的flags设置为tcb->tcp_flags,设置选项为opts,设置窗口大小为tp->rcv_wnd。全部设置完毕之后,就会调用icsk_af_ops的queue_xmit方法,icsk_af_ops指向ipv4_specific,即调用的是ip_queue_xmit函数,到了IP层,如下所示:
const struct inet_connection_sock_af_ops ipv4_specific = {
.queue_xmit = ip_queue_xmit,
.send_check = tcp_v4_send_check,
.rebuild_header = inet_sk_rebuild_header,
.sk_rx_dst_set = inet_sk_rx_dst_set,
.conn_request = tcp_v4_conn_request,
.syn_recv_sock = tcp_v4_syn_recv_sock,
.net_header_len = sizeof(struct iphdr),
.setsockopt = ip_setsockopt,
.getsockopt = ip_getsockopt,
.addr2sockaddr = inet_csk_addr2sockaddr,
.sockaddr_len = sizeof(struct sockaddr_in),
.mtu_reduced = tcp_v4_mtu_reduced,
};
18. 上面解析了发送一个网络包的一部分过程(到IP层),如下图所示:

这个过程分成几个层次:
(1)VFS层:write系统调用找到struct file,根据里面file_operations的定义调用sock_write_iter函数。sock_write_iter函数调用sock_sendmsg函数。
(2)Socket层:从struct file里面的private_data得到struct socket,根据里面ops的定义调用inet_sendmsg函数。
(3)Sock层:从struct socket里面的sk得到struct sock,根据里面sk_prot的定义调用tcp_sendmsg函数。
(4)TCP层:tcp_sendmsg函数会调用tcp_write_xmit函数,tcp_write_xmit函数会调用tcp_transmit_skb,在这里实现了TCP层面向连接的逻辑。
(5)IP层:扩展struct sock得到struct inet_connection_sock,根据里面icsk_af_ops的定义调用ip_queue_xmit函数。
19. 上面讲网络包的发送讲了上半部分,即从VFS层一直到IP层,这里接着看IP层和MAC层是如何发送数据的。从ip_queue_xmit函数开始,就要进入IP层的发送逻辑了:
int ip_queue_xmit(struct sock *sk, struct sk_buff *skb, struct flowi *fl)
{
struct inet_sock *inet = inet_sk(sk);
struct net *net = sock_net(sk);
struct ip_options_rcu *inet_opt;
struct flowi4 *fl4;
struct rtable *rt;
struct iphdr *iph;
int res;
inet_opt = rcu_dereference(inet->inet_opt);
fl4 = &fl->u.ip4;
rt = skb_rtable(skb);
/* Make sure we can route this packet. */
rt = (struct rtable *)__sk_dst_check(sk, 0);
if (!rt) {
__be32 daddr;
/* Use correct destination address if we have options. */
daddr = inet->inet_daddr;
......
rt = ip_route_output_ports(net, fl4, sk,
daddr, inet->inet_saddr,
inet->inet_dport,
inet->inet_sport,
sk->sk_protocol,
RT_CONN_FLAGS(sk),
sk->sk_bound_dev_if);
if (IS_ERR(rt))
goto no_route;
sk_setup_caps(sk, &rt->dst);
}
skb_dst_set_noref(skb, &rt->dst);
packet_routed:
/* OK, we know where to send it, allocate and build IP header. */
skb_push(skb, sizeof(struct iphdr) + (inet_opt ? inet_opt->opt.optlen : 0));
skb_reset_network_header(skb);
iph = ip_hdr(skb);
*((__be16 *)iph) = htons((4 << 12) | (5 << 8) | (inet->tos & 0xff));
if (ip_dont_fragment(sk, &rt->dst) && !skb->ignore_df)
iph->frag_off = htons(IP_DF);
else
iph->frag_off = 0;
iph->ttl = ip_select_ttl(inet, &rt->dst);
iph->protocol = sk->sk_protocol;
ip_copy_addrs(iph, fl4);
/* Transport layer set skb->h.foo itself. */
if (inet_opt && inet_opt->opt.optlen) {
iph->ihl += inet_opt->opt.optlen >> 2;
ip_options_build(skb, &inet_opt->opt, inet->inet_daddr, rt, 0);
}
ip_select_ident_segs(net, skb, sk,
skb_shinfo(skb)->gso_segs ?: 1);
/* TODO : should we use skb->sk here instead of sk ? */
skb->priority = sk->sk_priority;
skb->mark = sk->sk_mark;
res = ip_local_out(net, sk, skb);
......
}
在 ip_queue_xmit 即 IP 层的发送函数里面,有三部分逻辑:
(1)第一部分,选取路由,即要发送这个包应该从哪个网卡出去。这件事情主要由ip_route_output_ports函数完成。接下来的调用链为:ip_route_output_ports->ip_route_output_flow->__ip_route_output_key->ip_route_output_key_hash->ip_route_output_key_hash_rcu,如下所示:
struct rtable *ip_route_output_key_hash_rcu(struct net *net, struct flowi4 *fl4, struct fib_result *res, const struct sk_buff *skb)
{
struct net_device *dev_out = NULL;
int orig_oif = fl4->flowi4_oif;
unsigned int flags = 0;
struct rtable *rth;
......
err = fib_lookup(net, fl4, res, 0);
......
make_route:
rth = __mkroute_output(res, fl4, orig_oif, dev_out, flags);
......
}
ip_route_output_key_hash_rcu先会调用fib_lookup,FIB(Forwarding Information Base,转发信息表)其实就是常说的路由表,如下所示:
static inline int fib_lookup(struct net *net, const struct flowi4 *flp, struct fib_result *res, unsigned int flags)
{ struct fib_table *tb;
......
tb = fib_get_table(net, RT_TABLE_MAIN);
if (tb)
err = fib_table_lookup(tb, flp, res, flags | FIB_LOOKUP_NOREF);
......
}
路由表可以有多个,一般会有一个主表,RT_TABLE_MAIN,然后fib_table_lookup函数在这个表里面进行查找。路由就是在Linux服务器上的路由表里面配置的一条一条规则,这些规则大概是这样的:想访问某个网段,从某个网卡出去,下一跳是某个IP。之前讲过一个简单的拓扑图,里面三台Linux机器的路由表都可以通过ip route命令查看,如下所示:

# Linux服务器A
default via 192.168.1.1 dev eth0
192.168.1.0/24 dev eth0 proto kernel scope link src 192.168.1.100 metric 100
# Linux服务器B
default via 192.168.2.1 dev eth0
192.168.2.0/24 dev eth0 proto kernel scope link src 192.168.2.100 metric 100
# Linux服务器做路由器
192.168.1.0/24 dev eth0 proto kernel scope link src 192.168.1.1
192.168.2.0/24 dev eth1 proto kernel scope link src 192.168.2.1
可以看到对于两端的服务器来讲,没有太多路由可以选,但是对于中间Linux路由器来讲有两条路可以选,一个是往左面转发,一个是往右面转发,就需要路由表的查找。fib_table_lookup的代码逻辑比较复杂,好在注释比较清楚。因为路由表要按照前缀进行查询,希望找到最长匹配的那一个,例如192.168.2.0/24和192.168.0.0/16都能匹配192.168.2.100/24,但是应该使用192.168.2.0/24的这一条。为了更方面做这个事情,使用了Trie树这种结构(能比较好的查询最长前缀)。比如有一系列的字符串:{bcs#, badge#, baby#, back#, badger#, badness#},之所以每个字符串都加上#,是希望不要一个字符串成为另外一个字符串的前缀,然后把它们放在Trie树中,如下图所示:

对于将IP地址转成二进制放入trie树也是同样的道理,可以很快进行路由的查询。找到了路由,就知道了应该从哪个网卡发出去。然后ip_route_output_key_hash_rcu会调用__mkroute_output,创建一个struct rtable,表示找到的路由表项,这个结构是由rt_dst_alloc函数分配的,如下所示:
struct rtable *rt_dst_alloc(struct net_device *dev,
unsigned int flags, u16 type,
bool nopolicy, bool noxfrm, bool will_cache)
{
struct rtable *rt;
rt = dst_alloc(&ipv4_dst_ops, dev, 1, DST_OBSOLETE_FORCE_CHK,
(will_cache ? 0 : DST_HOST) |
(nopolicy ? DST_NOPOLICY : 0) |
(noxfrm ? DST_NOXFRM : 0));
if (rt) {
rt->rt_genid = rt_genid_ipv4(dev_net(dev));
rt->rt_flags = flags;
rt->rt_type = type;
rt->rt_is_input = 0;
rt->rt_iif = 0;
rt->rt_pmtu = 0;
rt->rt_gateway = 0;
rt->rt_uses_gateway = 0;
rt->rt_table_id = 0;
INIT_LIST_HEAD(&rt->rt_uncached);
rt->dst.output = ip_output;
if (flags & RTCF_LOCAL)
rt->dst.input = ip_local_deliver;
}
return rt;
}
最终返回struct rtable实例,第一部分也就完成了,知道了怎么发。
(2)第二部分,就是准备IP层的头,往里面填充内容。这就要对着IP层的头的格式进行理解,如下图所示:

在这里面服务类型设置为tos,标识位里面设置是否允许分片frag_off,如果不允许而遇到MTU太小过不去的情况,就发送ICMP报错。TTL是这个包的存活时间,为了防止一个IP包迷路以后一直存活下去,每经过一个路由器TTL都减一,减为零则被丢弃。设置protocol指的是更上层的协议,这里是TCP。源地址和目标地址由ip_copy_addrs设置。最后设置options。
(3)第三部分,就是调用ip_local_out发送IP包,如下所示:
int ip_local_out(struct net *net, struct sock *sk, struct sk_buff *skb)
{
int err;
err = __ip_local_out(net, sk, skb);
if (likely(err == 1))
err = dst_output(net, sk, skb);
return err;
}
int __ip_local_out(struct net *net, struct sock *sk, struct sk_buff *skb)
{
struct iphdr *iph = ip_hdr(skb);
iph->tot_len = htons(skb->len);
skb->protocol = htons(ETH_P_IP);
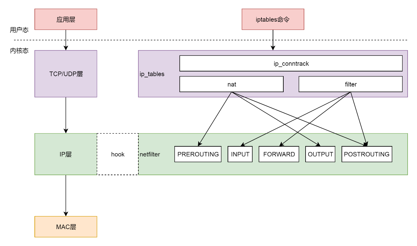
return nf_hook(NFPROTO_IPV4, NF_INET_LOCAL_OUT,
net, sk, skb, NULL, skb_dst(skb)->dev,
dst_output);
}
ip_local_out先是调用__ip_local_out,然后里面调用了nf_hook。这是什么呢?nf的意思是Netfilter,这是Linux内核的一个机制,用于在网络发送和转发的关键节点上加上hook函数,这些函数可以截获数据包,对数据包进行干预。一个著名的实现就是内核模块ip_tables,在用户态还有一个客户端程序iptables,用该命令行来干预内核的规则,如下图所示:

iptables有表和链的概念,最重要的是两个表:
a. filter表处理过滤功能,主要包含以下三个链:INPUT链过滤所有目标地址是本机的数据包;FORWARD链过滤所有路过本机的数据包;OUTPUT链过滤所有由本机产生的数据包。
b. nat表主要处理网络地址转换,可以进行SNAT(改变源地址)、DNAT(改变目标地址),包含以下三个链:PREROUTING链可以在数据包到达时改变目标地址;OUTPUT 链可以改变本地产生的数据包的目标地址;POSTROUTING 链在数据包离开时改变数据包的源地址。改变的方式如下图所示:

在这里网络包马上就要发出去了,因而是NF_INET_LOCAL_OUT即ouput链,如果用户曾经在iptables里面写过某些规则,就会在nf_hook这个函数里面起作用。ip_local_out再调用dst_output,就是真正的发送数据,如下所示:
/* Output packet to network from transport. */
static inline int dst_output(struct net *net, struct sock *sk, struct sk_buff *skb)
{
return skb_dst(skb)->output(net, sk, skb);
}
这里调用的就是struct rtable成员dst的ouput函数。在rt_dst_alloc中可以看到,output函数指向的是ip_output,如下所示:
int ip_output(struct net *net, struct sock *sk, struct sk_buff *skb)
{
struct net_device *dev = skb_dst(skb)->dev;
skb->dev = dev;
skb->protocol = htons(ETH_P_IP);
return NF_HOOK_COND(NFPROTO_IPV4, NF_INET_POST_ROUTING,
net, sk, skb, NULL, dev,
ip_finish_output,
!(IPCB(skb)->flags & IPSKB_REROUTED));
}
在ip_output里面又看到了熟悉的NF_HOOK,这一次是NF_INET_POST_ROUTING即POSTROUTING链,处理完之后调用ip_finish_output。
20. 从ip_finish_output函数开始,发送网络包的逻辑由第三层到达第二层。ip_finish_output最终调用ip_finish_output2,如下所示:
static int ip_finish_output2(struct net *net, struct sock *sk, struct sk_buff *skb)
{
struct dst_entry *dst = skb_dst(skb);
struct rtable *rt = (struct rtable *)dst;
struct net_device *dev = dst->dev;
unsigned int hh_len = LL_RESERVED_SPACE(dev);
struct neighbour *neigh;
u32 nexthop;
......
nexthop = (__force u32) rt_nexthop(rt, ip_hdr(skb)->daddr);
neigh = __ipv4_neigh_lookup_noref(dev, nexthop);
if (unlikely(!neigh))
neigh = __neigh_create(&arp_tbl, &nexthop, dev, false);
if (!IS_ERR(neigh)) {
int res;
sock_confirm_neigh(skb, neigh);
res = neigh_output(neigh, skb);
return res;
}
......
}
在ip_finish_output2中,先找到struct rtable路由表里面的下一跳,下一跳一定和本机在同一个局域网中,可以通过二层进行通信,因而通过__ipv4_neigh_lookup_noref,查找如何通过二层访问下一跳:
static inline struct neighbour *__ipv4_neigh_lookup_noref(struct net_device *dev, u32 key)
{
return ___neigh_lookup_noref(&arp_tbl, neigh_key_eq32, arp_hashfn, &key, dev);
}
__ipv4_neigh_lookup_noref是从本地的ARP表中查找下一跳的MAC地址。ARP表的定义如下:
struct neigh_table arp_tbl = {
.family = AF_INET,
.key_len = 4,
.protocol = cpu_to_be16(ETH_P_IP),
.hash = arp_hash,
.key_eq = arp_key_eq,
.constructor = arp_constructor,
.proxy_redo = parp_redo,
.id = "arp_cache",
......
.gc_interval = 30 * HZ,
.gc_thresh1 = 128,
.gc_thresh2 = 512,
.gc_thresh3 = 1024,
};
如果在ARP表中没有找到相应的项,则调用__neigh_create进行创建ARP项,如下所示:
struct neighbour *__neigh_create(struct neigh_table *tbl, const void *pkey, struct net_device *dev, bool want_ref)
{
u32 hash_val;
int key_len = tbl->key_len;
int error;
struct neighbour *n1, *rc, *n = neigh_alloc(tbl, dev);
struct neigh_hash_table *nht;
memcpy(n->primary_key, pkey, key_len);
n->dev = dev;
dev_hold(dev);
/* Protocol specific setup. */
if (tbl->constructor && (error = tbl->constructor(n)) < 0) {
......
}
......
if (atomic_read(&tbl->entries) > (1 << nht->hash_shift))
nht = neigh_hash_grow(tbl, nht->hash_shift + 1);
hash_val = tbl->hash(pkey, dev, nht->hash_rnd) >> (32 - nht->hash_shift);
for (n1 = rcu_dereference_protected(nht->hash_buckets[hash_val],
lockdep_is_held(&tbl->lock));
n1 != NULL;
n1 = rcu_dereference_protected(n1->next,
lockdep_is_held(&tbl->lock))) {
if (dev == n1->dev && !memcmp(n1->primary_key, pkey, key_len)) {
if (want_ref)
neigh_hold(n1);
rc = n1;
goto out_tbl_unlock;
}
}
......
rcu_assign_pointer(n->next,
rcu_dereference_protected(nht->hash_buckets[hash_val],
lockdep_is_held(&tbl->lock)));
rcu_assign_pointer(nht->hash_buckets[hash_val], n);
......
}
__neigh_create先调用neigh_alloc创建一个struct neighbour结构,用于维护MAC地址和ARP相关的信息。大家都是在一个局域网里面,可以通过MAC地址访问到,当然是邻居了,如下所示:
static struct neighbour *neigh_alloc(struct neigh_table *tbl, struct net_device *dev)
{
struct neighbour *n = NULL;
unsigned long now = jiffies;
int entries;
......
n = kzalloc(tbl->entry_size + dev->neigh_priv_len, GFP_ATOMIC);
if (!n)
goto out_entries;
__skb_queue_head_init(&n->arp_queue);
rwlock_init(&n->lock);
seqlock_init(&n->ha_lock);
n->updated = n->used = now;
n->nud_state = NUD_NONE;
n->output = neigh_blackhole;
seqlock_init(&n->hh.hh_lock);
n->parms = neigh_parms_clone(&tbl->parms);
setup_timer(&n->timer, neigh_timer_handler, (unsigned long)n);
NEIGH_CACHE_STAT_INC(tbl, allocs);
n->tbl = tbl;
refcount_set(&n->refcnt, 1);
n->dead = 1;
......
}
在neigh_alloc中,先分配一个struct neighbour结构并且初始化。这里面比较重要的有两个成员,一个是arp_queue,即上层想通过ARP获取MAC地址的任务,都放在这个队列里面。另一个是timer定时器,设置成过一段时间就调用neigh_timer_handler,来处理这些ARP任务。__neigh_create然后调用了arp_tbl的constructor函数,即调用了arp_constructor,在这里面定义了ARP的操作arp_hh_ops,如下所示:
static int arp_constructor(struct neighbour *neigh)
{
__be32 addr = *(__be32 *)neigh->primary_key;
struct net_device *dev = neigh->dev;
struct in_device *in_dev;
struct neigh_parms *parms;
......
neigh->type = inet_addr_type_dev_table(dev_net(dev), dev, addr);
parms = in_dev->arp_parms;
__neigh_parms_put(neigh->parms);
neigh->parms = neigh_parms_clone(parms);
......
neigh->ops = &arp_hh_ops;
......
neigh->output = neigh->ops->output;
......
}
static const struct neigh_ops arp_hh_ops = {
.family = AF_INET,
.solicit = arp_solicit,
.error_report = arp_error_report,
.output = neigh_resolve_output,
.connected_output = neigh_resolve_output,
};
21. 上面__neigh_create最后是将创建的struct neighbour结构放入一个哈希表,从前面的代码逻辑容易看出,这是一个数组加链表的链式哈希表,先计算出哈希值hash_val得到相应的链表,然后循环这个链表找到对应的项,如果找不到就在最后插入一项。回到ip_finish_output2,在__neigh_create之后,会调用neigh_output发送网络包,如下所示:
static inline int neigh_output(struct neighbour *n, struct sk_buff *skb)
{
......
return n->output(n, skb);
}
按照上面对于struct neighbour的操作函数arp_hh_ops的定义,output调用的是neigh_resolve_output,如下所示:
int neigh_resolve_output(struct neighbour *neigh, struct sk_buff *skb)
{
if (!neigh_event_send(neigh, skb)) {
......
rc = dev_queue_xmit(skb);
}
......
}
在neigh_resolve_output里面,首先neigh_event_send触发一个事件看能否激活ARP,如下所示:
int __neigh_event_send(struct neighbour *neigh, struct sk_buff *skb)
{
int rc;
bool immediate_probe = false;
if (!(neigh->nud_state & (NUD_STALE | NUD_INCOMPLETE))) {
if (NEIGH_VAR(neigh->parms, MCAST_PROBES) +
NEIGH_VAR(neigh->parms, APP_PROBES)) {
unsigned long next, now = jiffies;
atomic_set(&neigh->probes,
NEIGH_VAR(neigh->parms, UCAST_PROBES));
neigh->nud_state = NUD_INCOMPLETE;
neigh->updated = now;
next = now + max(NEIGH_VAR(neigh->parms, RETRANS_TIME),
HZ/2);
neigh_add_timer(neigh, next);
immediate_probe = true;
}
......
} else if (neigh->nud_state & NUD_STALE) {
neigh_dbg(2, "neigh %p is delayedn", neigh);
neigh->nud_state = NUD_DELAY;
neigh->updated = jiffies;
neigh_add_timer(neigh, jiffies +
NEIGH_VAR(neigh->parms, DELAY_PROBE_TIME));
}
if (neigh->nud_state == NUD_INCOMPLETE) {
if (skb) {
.......
__skb_queue_tail(&neigh->arp_queue, skb);
neigh->arp_queue_len_Bytes += skb->truesize;
}
rc = 1;
}
out_unlock_bh:
if (immediate_probe)
neigh_probe(neigh);
.......
}
在__neigh_event_send中,激活 ARP 分两种情况,第一种情况是马上激活即immediate_probe。另一种情况是延迟激活则仅仅设置一个timer,到时机了再激活。然后将ARP包放在arp_queue上,如果马上激活就直接调用neigh_probe;如果延迟激活,则定时器到了就会触发neigh_timer_handler,在这里面还是会调用neigh_probe。来看neigh_probe的实现,在这里面会从arp_queue中拿出ARP包来,然后调用struct neighbour的solicit操作,如下所示:
static void neigh_probe(struct neighbour *neigh)
__releases(neigh->lock)
{
struct sk_buff *skb = skb_peek_tail(&neigh->arp_queue);
......
if (neigh->ops->solicit)
neigh->ops->solicit(neigh, skb);
......
}
按照上面对于struct neighbour的操作函数arp_hh_ops的定义,solicit调用的是arp_solicit,在这里可以找到对于arp_send_dst的调用,创建并发送一个arp包,得到结果放在struct dst_entry里面,如下所示:
static void arp_send_dst(int type, int ptype, __be32 dest_ip,
struct net_device *dev, __be32 src_ip,
const unsigned char *dest_hw,
const unsigned char *src_hw,
const unsigned char *target_hw,
struct dst_entry *dst)
{
struct sk_buff *skb;
......
skb = arp_create(type, ptype, dest_ip, dev, src_ip,
dest_hw, src_hw, target_hw);
......
skb_dst_set(skb, dst_clone(dst));
arp_xmit(skb);
}
22. 再回到上面neigh_resolve_output中,当ARP发送完毕(知道MAC地址了),就可以调用dev_queue_xmit发送二层网络包了,如下所示:
/**
* __dev_queue_xmit - transmit a buffer
* @skb: buffer to transmit
* @accel_priv: private data used for L2 forwarding offload
*
* Queue a buffer for transmission to a network device.
*/
static int __dev_queue_xmit(struct sk_buff *skb, void *accel_priv)
{
struct net_device *dev = skb->dev;
struct netdev_queue *txq;
struct Qdisc *q;
......
txq = netdev_pick_tx(dev, skb, accel_priv);
q = rcu_dereference_bh(txq->qdisc);
if (q->enqueue) {
rc = __dev_xmit_skb(skb, q, dev, txq);
goto out;
}
......
}
就像硬盘块设备,每个块设备都有队列用于将内核的数据放到队列里面,然后设备驱动从队列里面取出后,将数据根据具体设备的特性发送给设备。网络设备也是类似的,对于发送来说有一个发送队列struct netdev_queue *txq,这里还有另一个变量叫做struct Qdisc,它的意思是如果在一台Linux机器上运行ip addr,能看到对于一个网卡都有下面的输出:
# ip addr
1: lo: <LOOPBACK,UP,LOWER_UP> mtu 65536 qdisc noqueue state UNKNOWN group default qlen 1000
link/loopback 00:00:00:00:00:00 brd 00:00:00:00:00:00
inet 127.0.0.1/8 scope host lo
valid_lft forever preferred_lft forever
inet6 ::1/128 scope host
valid_lft forever preferred_lft forever
2: eth0: <BROADCAST,MULTICAST,UP,LOWER_UP> mtu 1400 qdisc pfifo_fast state UP group default qlen 1000
link/ether fa:16:3e:75:99:08 brd ff:ff:ff:ff:ff:ff
inet 10.173.32.47/21 brd 10.173.39.255 scope global noprefixroute dynamic eth0
valid_lft 67104sec preferred_lft 67104sec
inet6 fe80::f816:3eff:fe75:9908/64 scope link
valid_lft forever preferred_lft forever
这里面有个关键字qdisc pfifo_fast是什么意思呢?qdisc全称是queueing discipline叫排队规则,内核如果需要通过某个网络接口发送数据包,都需要按照为这个接口配置的qdisc(排队规则)把数据包加入队列。最简单的qdisc是pfifo,它不对进入的数据包做任何处理,数据包采用先入先出的方式通过队列。pfifo_fast稍复杂一些,它的队列包括三个波段(band),在每个波段里面使用先进先出规则。
三个波段的优先级也不相同。band 0的优先级最高,band 2的最低。如果band 0里面有数据包,系统就不会处理band 1里面的数据包,band 1和band 2之间也是一样。数据包是按照服务类型(Type of Service,TOS)被分配到三个波段里面的。TOS是IP头里面的一个字段,代表了当前的包是高优先级的还是低优先级的。pfifo_fast分为三个先入先出的队列,称为三个Band。根据网络包里面的TOS,看这个包到底应该进入哪个队列。TOS总共四位,每一位表示的意思不同,总共十六种类型,如下图所示:

通过命令行tc qdisc show dev eth0可以输出结果priomap,也是十六个数字,在0到2之间,和TOS的十六种类型对应起来。不同的TOS对应不同的队列。其中Band 0优先级最高,发送完毕后才轮到Band 1发送,最后才是Band 2,如下所示:
# tc qdisc show dev eth0
qdisc pfifo_fast 0: root refcnt 2 bands 3 priomap 1 2 2 2 1 2 0 0 1 1 1 1 1 1 1 1
接下来,__dev_xmit_skb开始进行网络包发送,如下所示:
static inline int __dev_xmit_skb(struct sk_buff *skb, struct Qdisc *q,
struct net_device *dev,
struct netdev_queue *txq)
{
......
rc = q->enqueue(skb, q, &to_free) & NET_XMIT_MASK;
if (qdisc_run_begin(q)) {
......
__qdisc_run(q);
}
......
}
void __qdisc_run(struct Qdisc *q)
{
int quota = dev_tx_weight;
int packets;
while (qdisc_restart(q, &packets)) {
/*
* Ordered by possible occurrence: Postpone processing if
* 1. we've exceeded packet quota
* 2. another process needs the CPU;
*/
quota -= packets;
if (quota <= 0 || need_resched()) {
__netif_schedule(q);
break;
}
}
qdisc_run_end(q);
}
__dev_xmit_skb会将请求放入队列,然后调用__qdisc_run处理队列中的数据。qdisc_restart用于数据的发送,这段注释很重要,qdisc的另一个功能是用于控制网络包的发送速度,因而如果超过速度就需要重新调度,则会调用__netif_schedule,__netif_schedule又会调用__netif_reschedule,如下所示:
static void __netif_reschedule(struct Qdisc *q)
{
struct softnet_data *sd;
unsigned long flags;
local_irq_save(flags);
sd = this_cpu_ptr(&softnet_data);
q->next_sched = NULL;
*sd->output_queue_tailp = q;
sd->output_queue_tailp = &q->next_sched;
raise_softirq_irqoff(NET_TX_SOFTIRQ);
local_irq_restore(flags);
}
这里会发起一个软中断NET_TX_SOFTIRQ。之前提到设备驱动程序时说过,设备驱动程序处理中断分两个过程,一个是屏蔽中断的关键处理逻辑,一个是延迟处理逻辑,工作队列是延迟处理逻辑的处理方案,软中断也是一种方案。在系统初始化时,会定义软中断的处理函数,例如NET_TX_SOFTIRQ的处理函数是net_tx_action,用于发送网络包。还有一个NET_RX_SOFTIRQ的处理函数是net_rx_action,用于接收网络包,如下所示:
open_softirq(NET_TX_SOFTIRQ, net_tx_action);
open_softirq(NET_RX_SOFTIRQ, net_rx_action);
23. 这里来解析一下net_tx_action,如下所示:
static __latent_entropy void net_tx_action(struct softirq_action *h)
{
struct softnet_data *sd = this_cpu_ptr(&softnet_data);
......
if (sd->output_queue) {
struct Qdisc *head;
local_irq_disable();
head = sd->output_queue;
sd->output_queue = NULL;
sd->output_queue_tailp = &sd->output_queue;
local_irq_enable();
while (head) {
struct Qdisc *q = head;
spinlock_t *root_lock;
head = head->next_sched;
......
qdisc_run(q);
}
}
}
会发现net_tx_action还是调用了qdisc_run,然后会调用__qdisc_run,再调用qdisc_restart发送网络包。来看一下qdisc_restart的实现,如下所示:
static inline int qdisc_restart(struct Qdisc *q, int *packets)
{
struct netdev_queue *txq;
struct net_device *dev;
spinlock_t *root_lock;
struct sk_buff *skb;
bool validate;
/* Dequeue packet */
skb = dequeue_skb(q, &validate, packets);
if (unlikely(!skb))
return 0;
root_lock = qdisc_lock(q);
dev = qdisc_dev(q);
txq = skb_get_tx_queue(dev, skb);
return sch_direct_xmit(skb, q, dev, txq, root_lock, validate);
}
qdisc_restart将网络包从Qdisc的队列中拿下来,然后调用sch_direct_xmit进行发送,如下所示:
int sch_direct_xmit(struct sk_buff *skb, struct Qdisc *q,
struct net_device *dev, struct netdev_queue *txq,
spinlock_t *root_lock, bool validate)
{
int ret = NETDEV_TX_BUSY;
if (likely(skb)) {
if (!netif_xmit_frozen_or_stopped(txq))
skb = dev_hard_start_xmit(skb, dev, txq, &ret);
}
......
if (dev_xmit_complete(ret)) {
/* Driver sent out skb successfully or skb was consumed */
ret = qdisc_qlen(q);
} else {
/* Driver returned NETDEV_TX_BUSY - requeue skb */
ret = dev_requeue_skb(skb, q);
}
......
}
在sch_direct_xmit中,调用dev_hard_start_xmit进行发送,如果发送不成功会返回NETDEV_TX_BUSY,这说明网卡很忙,于是就调用dev_requeue_skb重新放入队列。dev_hard_start_xmit的实现如下所示:
struct sk_buff *dev_hard_start_xmit(struct sk_buff *first, struct net_device *dev, struct netdev_queue *txq, int *ret)
{
struct sk_buff *skb = first;
int rc = NETDEV_TX_OK;
while (skb) {
struct sk_buff *next = skb->next;
rc = xmit_one(skb, dev, txq, next != NULL);
skb = next;
if (netif_xmit_stopped(txq) && skb) {
rc = NETDEV_TX_BUSY;
break;
}
}
......
}
在dev_hard_start_xmit中是一个 while 循环,每次在队列中取出一个sk_buff,调用xmit_one发送。接下来的调用链为:xmit_one->netdev_start_xmit->__netdev_start_xmit,如下所示:
static inline netdev_tx_t __netdev_start_xmit(const struct net_device_ops *ops, struct sk_buff *skb, struct net_device *dev, bool more)
{
skb->xmit_more = more ? 1 : 0;
return ops->ndo_start_xmit(skb, dev);
}
这个时候已经到了设备驱动层了,能看到drivers/net/ethernet/intel/ixgb/ixgb_main.c里面有对于这个网卡的操作定义,如下所示:
static const struct net_device_ops ixgb_netdev_ops = {
.ndo_open = ixgb_open,
.ndo_stop = ixgb_close,
.ndo_start_xmit = ixgb_xmit_frame,
.ndo_set_rx_mode = ixgb_set_multi,
.ndo_validate_addr = eth_validate_addr,
.ndo_set_mac_address = ixgb_set_mac,
.ndo_change_mtu = ixgb_change_mtu,
.ndo_tx_timeout = ixgb_tx_timeout,
.ndo_vlan_rx_add_vid = ixgb_vlan_rx_add_vid,
.ndo_vlan_rx_kill_vid = ixgb_vlan_rx_kill_vid,
.ndo_fix_features = ixgb_fix_features,
.ndo_set_features = ixgb_set_features,
};
在这里面可以找到对于ndo_start_xmit的定义,即调用ixgb_xmit_frame,如下所示:
static netdev_tx_t
ixgb_xmit_frame(struct sk_buff *skb, struct net_device *netdev)
{
struct ixgb_adapter *adapter = netdev_priv(netdev);
......
if (count) {
ixgb_tx_queue(adapter, count, vlan_id, tx_flags);
/* Make sure there is space in the ring for the next send. */
ixgb_maybe_stop_tx(netdev, &adapter->tx_ring, DESC_NEEDED);
}
......
return NETDEV_TX_OK;
}
在ixgb_xmit_frame中会得到这个网卡对应的适配器(adapter),然后将包放入硬件网卡的队列中。至此整个发送才算结束。
24. 上面接着解析了发送一个网络包的过程,整个发送过程的总结如下所示:

(1)VFS层:write系统调用找到struct file,根据里面file_operations的定义调用sock_write_iter函数,sock_write_iter 函数调用sock_sendmsg函数。
(2)Socket层:从struct file里面的private_data得到struct socket,根据里面ops的定义调用inet_sendmsg函数。
(3)Sock层:从struct socket里面的sk得到struct sock,根据里面sk_prot的定义调用tcp_sendmsg函数。、
(4)TCP层:tcp_sendmsg函数会调用tcp_write_xmit函数,tcp_write_xmit函数会调用tcp_transmit_skb,在这里实现了TCP层面向连接的逻辑。
(5)IP层:扩展struct sock得到struct inet_connection_sock,根据里面icsk_af_ops的定义调用ip_queue_xmit函数。然后ip_route_output_ports函数里面会调用fib_lookup查找FIB路由表。在IP层里要做的另外两个事情是填写IP层的头,和通过iptables规则。
(6)MAC层:IP层调用ip_finish_output进入MAC层。MAC层需要ARP获得MAC地址,因而要调用__neigh_lookup_noref查找属于同一个网段的邻居,它会调用neigh_probe发送 ARP。有了MAC地址,就可以调用dev_queue_xmit发送二层网络包了,它会调用__dev_xmit_skb会将请求放入队列。
(7)设备层:网络包的发送会触发一个软中断NET_TX_SOFTIRQ来处理队列中的数据,这个软中断的处理函数是net_tx_action。在软中断处理函数中会将网络包从队列上拿下来,调用网络设备的传输函数ixgb_xmit_frame,将网络包发到设备的队列上去。
五、接收网络包
25. 如果说网络包的发送是从应用层开始层层调用,一直到网卡驱动程序的话,网络包的接收过程就是一个反过来的过程,不能从应用层的读取开始,而应该从网卡接收到一个网络包开始。这里先从硬件网卡解析到IP层,后面再从IP层解析到Socket层。
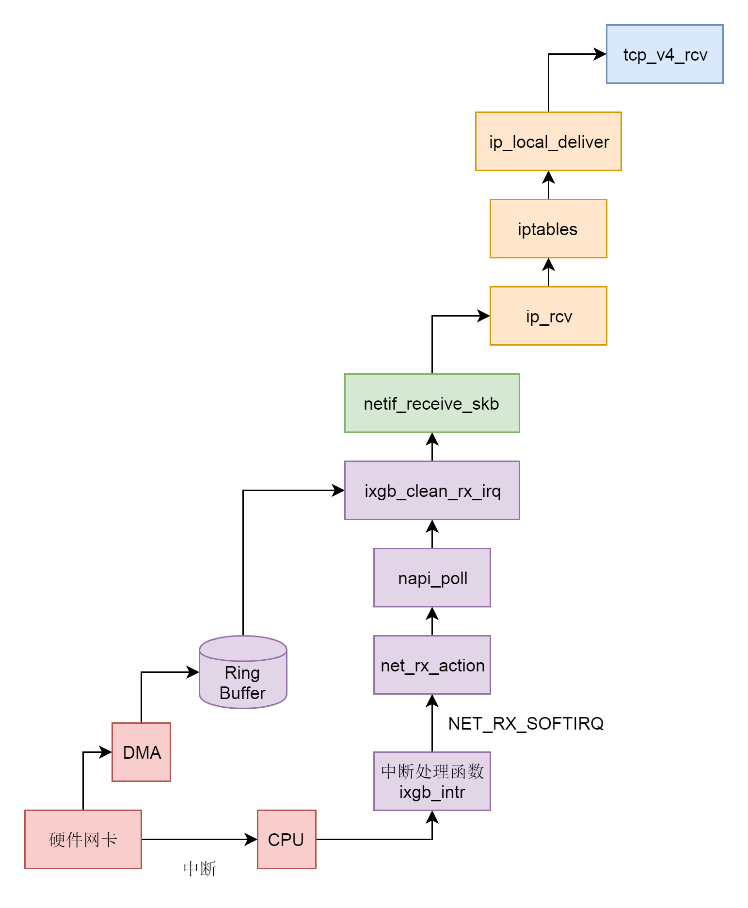
网卡作为一个硬件接收到网络包,应该怎么通知操作系统这个网络包到达了呢?虽然可以触发一个中断。但是这里有个问题,就是网络包的到来往往是很难预期的。网络吞吐量比较大的时候,网络包的到达会十分频繁。这个时候如果非常频繁地去触发中断,会导致这样的后果:比如CPU正在做某个事情,一些网络包来了触发了中断,CPU停下手里的事情去处理这些网络包,处理完毕按照中断处理的逻辑,应该回去继续处理其他事情;这个时候另一些网络包又来了又触发了中断,CPU手里的事情还没捂热,又要停下来去处理网络包。
因此必须另想办法,可以有一种机制,就是当一些网络包到来触发了中断,内核处理完这些网络包之后,可以先进入主动轮询poll网卡的方式,主动去接收到来的网络包。如果一直有就一直处理,等处理告一段落,就返回干其他的事情。当再有下一批网络包到来的时候,再中断再轮询poll。这样就会大大减少中断的数量,提升网络处理的效率,这种处理方式称为NAPI。
为了了解设备驱动层的工作机制,还是以上面发送网络包时的网卡的drivers/net/ethernet/intel/ixgb/ixgb_main.c为例子进行解析:
static struct pci_driver ixgb_driver = {
.name = ixgb_driver_name,
.id_table = ixgb_pci_tbl,
.probe = ixgb_probe,
.remove = ixgb_remove,
.err_handler = &ixgb_err_handler
};
MODULE_AUTHOR("Intel Corporation, <linux.nics@intel.com>");
MODULE_DESCRIPTION("Intel(R) PRO/10GbE Network Driver");
MODULE_LICENSE("GPL");
MODULE_VERSION(DRV_VERSION);
/**
* ixgb_init_module - Driver Registration Routine
*
* ixgb_init_module is the first routine called when the driver is
* loaded. All it does is register with the PCI subsystem.
**/
static int __init
ixgb_init_module(void)
{
pr_info("%s - version %sn", ixgb_driver_string, ixgb_driver_version);
pr_info("%sn", ixgb_copyright);
return pci_register_driver(&ixgb_driver);
}
module_init(ixgb_init_module);
在网卡驱动程序初始化的时候会调用ixgb_init_module,注册一个驱动ixgb_driver,并且调用它的probe函数ixgb_probe,如下所示:
static int
ixgb_probe(struct pci_dev *pdev, const struct pci_device_id *ent)
{
struct net_device *netdev = NULL;
struct ixgb_adapter *adapter;
......
netdev = alloc_etherdev(sizeof(struct ixgb_adapter));
SET_NETDEV_DEV(netdev, &pdev->dev);
pci_set_drvdata(pdev, netdev);
adapter = netdev_priv(netdev);
adapter->netdev = netdev;
adapter->pdev = pdev;
adapter->hw.back = adapter;
adapter->msg_enable = netif_msg_init(debug, DEFAULT_MSG_ENABLE);
adapter->hw.hw_addr = pci_ioremap_bar(pdev, BAR_0);
......
netdev->netdev_ops = &ixgb_netdev_ops;
ixgb_set_ethtool_ops(netdev);
netdev->watchdog_timeo = 5 * HZ;
netif_napi_add(netdev, &adapter->napi, ixgb_clean, 64);
strncpy(netdev->name, pci_name(pdev), sizeof(netdev->name) - 1);
adapter->bd_number = cards_found;
adapter->link_speed = 0;
adapter->link_duplex = 0;
......
}
在ixgb_probe中会创建一个struct net_device表示这个网络设备,并且netif_napi_add函数为这个网络设备注册一个轮询poll函数ixgb_clean,将来一旦出现网络包的时候就是要通过它来轮询了。当一个网卡被激活的时候,会调用函数ixgb_open->ixgb_up,在这里面注册一个硬件的中断处理函数,如下所示:
int
ixgb_up(struct ixgb_adapter *adapter)
{
struct net_device *netdev = adapter->netdev;
......
err = request_irq(adapter->pdev->irq, ixgb_intr, irq_flags,
netdev->name, netdev);
......
}
/**
* ixgb_intr - Interrupt Handler
* @irq: interrupt number
* @data: pointer to a network interface device structure
**/
static irqreturn_t
ixgb_intr(int irq, void *data)
{
struct net_device *netdev = data;
struct ixgb_adapter *adapter = netdev_priv(netdev);
struct ixgb_hw *hw = &adapter->hw;
......
if (napi_schedule_prep(&adapter->napi)) {
IXGB_WRITE_REG(&adapter->hw, IMC, ~0);
__napi_schedule(&adapter->napi);
}
return IRQ_HANDLED;
}
如果一个网络包到来触发了硬件中断,就会调用ixgb_intr,这里面会调用__napi_schedule,如下所示:
/**
* __napi_schedule - schedule for receive
* @n: entry to schedule
*
* The entry's receive function will be scheduled to run.
* Consider using __napi_schedule_irqoff() if hard irqs are masked.
*/
void __napi_schedule(struct napi_struct *n)
{
unsigned long flags;
local_irq_save(flags);
____napi_schedule(this_cpu_ptr(&softnet_data), n);
local_irq_restore(flags);
}
static inline void ____napi_schedule(struct softnet_data *sd,
struct napi_struct *napi)
{
list_add_tail(&napi->poll_list, &sd->poll_list);
__raise_softirq_irqoff(NET_RX_SOFTIRQ);
}
__napi_schedule是处于中断处理的关键部分,在它被调用的时候中断是暂时关闭的,但是处理网络包是个复杂的过程,需要到延迟处理部分,所以____napi_schedule将当前设备放到struct softnet_data结构的poll_list里面,说明在延迟处理部分可以接着处理这个poll_list里面的网络设备。然后____napi_schedule触发一个软中断NET_RX_SOFTIRQ,通过软中断触发中断处理的延迟处理部分,也是常用的手段。
26. 上面提到过,软中断NET_RX_SOFTIRQ对应的中断处理函数是net_rx_action,如下所示:
static __latent_entropy void net_rx_action(struct softirq_action *h)
{
struct softnet_data *sd = this_cpu_ptr(&softnet_data);
LIST_HEAD(list);
list_splice_init(&sd->poll_list, &list);
......
for (;;) {
struct napi_struct *n;
......
n = list_first_entry(&list, struct napi_struct, poll_list);
budget -= napi_poll(n, &repoll);
}
......
}
在net_rx_action中会得到struct softnet_data结构,这个结构在发送的时候也遇到过,当时它的output_queue用于网络包的发送,这里的poll_list用于网络包的接收。softnet_data结构如下所示:
struct softnet_data {
struct list_head poll_list;
......
struct Qdisc *output_queue;
struct Qdisc **output_queue_tailp;
......
}
在net_rx_action中接下来是一个循环,在poll_list里面取出网络包到达的设备,然后调用napi_poll来轮询这些设备,napi_poll会调用最初设备初始化时注册的poll函数,对于ixgb_driver对应的函数是ixgb_clean,ixgb_clean会调用ixgb_clean_rx_irq,如下所示:
static bool
ixgb_clean_rx_irq(struct ixgb_adapter *adapter, int *work_done, int work_to_do)
{
struct ixgb_desc_ring *rx_ring = &adapter->rx_ring;
struct net_device *netdev = adapter->netdev;
struct pci_dev *pdev = adapter->pdev;
struct ixgb_rx_desc *rx_desc, *next_rxd;
struct ixgb_buffer *buffer_info, *next_buffer, *next2_buffer;
u32 length;
unsigned int i, j;
int cleaned_count = 0;
bool cleaned = false;
i = rx_ring->next_to_clean;
rx_desc = IXGB_RX_DESC(*rx_ring, i);
buffer_info = &rx_ring->buffer_info[i];
while (rx_desc->status & IXGB_RX_DESC_STATUS_DD) {
struct sk_buff *skb;
u8 status;
status = rx_desc->status;
skb = buffer_info->skb;
buffer_info->skb = NULL;
prefetch(skb->data - NET_IP_ALIGN);
if (++i == rx_ring->count)
i = 0;
next_rxd = IXGB_RX_DESC(*rx_ring, i);
prefetch(next_rxd);
j = i + 1;
if (j == rx_ring->count)
j = 0;
next2_buffer = &rx_ring->buffer_info[j];
prefetch(next2_buffer);
next_buffer = &rx_ring->buffer_info[i];
......
length = le16_to_cpu(rx_desc->length);
rx_desc->length = 0;
......
ixgb_check_copybreak(&adapter->napi, buffer_info, length, &skb);
/* Good Receive */
skb_put(skb, length);
/* Receive Checksum Offload */
ixgb_rx_checksum(adapter, rx_desc, skb);
skb->protocol = eth_type_trans(skb, netdev);
netif_receive_skb(skb);
......
/* use prefetched values */
rx_desc = next_rxd;
buffer_info = next_buffer;
}
rx_ring->next_to_clean = i;
......
}
在网络设备的驱动层有一个用于接收网络包的rx_ring,它是一个环,从网卡硬件接收的包会放在这个环里面。这个环里面的buffer_info[]是一个数组,存放的是网络包的内容,i和j是这个数组的下标,在ixgb_clean_rx_irq里面的while循环中,依次处理环里面的数据,在这里面看到了i和j加一之后,如果超过了数组的大小就跳回下标0,就说明这是一个环。ixgb_check_copybreak函数将buffer_info里面的内容拷贝到struct sk_buff *skb,从而可以作为一个网络包进行后续的处理,然后调用netif_receive_skb。
27. 从netif_receive_skb函数开始,就进入了内核的网络协议栈。接下来的调用链为:netif_receive_skb->netif_receive_skb_internal->__netif_receive_skb->__netif_receive_skb_core。在__netif_receive_skb_core中先是处理了二层的一些逻辑,例如对于VLAN的处理,接下来要想办法交给第三层,如下所示:
static int __netif_receive_skb_core(struct sk_buff *skb, bool pfmemalloc)
{
struct packet_type *ptype, *pt_prev;
......
type = skb->protocol;
......
deliver_ptype_list_skb(skb, &pt_prev, orig_dev, type,
&orig_dev->ptype_specific);
if (pt_prev) {
ret = pt_prev->func(skb, skb->dev, pt_prev, orig_dev);
}
......
}
static inline void deliver_ptype_list_skb(struct sk_buff *skb,
struct packet_type **pt,
struct net_device *orig_dev,
__be16 type,
struct list_head *ptype_list)
{
struct packet_type *ptype, *pt_prev = *pt;
list_for_each_entry_rcu(ptype, ptype_list, list) {
if (ptype->type != type)
continue;
if (pt_prev)
deliver_skb(skb, pt_prev, orig_dev);
pt_prev = ptype;
}
*pt = pt_prev;
}
在网络包struct sk_buff里面,二层的头里面有一个protocol表示里面一层,即三层是什么协议。deliver_ptype_list_skb在一个协议列表中逐个匹配,如果能够匹配到就返回。这些协议的注册在网络协议栈初始化的时候, inet_init函数调用dev_add_pack(&ip_packet_type)添加IP协议,协议被放在一个链表里面,如下所示:
void dev_add_pack(struct packet_type *pt)
{
struct list_head *head = ptype_head(pt);
list_add_rcu(&pt->list, head);
}
static inline struct list_head *ptype_head(const struct packet_type *pt)
{
if (pt->type == htons(ETH_P_ALL))
return pt->dev ? &pt->dev->ptype_all : &ptype_all;
else
return pt->dev ? &pt->dev->ptype_specific : &ptype_base[ntohs(pt->type) & PTYPE_HASH_MASK];
}
假设这个时候的网络包是一个IP包,则在这个链表里面一定能够找到ip_packet_type,在__netif_receive_skb_core中会调用ip_packet_type的func函数,如下所示:
static struct packet_type ip_packet_type __read_mostly = {
.type = cpu_to_be16(ETH_P_IP),
.func = ip_rcv,
};
从上面的定义可以看出,接下来ip_rcv会被调用。
28. 从ip_rcv函数开始,处理逻辑就从二层到了三层即IP层,如下所示:
int ip_rcv(struct sk_buff *skb, struct net_device *dev, struct packet_type *pt, struct net_device *orig_dev)
{
const struct iphdr *iph;
struct net *net;
u32 len;
......
net = dev_net(dev);
......
iph = ip_hdr(skb);
len = ntohs(iph->tot_len);
skb->transport_header = skb->network_header + iph->ihl*4;
......
return NF_HOOK(NFPROTO_IPV4, NF_INET_PRE_ROUTING,
net, NULL, skb, dev, NULL,
ip_rcv_finish);
......
}
在ip_rcv中得到IP头,然后又遇到了见过多次的NF_HOOK,这次因为是接收网络包,第一个hook点是NF_INET_PRE_ROUTING,也就是iptables的PREROUTING链。如果里面有规则则执行规则,然后调用ip_rcv_finish,如下所示:
static int ip_rcv_finish(struct net *net, struct sock *sk, struct sk_buff *skb)
{
const struct iphdr *iph = ip_hdr(skb);
struct net_device *dev = skb->dev;
struct rtable *rt;
int err;
......
rt = skb_rtable(skb);
.....
return dst_input(skb);
}
static inline int dst_input(struct sk_buff *skb)
{
return skb_dst(skb)->input(skb);
ip_rcv_finish得到网络包对应的路由表然后调用dst_input,在dst_input中调用的是struct rtable成员的dst的input函数。在rt_dst_alloc中可以看到,input函数指向的是ip_local_deliver,如下所示:
int ip_local_deliver(struct sk_buff *skb)
{
/*
* Reassemble IP fragments.
*/
struct net *net = dev_net(skb->dev);
if (ip_is_fragment(ip_hdr(skb))) {
if (ip_defrag(net, skb, IP_DEFRAG_LOCAL_DELIVER))
return 0;
}
return NF_HOOK(NFPROTO_IPV4, NF_INET_LOCAL_IN,
net, NULL, skb, skb->dev, NULL,
ip_local_deliver_finish);
}
在ip_local_deliver函数中,如果IP层进行了分段则进行重新的组合。接下来就是熟悉的NF_HOOK,hook点在NF_INET_LOCAL_IN,对应iptables里面的INPUT链,在经过iptables规则处理完毕后调用ip_local_deliver_finish,如下所示:
static int ip_local_deliver_finish(struct net *net, struct sock *sk, struct sk_buff *skb)
{
__skb_pull(skb, skb_network_header_len(skb));
int protocol = ip_hdr(skb)->protocol;
const struct net_protocol *ipprot;
ipprot = rcu_dereference(inet_protos[protocol]);
if (ipprot) {
int ret;
ret = ipprot->handler(skb);
......
}
......
}
在IP头中有一个字段protocol,用于指定里面一层的协议,在这里应该是TCP协议。于是从inet_protos数组中,找出TCP协议对应的处理函数,这个数组的定义如下,里面的内容是struct net_protocol:
struct net_protocol __rcu *inet_protos[MAX_INET_PROTOS] __read_mostly;
int inet_add_protocol(const struct net_protocol *prot, unsigned char protocol)
{
......
return !cmpxchg((const struct net_protocol **)&inet_protos[protocol],
NULL, prot) ? 0 : -1;
}
static int __init inet_init(void)
{
......
if (inet_add_protocol(&udp_protocol, IPPROTO_UDP) < 0)
pr_crit("%s: Cannot add UDP protocoln", __func__);
if (inet_add_protocol(&tcp_protocol, IPPROTO_TCP) < 0)
pr_crit("%s: Cannot add TCP protocoln", __func__);
......
}
static struct net_protocol tcp_protocol = {
.early_demux = tcp_v4_early_demux,
.early_demux_handler = tcp_v4_early_demux,
.handler = tcp_v4_rcv,
.err_handler = tcp_v4_err,
.no_policy = 1,
.netns_ok = 1,
.icmp_strict_tag_validation = 1,
};
static struct net_protocol udp_protocol = {
.early_demux = udp_v4_early_demux,
.early_demux_handler = udp_v4_early_demux,
.handler = udp_rcv,
.err_handler = udp_err,
.no_policy = 1,
.netns_ok = 1,
};
在系统初始化的时候,网络协议栈的初始化调用的是inet_init,它会调用inet_add_protocol,将TCP协议对应的处理函数tcp_protocol、UDP协议对应的处理函数udp_protocol,放到inet_protos数组中。在上面的网络包的接收过程中,会取出TCP协议对应的处理函数tcp_protocol,然后调用handler函数即tcp_v4_rcv函数。这里IP层就结束了,后面就到传输层了。
29. 上面讲了接收网络包的上半部分,分以下几个层次:

(1)硬件网卡接收到网络包之后,通过DMA技术将网络包放入Ring Buffer。
(2)硬件网卡通过中断通知CPU新的网络包的到来。
(3)网卡驱动程序会注册中断处理函数ixgb_intr。
(4)中断处理函数处理完需要暂时屏蔽中断的核心流程之后,通过软中断NET_RX_SOFTIRQ触发接下来的处理过程。
(5)NET_RX_SOFTIRQ软中断处理函数net_rx_action,net_rx_action会调用napi_poll,进而调用ixgb_clean_rx_irq,从Ring Buffer中读取数据到内核struct sk_buff。
(6)调用netif_receive_skb进入内核网络协议栈,进行一些关于VLAN的二层逻辑处理后,调用ip_rcv进入第三层IP层。
(7)在IP层,会处理iptables规则,然后调用ip_local_deliver交给更上层TCP层。
(8)在TCP层调用tcp_v4_rcv。
30. 上面解析了网络包接收的上半部分,即从硬件网卡到IP层。这里接着来解析TCP层和Socket层都做了哪些事情。从tcp_v4_rcv函数开始,处理逻辑就从IP层到了TCP层,如下所示:
int tcp_v4_rcv(struct sk_buff *skb)
{
struct net *net = dev_net(skb->dev);
const struct iphdr *iph;
const struct tcphdr *th;
bool refcounted;
struct sock *sk;
int ret;
......
th = (const struct tcphdr *)skb->data;
iph = ip_hdr(skb);
......
TCP_SKB_CB(skb)->seq = ntohl(th->seq);
TCP_SKB_CB(skb)->end_seq = (TCP_SKB_CB(skb)->seq + th->syn + th->fin + skb->len - th->doff * 4);
TCP_SKB_CB(skb)->ack_seq = ntohl(th->ack_seq);
TCP_SKB_CB(skb)->tcp_flags = tcp_flag_byte(th);
TCP_SKB_CB(skb)->tcp_tw_isn = 0;
TCP_SKB_CB(skb)->ip_dsfield = ipv4_get_dsfield(iph);
TCP_SKB_CB(skb)->sacked = 0;
lookup:
sk = __inet_lookup_skb(&tcp_hashinfo, skb, __tcp_hdrlen(th), th->source, th->dest, &refcounted);
process:
if (sk->sk_state == TCP_TIME_WAIT)
goto do_time_wait;
if (sk->sk_state == TCP_NEW_SYN_RECV) {
......
}
......
th = (const struct tcphdr *)skb->data;
iph = ip_hdr(skb);
skb->dev = NULL;
if (sk->sk_state == TCP_LISTEN) {
ret = tcp_v4_do_rcv(sk, skb);
goto put_and_return;
}
......
if (!sock_owned_by_user(sk)) {
if (!tcp_prequeue(sk, skb))
ret = tcp_v4_do_rcv(sk, skb);
} else if (tcp_add_backlog(sk, skb)) {
goto discard_and_relse;
}
......
}
在tcp_v4_rcv中得到TCP的头之后,就可以开始处理TCP层的事情。因为TCP层是分状态的,状态被维护在数据结构struct sock里面,因而要根据IP地址以及TCP头里面的内容,在tcp_hashinfo中找到这个包对应的struct sock,从而得到这个包对应连接的状态,接下来就根据不同的状态做不同的处理。例如上面代码中的TCP_LISTEN、TCP_NEW_SYN_RECV状态属于连接建立过程中,再比如TCP_TIME_WAIT状态是连接结束时的状态,这个暂时可以不用看。
31. 接下来分析最主流的网络包接收过程,这里面涉及三个队列:backlog队、prequeue队列和sk_receive_queue队列。为什么接收网络包的过程需要在这三个队列里面倒腾来去呢?这是因为同样一个网络包要在三个主体之间交接:(1)第一个主体是软中断的处理过程。在执行tcp_v4_rcv函数的时候依然处于软中断的处理逻辑里,所以必然会占用这个软中断。
(2)第二个主体就是用户态进程。如果用户态触发系统调用read读取网络包,也要从队列里面找。
(3)第三个主体就是内核协议栈。哪怕用户进程没有调用read读取网络包,当网络包来的时候也得有一个地方收着。
这时候就能够了解上面代码中sock_owned_by_user的意思了,其实就是说当前这个sock是否正有一个用户态进程等着读数据,如果没有则内核协议栈也调用tcp_add_backlog暂存在backlog队列中,并且抓紧离开软中断的处理过程。
如果有一个用户态进程等待读取数据,就会先调用tcp_prequeue即赶紧放入prequeue队列,并且离开软中断的处理过程。在这个函数里面,会看到对于sysctl_tcp_low_latency的判断,即是否要低时延地处理网络包,如果把sysctl_tcp_low_latency设置为 0,那就要放在prequeue队列中暂存,这样不用等待网络包处理完毕就可以离开软中断的处理过程,但是会造成比较长的时延。如果把sysctl_tcp_low_latency设置为1就会是低时延,还是会调用tcp_v4_do_rcv,如下所示:
int tcp_v4_do_rcv(struct sock *sk, struct sk_buff *skb)
{
struct sock *rsk;
if (sk->sk_state == TCP_ESTABLISHED) { /* Fast path */
struct dst_entry *dst = sk->sk_rx_dst;
......
tcp_rcv_established(sk, skb, tcp_hdr(skb), skb->len);
return 0;
}
......
if (tcp_rcv_state_process(sk, skb)) {
......
}
return 0;
......
}
在tcp_v4_do_rcv中分两种情况,一种情况是连接已经建立处于TCP_ESTABLISHED状态,调用tcp_rcv_established。另一种情况就是其他的状态,调用tcp_rcv_state_process,如下所示:
int tcp_rcv_state_process(struct sock *sk, struct sk_buff *skb)
{
struct tcp_sock *tp = tcp_sk(sk);
struct inet_connection_sock *icsk = inet_csk(sk);
const struct tcphdr *th = tcp_hdr(skb);
struct request_sock *req;
int queued = 0;
bool acceptable;
switch (sk->sk_state) {
case TCP_CLOSE:
......
case TCP_LISTEN:
......
case TCP_SYN_SENT:
......
}
......
switch (sk->sk_state) {
case TCP_SYN_RECV:
......
case TCP_FIN_WAIT1:
......
case TCP_CLOSING:
......
case TCP_LAST_ACK:
......
}
/* step 7: process the segment text */
switch (sk->sk_state) {
case TCP_CLOSE_WAIT:
case TCP_CLOSING:
case TCP_LAST_ACK:
......
case TCP_FIN_WAIT1:
case TCP_FIN_WAIT2:
......
case TCP_ESTABLISHED:
......
}
}
在tcp_rcv_state_process中,如果对着TCP的状态图进行比对,能看到对于TCP所有状态的处理,其中和连接建立相关的状态前面已经分析过,释放连接相关的状态暂不分析,这里重点关注连接状态下的工作模式,如下图所示:

在连接状态下会调用tcp_rcv_established。在这个函数里面会调用tcp_data_queue,将其放入sk_receive_queue队列进行处理,如下所示:
static void tcp_data_queue(struct sock *sk, struct sk_buff *skb)
{
struct tcp_sock *tp = tcp_sk(sk);
bool fragstolen = false;
......
if (TCP_SKB_CB(skb)->seq == tp->rcv_nxt) {
if (tcp_receive_window(tp) == 0)
goto out_of_window;
/* Ok. In sequence. In window. */
if (tp->ucopy.task == current &&
tp->copied_seq == tp->rcv_nxt && tp->ucopy.len &&
sock_owned_by_user(sk) && !tp->urg_data) {
int chunk = min_t(unsigned int, skb->len,
tp->ucopy.len);
__set_current_state(TASK_RUNNING);
if (!skb_copy_datagram_msg(skb, 0, tp->ucopy.msg, chunk)) {
tp->ucopy.len -= chunk;
tp->copied_seq += chunk;
eaten = (chunk == skb->len);
tcp_rcv_space_adjust(sk);
}
}
if (eaten <= 0) {
queue_and_out:
......
eaten = tcp_queue_rcv(sk, skb, 0, &fragstolen);
}
tcp_rcv_nxt_update(tp, TCP_SKB_CB(skb)->end_seq);
......
if (!RB_EMPTY_ROOT(&tp->out_of_order_queue)) {
tcp_ofo_queue(sk);
......
}
......
return;
}
if (!after(TCP_SKB_CB(skb)->end_seq, tp->rcv_nxt)) {
/* A retransmit, 2nd most common case. Force an immediate ack. */
tcp_dsack_set(sk, TCP_SKB_CB(skb)->seq, TCP_SKB_CB(skb)->end_seq);
out_of_window:
tcp_enter_quickack_mode(sk);
inet_csk_schedule_ack(sk);
drop:
tcp_drop(sk, skb);
return;
}
/* Out of window. F.e. zero window probe. */
if (!before(TCP_SKB_CB(skb)->seq, tp->rcv_nxt + tcp_receive_window(tp)))
goto out_of_window;
tcp_enter_quickack_mode(sk);
if (before(TCP_SKB_CB(skb)->seq, tp->rcv_nxt)) {
/* Partial packet, seq < rcv_next < end_seq */
tcp_dsack_set(sk, TCP_SKB_CB(skb)->seq, tp->rcv_nxt);
/* If window is closed, drop tail of packet. But after
* remembering D-SACK for its head made in previous line.
*/
if (!tcp_receive_window(tp))
goto out_of_window;
goto queue_and_out;
}
tcp_data_queue_ofo(sk, skb);
}
在tcp_data_queue中,对于收到的网络包要分情况进行处理。第一种情况是seq == tp->rcv_nxt,说明来的网络包正是服务端期望的下一个网络包,这个时候判断sock_owned_by_user,即用户进程也是正在等待读取,这种情况下就直接skb_copy_datagram_msg,将网络包拷贝给用户进程就可以了。如果用户进程没有正在等待读取,或者因为内存原因没有能够拷贝成功,tcp_queue_rcv里面还是将网络包放入sk_receive_queue队列。
接下来,tcp_rcv_nxt_update将tp->rcv_nxt设置为end_seq,即当前的网络包接收成功后,更新下一个期待的网络包。这个时候,还会判断一下另一个队列out_of_order_queue,也看看乱序队列的情况,看看乱序队列里面的包,会不会因为这个新的网络包的到来,也能放入到sk_receive_queue队列中。
例如,客户端发送的网络包序号为5、6、7、8、9。在5还没有到达的时候,服务端的rcv_nxt应该是 5,即期望下一个网络包是5。但是由于中间网络通路的问题,5、6还没到达服务端,7、8已经到达了服务端了,这就出现了乱序。乱序的包不能进入sk_receive_queue队列,因为一旦进入到这个队列意味着可以发送给用户进程。然而按照TCP的定义,用户进程应该是按顺序收到包的,没有排好序就不能给用户进程。
所以,7、8不能进入sk_receive_queue队列,只能暂时放在out_of_order_queue乱序队列中。当5、6到达的时候,5、6先进入sk_receive_queue队列,这个时候再来看out_of_order_queue乱序队列中的7、8,发现能够接上,于是7、8也能进入sk_receive_queue队列了,上面tcp_ofo_queue函数就是做这个事情的。至此第一种情况处理完毕。
32. 第二种情况,end_seq不大于rcv_nxt,即服务端期望网络包5,但是来了一个网络包3,怎样才会出现这种情况呢?肯定是服务端早就收到了网络包3,但是ACK没有到达客户端中途丢了,那客户端就认为网络包3没有发送成功,于是又发送了一遍,这种情况下要赶紧给客户端再发送一次ACK,表示早就收到了。
第三种情况,seq不小于rcv_nxt + tcp_receive_window,这说明客户端发送得太猛了。本来seq肯定应该在接收窗口里面的,这样服务端才来得及处理,结果现在超出了接收窗口,说明客户端一下子把服务端给塞满了。这种情况下,服务端不能再接收数据包了,只能发送ACK了,在ACK中会将接收窗口为0的情况告知客户端,客户端就知道不能再发送了。这个时候双方只能交互窗口探测数据包,直到服务端因为用户进程把数据读走了,空出接收窗口,才能在ACK里面再次告诉客户端,又有窗口了又能发送数据包了。
第四种情况,seq小于rcv_nxt但是end_seq大于rcv_nxt,这说明从seq到rcv_nxt这部分网络包原来的ACK客户端没有收到,所以重新发送了一次,从rcv_nxt到end_seq时新发送的,可以放入sk_receive_queue队列。
当前四种情况都排除掉了,说明网络包一定是一个乱序包了。这里有点难理解,还是用上面那个乱序的例子仔细分析一下rcv_nxt=5,假设tcp_receive_window也是5,即超过10服务端就接收不了了。当前来的这个网络包既不在rcv_nxt之前(不是3这种),也不在rcv_nxt + tcp_receive_window之后(不是11这种),说明这正在期望的接收窗口里面,但是又不是rcv_nxt(不是马上期望的网络包 5),这正是上面例子中网络包7、8的情况。
对于网络包7、8,只好调用tcp_data_queue_ofo进入out_of_order_queue乱序队列,但是没有关系,当网络包5、6到来的时候,会走上面第一种情况,把7、8拿出来放到sk_receive_queue队列中。至此,网络协议栈的处理过程就结束了。
33. 当接收的网络包进入各种队列之后,接下来就要等待用户进程去读取它们了。读取一个socket就像读取一个文件一样,读取socket的文件描述符,通过read系统调用,它对于一个文件描述符的操作大致过程都是类似的,最终它会调用到用来表示一个打开文件的结构stuct file所指向的file_operations操作。对socket来讲,它的file_operations定义如下:
static const struct file_operations socket_file_ops = {
.owner = THIS_MODULE,
.llseek = no_llseek,
.read_iter = sock_read_iter,
.write_iter = sock_write_iter,
.poll = sock_poll,
.unlocked_ioctl = sock_ioctl,
.mmap = sock_mmap,
.release = sock_close,
.fasync = sock_fasync,
.sendpage = sock_sendpage,
.splice_write = generic_splice_sendpage,
.splice_read = sock_splice_read,
};
按照文件系统的读取流程,调用的是sock_read_iter,如下所示:
static ssize_t sock_read_iter(struct kiocb *iocb, struct iov_iter *to)
{
struct file *file = iocb->ki_filp;
struct socket *sock = file->private_data;
struct msghdr msg = {.msg_iter = *to,
.msg_iocb = iocb};
ssize_t res;
if (file->f_flags & O_NONBLOCK)
msg.msg_flags = MSG_DONTWAIT;
......
res = sock_recvmsg(sock, &msg, msg.msg_flags);
*to = msg.msg_iter;
return res;
}
在sock_read_iter中,通过VFS中的struct file,将创建好的socket结构拿出来,然后调用sock_recvmsg,sock_recvmsg会调用sock_recvmsg_nosec,如下所示:
static inline int sock_recvmsg_nosec(struct socket *sock, struct msghdr *msg, int flags)
{
return sock->ops->recvmsg(sock, msg, msg_data_left(msg), flags);
}
这里调用了socket的ops的recvmsg,这个遇到好几次了。根据inet_stream_ops的定义,这里调用的是inet_recvmsg,如下所示:
int inet_recvmsg(struct socket *sock, struct msghdr *msg, size_t size,
int flags)
{
struct sock *sk = sock->sk;
int addr_len = 0;
int err;
......
err = sk->sk_prot->recvmsg(sk, msg, size, flags & MSG_DONTWAIT,
flags & ~MSG_DONTWAIT, &addr_len);
......
}
这里面从socket结构,可以得到更底层的sock结构,然后调用sk_prot的recvmsg方法。这个同样遇到好几次了,根据tcp_prot的定义调用的是tcp_recvmsg,如下所示:
int tcp_recvmsg(struct sock *sk, struct msghdr *msg, size_t len, int nonblock,
int flags, int *addr_len)
{
struct tcp_sock *tp = tcp_sk(sk);
int copied = 0;
u32 peek_seq;
u32 *seq;
unsigned long used;
int err;
int target; /* Read at least this many bytes */
long timeo;
struct task_struct *user_recv = NULL;
struct sk_buff *skb, *last;
.....
do {
u32 offset;
......
/* Next get a buffer. */
last = skb_peek_tail(&sk->sk_receive_queue);
skb_queue_walk(&sk->sk_receive_queue, skb) {
last = skb;
offset = *seq - TCP_SKB_CB(skb)->seq;
if (offset < skb->len)
goto found_ok_skb;
......
}
......
if (!sysctl_tcp_low_latency && tp->ucopy.task == user_recv) {
/* Install new reader */
if (!user_recv && !(flags & (MSG_TRUNC | MSG_PEEK))) {
user_recv = current;
tp->ucopy.task = user_recv;
tp->ucopy.msg = msg;
}
tp->ucopy.len = len;
/* Look: we have the following (pseudo)queues:
*
* 1. packets in flight
* 2. backlog
* 3. prequeue
* 4. receive_queue
*
* Each queue can be processed only if the next ones
* are empty.
*/
if (!skb_queue_empty(&tp->ucopy.prequeue))
goto do_prequeue;
}
if (copied >= target) {
/* Do not sleep, just process backlog. */
release_sock(sk);
lock_sock(sk);
} else {
sk_wait_data(sk, &timeo, last);
}
if (user_recv) {
int chunk;
chunk = len - tp->ucopy.len;
if (chunk != 0) {
len -= chunk;
copied += chunk;
}
if (tp->rcv_nxt == tp->copied_seq &&
!skb_queue_empty(&tp->ucopy.prequeue)) {
do_prequeue:
tcp_prequeue_process(sk);
chunk = len - tp->ucopy.len;
if (chunk != 0) {
len -= chunk;
copied += chunk;
}
}
}
continue;
found_ok_skb:
/* Ok so how much can we use? */
used = skb->len - offset;
if (len < used)
used = len;
if (!(flags & MSG_TRUNC)) {
err = skb_copy_datagram_msg(skb, offset, msg, used);
......
}
*seq += used;
copied += used;
len -= used;
tcp_rcv_space_adjust(sk);
......
} while (len > 0);
......
}
tcp_recvmsg这个函数比较长,里面逻辑也很复杂,好在里面有一段注释概括了这里面的逻辑。注释里面提到了三个队列,即receive_queue队列、prequeue队列和backlog队列。这里面需要把前一个队列处理完毕,才处理后一个队列。tcp_recvmsg的整个逻辑也是这样执行的:这里面有一个while循环,不断地读取网络包,这里会先处理sk_receive_queue队列,如果找到了网络包,就跳到found_ok_skb这里,这里会调用skb_copy_datagram_msg,将网络包拷贝到用户进程中,然后直接进入下一层循环。
循环直到sk_receive_queue队列处理完毕,才到了sysctl_tcp_low_latency判断。如果不需要低时延,则会有prequeue队列,于是能就跳到do_prequeue这里,调用tcp_prequeue_process进行处理。如果sysctl_tcp_low_latency设置为1,即没有prequeue队列,或者prequeue队列为空,则需要处理backlog队列,在release_sock函数中处理。release_sock会调用__release_sock,这里面会依次处理队列中的网络包,如下所示:
void release_sock(struct sock *sk)
{
......
if (sk->sk_backlog.tail)
__release_sock(sk);
......
}
static void __release_sock(struct sock *sk)
__releases(&sk->sk_lock.slock)
__acquires(&sk->sk_lock.slock)
{
struct sk_buff *skb, *next;
while ((skb = sk->sk_backlog.head) != NULL) {
sk->sk_backlog.head = sk->sk_backlog.tail = NULL;
do {
next = skb->next;
prefetch(next);
skb->next = NULL;
sk_backlog_rcv(sk, skb);
cond_resched();
skb = next;
} while (skb != NULL);
}
......
}
34. 上面讲完了接收网络包的过程,这里来从头串一下,整个过程可以分成以下几个层次:

(1)硬件网卡接收到网络包之后,通过DMA技术将网络包放入Ring Buffer;
(2)硬件网卡通过中断通知CPU新的网络包的到来;
(3)网卡驱动程序会注册中断处理函数ixgb_intr;中断处理函数处理完需要暂时屏蔽中断的核心流程之后,通过软中断NET_RX_SOFTIRQ触发接下来的处理过程;
(4)NET_RX_SOFTIRQ软中断处理函数调用net_rx_action,net_rx_action会调用napi_poll,进而调用ixgb_clean_rx_irq,从Ring Buffer中读取数据到内核struct sk_buff;
(5)调用netif_receive_skb进入内核网络协议栈,进行一些关于VLAN的二层逻辑处理后,调用ip_rcv进入三层IP层;
(6)在IP层会处理iptables规则,然后调用ip_local_deliver交给更上层TCP层;
(7)在TCP层调用tcp_v4_rcv,这里面有三个队列需要处理,如果当前的Socket不是正在被读取,则放入backlog队列,如果正在被读取不需要很实时的话,则放入prequeue队列,其他情况调用tcp_v4_do_rcv;
(8)在tcp_v4_do_rcv中,如果是处于TCP_ESTABLISHED状态调用tcp_rcv_established,其他的状态调用tcp_rcv_state_process;
(9)在 tcp_rcv_established中调用tcp_data_queue,如果序列号能够接的上,则放入sk_receive_queue队列;如果序列号接不上,则暂时放入out_of_order_queue队列,等序列号能够接上的时候再放入sk_receive_queue队列。
至此内核接收网络包的过程到此结束,接下来就是用户态读取网络包的过程,这个过程也分成几个层次:
(1)VFS层:read系统调用找到struct file,根据里面file_operations的定义调用sock_read_iter函数。sock_read_iter 函数调用 sock_recvmsg 函数。
(2)Socket层:从struct file里面的private_data得到struct socket,根据里面ops的定义调用inet_recvmsg函数。
(3)Sock层:从struct socket里面的sk得到struct sock,根据里面sk_prot的定义调用tcp_recvmsg函数。
(4)TCP层:tcp_recvmsg函数会依次读取receive_queue队列、prequeue队列和backlog队列。
最后
以上就是知性仙人掌最近收集整理的关于Linux网络系统原理笔记一、Socket网络协议基本原理二、Socket通信三、Socket内核数据结构四、发送网络包五、接收网络包的全部内容,更多相关Linux网络系统原理笔记一、Socket网络协议基本原理二、Socket通信三、Socket内核数据结构四、发送网络包五、接收网络包内容请搜索靠谱客的其他文章。
发表评论 取消回复