1. TCP 连接
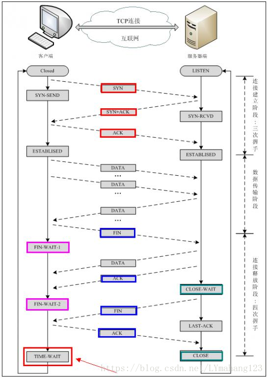
当网络通信时采用TCP协议时,在真正的读写操作之前,server与client之间必须建立一个连接,当读写操作完成后,双方不再需要这个连接时它们可以释放这个连接,连接的建立是需要三次握手的,而释放则需要4次握手,所以说每个连接的建立都是需要资源消耗和时间消耗的

1.1. TCP 短连接
我们模拟一下TCP短连接的情况,client向server发起连接请求,server接到请求,然后双方建立连接。client向server发送消息,server回应client,然后一次读写就完成了,这时候双方任何一个都可以发起close操作,不过一般都是client先发起close操作。为什么呢,一般的server不会回复完client后立即关闭连接的,当然不排除有特殊的情况。从上面的描述看,短连接一般只会在client/server间传递一次读写操作。
短连接的优点:管理起来比较简单,存在的连接都是有用的连接,不需要额外的控制手段
缺点:建立连接与断开连接耗费时间长
1.2. TCP 长连接
接下来我们再模拟一下长连接的情况,client向server发起连接,server接受client连接,双方建立连接。Client与server完成一次读写之后,它们之间的连接并不会主动关闭,后续的读写操作会继续使用这个连接。
首先说一下TCP/IP详解上讲到的TCP保活功能,保活功能主要为服务器应用提供,服务器应用希望知道客户主机是否崩溃,从而可以代表客户使用资源。如果客户已经消失,使得服务器上保留一个半开放的连接,而服务器又在等待来自客户端的数据,则服务器将应远等待客户端的数据,保活功能就是试图在服务器端检测到这种半开放的连接。
如果一个给定的连接在两小时内没有任何的动作,则服务器就向客户发一个探测报文段,客户主机必须处于以下4个:
- 客户主机依然正常运行,并从服务器可达。客户的TCP响应正常,而服务器也知道对方是正常的,服务器在两小时后将保活定时器复位。
- 客户主机已经崩溃,并且关闭或者正在重新启动。在任何一种情况下,客户的TCP都没有响应。服务端将不能收到对探测的响应,并在75秒后超时。服务器总共发送10个这样的探测,每个间隔75秒。如果服务器没有收到一个响应,它就认为客户主机已经关闭并终止连接。
- 客户主机崩溃并已经重新启动。服务器将收到一个对其保活探测的响应,这个响应是一个复位,使得服务器终止这个连接。
- 客户机正常运行,但是服务器不可达,这种情况与2类似,TCP能发现的就是没有收到探查的响应。
从上面可以看出,TCP保活功能主要为探测长连接的存活状况,不过这里存在一个问题,存活功能的探测周期太长,还有就是它只是探测TCP连接的存活,属于比较斯文的做法,遇到恶意的连接时,保活功能就不够使了。
在长连接的应用场景下,client端一般不会主动关闭它们之间的连接,Client与server之间的连接如果一直不关闭的话,会存在一个问题,随着客户端连接越来越多,server早晚有扛不住的时候,这时候server端需要采取一些策略,如关闭一些长时间没有读写事件发生的连接,这样可以避免一些恶意连接导致server端服务受损;如果条件再允许就可以以客户端机器为颗粒度,限制每个客户端的最大长连接数,这样可以完全避免某个蛋疼的客户端连累后端服务。
长连接和短连接的产生在于client和server采取的关闭策略,具体的应用场景采用具体的策略,没有十全十美的选择,只有合适的选择。
2. 心跳包
很多应用层协议都有HeartBeat机制,通常是客户端每隔一小段时间向服务器发送一个数据包,通知服务器自己仍然在线,并传输一些可能必要的数据。使用心跳包的典型协议是IM,比如QQ/MSN/飞信等协议。
心跳包之所以叫心跳包是因为:它像心跳一样每隔固定时间发一次,以此来告诉服务器,这个客户端还活着。事实上这是为了保持长连接,至于这个包的内容,是没有什么特别规定的,不过一般都是很小的包,或者只包含包头的一个空包。
在TCP的机制里面,本身是存在有心跳包的机制的,也就是TCP的选项:SO_KEEPALIVE。系统默认是设置的2小时的心跳频率。但是它检查不到机器断电、网线拔出、防火墙这些断线。而且逻辑层处理断线可能也不是那么好处理。一般,如果只是用于保活还是可以的。
心跳包一般来说都是在逻辑层发送空的echo包来实现的。下一个定时器,在一定时间间隔下发送一个空包给客户端,然后客户端反馈一个同样的空包回来,服务器如果在一定时间内收不到客户端发送过来的反馈包,那就只有认定说掉线了。
其实,要判定掉线,只需要send或者recv一下,如果结果为零,则为掉线。但是,在长连接下,有可能很长一段时间都没有数据往来。理论上说,这个连接是一直保持连接的,但是实际情况中,如果中间节点出现什么故障是难以知道的。更要命的是,有的节点(防火墙)会自动把一定时间之内没有数据交互的连接给断掉。在这个时候,就需要我们的心跳包了,用于维持长连接,保活。
在获知了断线之后,服务器逻辑可能需要做一些事情,比如断线后的数据清理呀,重新连接呀……当然,这个自然是要由逻辑层根据需求去做了。
总的来说,心跳包主要也就是用于长连接的保活和断线处理。一般的应用下,判定时间在30-40秒比较不错。如果实在要求高,那就在6-9秒。
3. 参考
https://blog.csdn.net/pmt123456/article/details/58233999
http://www.tldp.org/HOWTO/html_single/TCP-Keepalive-HOWTO/#intro
http://www.nowamagic.net/academy/detail/23350382#
https://www.cnblogs.com/thrillerz/p/6464203.html
最后
以上就是寒冷小蜜蜂最近收集整理的关于TCP 长连接、短连接与心跳机制的全部内容,更多相关TCP内容请搜索靠谱客的其他文章。
发表评论 取消回复