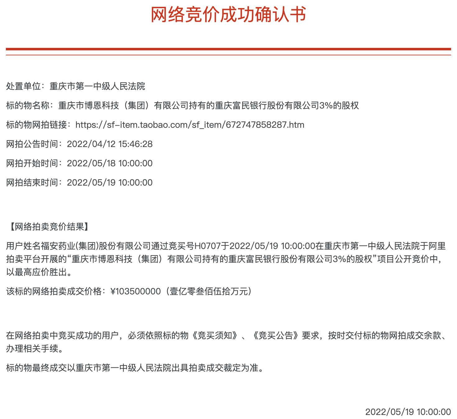
底价成交,重庆富民银行3%股权的拍卖落下帷幕。

5月19日,贝多财经从阿里司法拍卖平台了解到,重庆市博恩科技(集团)有限公司(下称“博恩集团”)持有的重庆富民银行股份有限公司(下称“富民银行”或“重庆富民银行”)3%股权拍卖结束,起拍价为1.035亿元,仅1名买家报名,最终以起拍价拿下。
买家是谁?根据阿里司法拍卖平台披露,福安药业(集团)股份有限公司(简称“福安药业”)通过竞买号H0707于2022/05/19 10:00:00于重庆市第一中级人民法院在重庆富民银行3%的股权项目中,以1.035亿元的最高应价胜出。

据贝多财经了解,福安药业(集团)股份有限公司成立于2004年,2011年3月22日作为重庆长寿经济技术开发区第一家在深圳创业板成功上市的医药集团企业,证券代码为“300194”。
而此次拍得重庆富民银行3%的股权,福安药业依然是该行的第三大股东。公开信息显示,该笔股份由博恩集团持有。据了解,博恩集团是重庆富民银行的发起股东之一,持有该行9000万股股权,持股比例为3%。
成立至今,重庆富民银行的股权结构并未发生变化,共有七家发起人股东,包括瀚华金控(HK:03903)、宗申集团、福安药业和博恩集团等。其中,福安药业持有该行4.8亿股股份,持股比例为16%,为第三大股东。
另据介绍,重庆富民银行3%股权的市场价为1.166亿元,拍卖价格为1.035亿元,相对折让了11.25%,约等同于打了9折。按市场价计算,重庆富民银行的总估值约为38.874亿元,相对成立时增长29.58%。
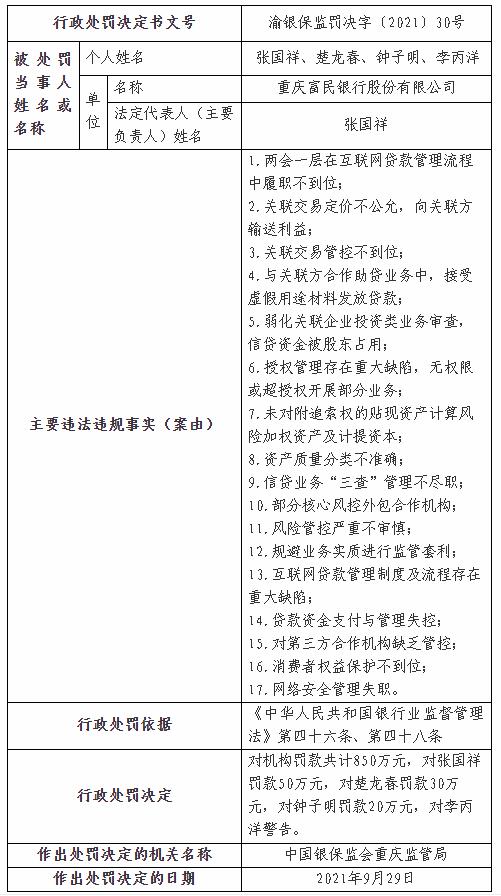
值得一提的是,重庆富民银行曾在2021年9月遭到银保监会处罚。2021年9月30日,银保监会公布的信息显示,重庆富民银行因两会一层在互联网贷款管理流程中履职不到位等17项违法违规行为被罚850万元。

同时,重庆富民银行董事长、法定代表人张国祥被罚款50万元,行长楚龙春、副行长钟子明分别被罚款30万元、20万元,原应用研发部副总经理李丙洋被警告。其中,张国祥也是重庆富民银行的大股东——瀚华金控董事长。
对于处罚,重庆富民银行方面称,“对于监管部门的上述处罚决定,本行高度重视,已采取一系列措施进行整改,目前已基本完成整改。同时,本行将持续坚守普惠金融市场定位,不断提升经营管理水平,更好地服务实体经济发展。”
此前的2020年3月,重庆富民银行因存在虚报、瞒报金融统计资料以及侵害消费者个人信息依法得到保护的权利等7项违法违规行为,被中国人民银行重庆营业管理部警告并罚款184.5万元,没收违法所得30.35万元。
业绩方面,重庆富民银行前不久公布的2021年年报显示,截至2021年末,该行资产总额541.55亿元,同比增长1.84%。2021年,该行的营业收入为19.76亿元,同比增长15.25%;净利润3.27亿元,同比增长51.10%。

截至2021年末,重庆富民银行的资本充足率为11.27%,较2020年末增长0.18个百分点;不良贷款率1.45%,较2020年末的1.68%下降0.23个百分点;拨备覆盖率为206.43%,2020年同期为170.78%。
按此计算,重庆富民银行截至2021年末的不良贷款规模达到了5.47亿元,2020年同期为6.35亿元。对比来看,重庆富民银行的不良贷款率在2020年大幅飙升,相较2019年增加1.21个百分点。
相比之下,重庆富民银行2018年的不良贷款率为0.01%,2016年、2017年均为“0”。
最后
以上就是正直大神最近收集整理的关于重庆富民银行3%股权拍卖落幕:福安药业拿下,前者不良贷款飙升的全部内容,更多相关重庆富民银行3%股权拍卖落幕:福安药业拿下内容请搜索靠谱客的其他文章。
发表评论 取消回复