
第一章 全球气候金融概述
气候变化既是环境问题也是发展问题,需要大量气候资金的投入,金融作为推动经济发展的核心要素,在应对天气变化中能够发挥重要作用。气候金融是与应对气候变化相关的创新金融,是利用多渠道资金来源、运用多样化创新金融工具促进全球低碳发展和增强人类社会应对天气变化的韧性的金融模式,是在绿色金融基础上进一步的聚焦。天气金融包含两个层面,狭义上是指温室气体排放权交易业务中的碳金融,广义上指涉及应对气候变化的全部金融性业务总称。
联合国官方对于气候金融的定义是来自公共、私人或其他渠道的,用于支持减缓和适应天气变化行动的地方、国家和跨国融资。
图 气候金融、气候投融资、绿色金融、可持续金融等概念关联图

资料来源:千际投行 资产信息网 四川省绿色发展促进会
全球天气金融市场分布广泛,碳金融产品和工具伴随金融创新发展和传统金融继承种类多样化。主要包括碳信贷、碳债券、碳基金、碳回购、碳互换、碳期货期权、碳远期、碳保险、碳理财、碳币、碳结构性产品等。
第二章 全球气候金融市场
2.1 市场分析
气候金融科技解决方案对所有领域的环境管理都产生了不同程度的影响。金融服务创新企业所提供的气候金融科技解决方案正在横跨各个领域, 排放控制目前是气候金融科技解决方案的重点,其次则是能源。
图 气候金融涉及领域范围

资料来源:资产信息网 千际投行 Net Zero Insights
2.2 资金分析
大量资金正在流向气候金融科技创新企业。通过对气候金融科技创新企业股权融资分析发现 从2019年到2022年上半年的同比增长显著,交易数量稳步增加,资金总额则呈指数级增长。投资者越来越关注创新企业,逐渐出现了更大规模的交易。
图 2019-2022年股权融资规模

资料来源:资产信息网 千际投行 Net Zero Insights
2021年交易规模再创新高,荷兰创新企业Bunq首次获得了超亿美元融资,气候金融科技解决方案正在迅速地在全球范围扩展,2022年的增长持续加速。今年上半年,金融服务创新企业已经筹集了7.59亿美元,是2019年全年的4倍。以下是今年金融服务创新企业金额最高的10轮融资,其中有3笔超过1亿美元的交易。比较金融服务各子行业的融资总额和创新企业数量,能够发现 银行和保险公司的平均融资额是投资和税务会计公司的 两倍。
2.3 行业分析
创新企业所提供的服务通常聚焦在碳核算、碳抵消及气候风险,其中 数量最多的是碳核算,然后是碳抵消,最后是气候风险,这与对排放控制气候挑战领域的强烈关注有关。
第三章 全球气候金融产品
3.1 碳基金
概念
碳基金是定位于碳市场,从事碳资产开发、管理及交易的投资基金,或者通过在碳市场投机交易获利的基金。我国首支政府部门备案的碳基金是由诺安基金子公司诺安资产管理有限公司对外发行,华能碳资产经营有限公司为基金投资顾问的规模3000万元的资管计划。
业务模式
契约型基金又称为单位信托基金(Unit trust fund),指专门的投资机构(银行和企业)共同出资组建一家基金管理公司,基金管理公司作为委托人通过与受托人签订“信托契约”的形式发行收益凭证,“基金单位持有证”来募集社会上的闲散资金。
契约型基金由基金投资者、基金管理人、基金托管人之间所签署的基金合同而设立,基金投资者的权利主要体现在基金合同条款上,而基金合同条款的主要方面通常由基金法律所规范。契约基金与信托一样具有比较完善的法律、法规基础,主要受《证券投资基金法》、《私募投资基金监督管理暂行办法》和《私募投资基金管理人登记和基金备案办法》约束。其产品架构和信托一样实行委托人、受托人、托管人三方分离。
图 契约型基金业务模式

资料来源:资产信息网 千际投行 碳服网
有限合伙型基金是基金的投资人作为有限合伙人参与投资,以其认缴的出资额为限对基金承担有限责任。普通合伙人通常是基金管理人,有时也委托外部人同时管理基金,在实务中,通常私募管理人与普通合伙人为同一主体,普通合伙人对基金承担无限连带责任。
有限合伙通常有固定的存续期间,到期后,除全体投资人一致同意延长期限外,合伙企业必须清算,并将获利分配给投资人。有限合伙人在将资金交给普通合伙人后,除了在合同上所订立的条件外,完全无法干涉普通合伙人的行为,普通合伙人全面负责基金的投资和运营。
有限合伙基金不是独立的纳税主体,需要穿透至合伙人,由合伙人分别缴纳所得税,从而避免了双重征税问题,目前是市场主流的运作模式。另外,《合伙企业法》第三条规定,“国有独资公司、国有企业、上市公司以及公益性的事业单位、社会团体不得成为普通合伙人。”但是担任有限合伙人的主体范围则相对广泛,只要符合合格投资者即可。
产品
中国绿色碳基金。该基金发起者包括国家林业局、中国石油天然气集团、中国绿化基金会、嘉汉林业(中国)投资有限公司等。该基金是用于支持中国应对气候变化的活动、促进可持续发展的一个专业造林减排基金。先期募集3亿元,由中国石油天然气集团公司捐赠,用于开展旨在固定大气中二氧化碳的植树造林、森林管理以及能源林基地建设等活动。
武汉“碳中和-新能源基金”。该基金由武汉知识产权交易所牵头,下属控股湖北汇智知识产权产业基金管理公司作为管理人,联合国家电力投资集团、盛隆电气、正邦集团一起成立。募集规模100亿元,首期募集20亿元,重点关注绿色低碳先进技术产业化项目,用于企业节能减排设施设备的建设配置,如养殖场的沼气设施建设,以及节能减排技术创新的投入。
宝武碳中和股权投资基金。该基金由中国宝武钢铁集团有限公司与国家绿色发展基金股份有限公司、中国太平洋保险(集团)股份有限公司、建信金融资产投资有限公司签约、共同设立宝武碳中和股权投资基金。该基金总规模500亿元,首期100亿元。投资方向主要聚焦清洁能源、绿色技术、环境保护、污染防治等方向,深度挖掘风、光等清洁能源在发展地区和投资市场上优质的碳中和产业项目。
3.2 碳信托
概念
碳信托相较于碳基金风险更小,是信托公司开展的服务于低碳项目或技术的直接投融资、碳排放权交易等金融活动及相关受托服务。以碳资产的价格发现与实现为核心,碳信托拓展了信托制度功能的边界。上海宝碳新能源环保科技有限公司与爱建信托成立了中国最早的碳信托产品,用于投资CCER的3000万的信托计划。
业务模式
截至目前行业内已有9家公司设立了10单碳信托产品,包括减碳低碳企业融资类、减碳低碳产业基金类、碳资产事务管理类和碳排放权资产证券化信托等业务类型。
图 碳信托业务模式分类

资料来源:资产信息网 千际投行 百瑞信托研发中心
减碳低碳企业融资类信托主要包含碳资产抵质押贷款信托、碳资产买入反售信托等业务模式。其中,碳资产抵质押贷款信托的业务模式与碳资产抵质押贷款相近,均是通过设立信托计划,以碳排放配额或CCER为抵押、质押物,向对应的控排企业提供相应的贷款,用以支持绿色企业减碳低碳运营发展。
碳资产买入反售信托是通过设立信托计划,将资金用于向控排企业购买碳资产,并且相互约定回售期限及回售价格,在期限内向企业回售碳资产,进而向企业提供资金融通。除了专门设立信托计划进行买入反售这一介入方式以外,信托公司通过认购资管企业和基金份额的方式也同样可以实现碳资产买入反售收益的目标。
减碳低碳产业基金信托主要包含两种运营方向:
-
通过设立信托计划,将信托资金以股权、 债权及参与定增等形式利用产业基金投资绿色产业碳足迹相关的减排企业,以及可以产生国家核证自愿减排量(CCER)的项目,参与分享企业正常生产经营的收益以及企业标准化碳资产的交易收益。
-
通过投向碳排放配额、CCER等碳资产,根据碳排放权交易市场的碳资产价格走势,利用碳资产的二级市场及其衍生品市场进行交易获取收益,业务模式与碳基金十分相似。
低碳产业基金投资类碳信托项目可参与碳基金、碳资产拆借、碳金融衍生产品交易等业务。其中,碳资产拆借业务,碳信托可参考碳资产借出方出借操作,与借入方约定期限后由其返还碳资产并获取约定收益。并可结合碳金融衍生产品交易业务,进行碳金融衍生产品碳期权、碳期货投资,对冲价格波动风险及获取一定利润。
碳资产事务管理类信托主要包括碳资产托管服务信托业务。信托产品财产独立、风险隔离的产品特点,使得信托公司开展资产托管服务具有天然的行业优势。信托公司通过设立碳资产托管服务信托计划,对托管企业交付的碳资产代为持有。信托公司通过信托计划代表托管企业进行碳资产的集中管理和处置交易,并且与托管企业约定托管期限和到期应兑付的收益。在约定托管期限到期后,按照信托计划约定返还碳资产,并向托管企业兑付收益。
碳排放权资产证券化信托是指企业依照相关法律法规取得向大气排放以二氧化碳为主的温室气体的权利,包括可供和可需两种碳排放权。对于减排困难的企业而言,通过购买碳排放权,可以完成一定的减排任务。对于减排容易的企业而言,通过出售多余的碳排放权,也可以从中获得收益。碳排放权由此成为一种具有价值的资产,可以在碳排放权交易市场进行交易。
碳排放权资产证券化信托业务主要运营模式为减排企业将碳排放权集中转让给作为特殊目的机构的信托公司,信托公司将其汇集成资产池,进行资产池信用增级,并以该资产池的预期现金流作为底层资产在金融市场发行有价证券进行融资,最后通过收取碳排放权交易产生的现金流来支付投资者收益及清偿所发行的有价证券。
3.3 碳排放交易
概念
碳排放交易是运用市场经济来促进环境保护的重要机制,允许企业在碳排放交易规定的排放总量不突破的前提下,可以用这些减少的碳排放量,使用或交易企业内部以及国内外的能源。
碳排放权交易起源于2005年生效的《议定书》,其制度以国际法的方式固定了。按照规定,协议国在一定的时间内要完成一定的碳排放减排指标,每个国家再把减排指标下分给自己国家的企业。一般企业在决定减排方法时,需要按照分配的配额数量和成本,比较自己减排的边际成本与购买配额的成本。有的企业选择卖出配额,有的企业选择买入,从而就有了交易。
根据国际碳行动伙伴组织(ICAP)报告,截至2020年末,正在运行的碳排放交易体系有21个,覆盖的碳排放约占全球排放总量的18%,覆盖区域的GDP约占全球的42%,覆盖人口约占全世界人口的1/6。
图 2021年全球碳市场发展状况一览

资料来源:资产信息网 千际投行 国际碳行动伙伴组织(ICAP)
图 全球主要碳交易所和碳金融工具

资料来源:资产信息网 千际投行 华夏气候
3.4 碳指数
概念
碳指数通常反映碳市场总体价格或某类碳资产价格变动及走势,是重要的碳价观察工具,也是开发碳指数交易产品的基础。我国首个碳指数为上海置信碳资产管理有限公司开发维护的反映碳市场走势的统计指数,在上海能源交易所发布,每个交易日结束后,根据当日各碳市成交均价计算得出置信碳指数。
产品
2014年6月,北京绿色金融协会发布中碳指数,主要包括“中碳市值指数”和“中碳流动性指数”两只指数。中碳指数选取北京、天津、上海、广东、湖北和深圳等6个样本地区碳市场的线上成交数据,根据样本地区配额规模设置权重,以2014年1月2日为基期,是综合反映国内各个试点碳市场成交价格和流动性的指标。当前,中碳指数主要通过北京绿色交易所公众号公布,应用范围相对不广。
图 中碳指数历史表现

资料来源:资产信息网 千际投行 北京绿色金融协会
2021年11月7日,复旦大学经济学院推出“复旦碳价指数”。首批包括五项指数,分别为全国碳排放配额(简称CEA)价格指数,北京和上海、广州、其他地方试点履约自愿核证减排量(简称CCER)价格指数以及全国CCER价格指数21。复旦碳价指数的创新之处在于对未来1个月的碳价进行预测,可以作为碳资管的重要依据。然而,由于全国碳市场初运行,历史交易数据相对匮乏,其预测准确性仍有提升空间。如2021年12月末复旦碳价指数预测显示,2022年1月,全国碳市场碳配额价格有95%的概率落在43.90-48.56元/吨之间,然而1月实际收盘价均值达57.78元/吨,最低价均值也在55.64元/吨,与预测值相去较远。
3.5 气候债券
概念
气候券目前一般指企业为筹措低碳项目建设或维护资金向投资者发行的与碳资产(CCER)及其收益相关联的绿色债券,其发行目的是为了向应对气候变化项目提供融资,在当前全球应对气候变化以及我国“碳达峰、碳中和”的背景下,推动气候债券发行是有效解决气候资金短缺问题,加速推进应对气候变化工作以及提高证券市场气候意识的重要手段。
我国首单碳债券为2014年浦发银行主承销的10亿元中广核风电有限公司附加碳收益中期票据,又称为“碳债券”,该碳债券利率由固定利率与浮动利率两部分组成,其中浮动利率部分与发行人下属5家风电项目公司在债券存续期内实现的碳减排量(CCER)交易收益正向关联。
业务模式
首单气候意识债券的创新收益机制实现了绿色债券投资价值和环境友好型企业价值的捆绑,即该债券的投资者可通过对气候友好型项目提供资金支持,享受环境友好型企业潜在价值增长带来的红利,同时可以保障最低5%的固定收益,具有较高的风险回报。在债券募集资金支持气候项目的过程中,也可能间接提高环境友好型企业的市场表现,从而增加投资者回报率,继而刺激更多的投资者参与气候意识债券投资,形成循环正向激励。
图 实施与环境指数挂钩的债券付息机制对于增强绿债外部效应的循环示意图

资料来源:资产信息网 千际投行 中央财经大学绿色金融国际研究院
产品
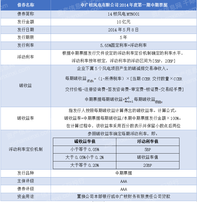
2014年5月,中广核风电发行首单“碳债券”,发行金额10亿元人民币,发行期限为5年,募集资金全部用于置换发行人借款。该债券的详细信息如下所示:
图 中广核风电附加碳收益中期票据基本信息

资料来源:资产信息网 千际投行 中央财经大学绿色金融国际研究院
中广核风电附加碳收益中期票据特别创新了“固定利率+浮动利率”的利率结构,其中固定利率为5.65%,较同期限AAA级信用债低约46BP;浮动利率区间设定为5BP至20BP,与发行人下属的5家风电项目公司在债券存续期实现的CCER净收益正相关。
图 中广核风电附加碳收益中期票据每期利率与每期碳收益关系图

资料来源:资产信息网 千际投行 中央财经大学绿色金融国际研究院
中广核风电的碳债券通过将债券利率与企业每期CCER销售净收益相挂钩,构建了一个相当于对于企业碳收益看涨的利率结构,并将利率控制在[5.7%,5.85%]区间,若企业当期碳收益低于50万元的底线,投资者可获得5.7%的债券利率,若当期碳收益高于200万元,企业则可以保留超过的部分收益,仅支付5.85%的利息。具体来看,与债券碳收益所挂钩的发行人下属5个风电项目,分别为内蒙古商都项目、新疆吉木乃一期项目、内蒙古乌力吉二期项目、甘肃民勤一期项目和广东台山汶村项目,合计装机容量约23万千瓦。根据评估机构的测算,当CCER市场均价区间在8元-20元/吨时,上述项目每年的碳收益都将超过50万元的最低限,最高将超过300万元。中广核风电附加碳收益中期票据的利率机制创新性地绑定了企业碳收益与投资者的投资收益,是我国碳金融市场的创新性突破。
3.6 碳保险
概念
碳保险是为了规避减排项目开发过程中的风险,确保项目减排量按期足额交付的担保工具。碳保险可以被界定为与碳信用、碳配额交易直接相关的金融产品,通过与保险公司合作,对重点排放企业新投入的减排设备提供减排保险,或者对CCER项目买卖双方的CCER产生量提供保险。碳保险作为企业低碳转型路径中的风险管理工具之一,可以有效地降低碳市场风险,促进碳金融发展。
从国际视角来看,碳保险主要用于保障《联合国气候变化框架公约》和《京都议定书》框架下,产生的碳金融活动风险;或者是保障非京都规则下,模拟京都规则而产生的碳金融活动风险,以及提供信用担保。基于保险的风险管理功能,碳保险可以成为企业低碳转型路径中的风险管理工具之一。
产品
为买方承担风险提供的碳保险方面,可以细分为3类产品。
第一是“清洁发展机制(CDM)支付风险保险”。该险种主要管理碳信用在审批、认证和发售过程中产生的风险。如CDM项目投资人的减排量(CERs)在核证或发放的过程中遭受损失时,保险公司会给予投资人期望的CERs或者等值补偿。例如,瑞士再保险公司(Swiss Re)与总部位于纽约的私人投资公司RNK Capital LLC(RNK)合作,开发了用于管理碳信用交易中与京都议定书项目相关风险的碳保险产品。
第二是碳减排交易担保。碳减排交易担保主要用于保障清洁发展机制和联合履约下的交易风险,以及低碳项目评估和开发中产生的风险。2006年,瑞士再保险公司的分支机构——欧洲国际保险公司针对碳信用价格,提供了一种专门管理其价格波动的保险;之后,其又与澳大利亚保险公司Garant开展合作,根据待购买的减排协议,开发碳交付保险产品。
第三是碳信用保险。该险种主要用于碳配额购买者可能面临的交易对手方风险和交付风险,以确保碳交易在一定成本范围内完成。碳信用保险可以帮助企业转移风险、助力减排或助力新能源企业获得项目融资,为企业信用增级。例如,英国Kiln保险集团于2012年发行了碳信用保险产品,将碳信用与传统的金融衍生工具相结合,保障商业银行在一定成本范围内有效获得碳信用。并且,在保险产品合同中,银行作为碳信用买方先买入“碳期权”,在期权可行权期限内,如果碳信用价格高于行权价格时,银行可以行使期权买权。
在保障卖方所承担风险的碳保险产品方面,可以细分为4类产品。
第一是碳交易信用保险。碳交易信用保险以合同规定的排放权数量作为保险标的,向买卖双方就权利人因某种原因而无法履行交易时,所遭受的损失给予经济赔偿,具有担保性质。该保险为买卖双方提供了一个良好的信誉平台,有助于激发碳市场的活跃性。例如,2004年联合国环境署、全球可持续发展项目(GSDP)和瑞士再保险公司推出了碳交易信用保险,由保险或再保险机构担任未来核证排减量(CERs)的交付担保人。
若当事方不履行商定的条款和条件核证减排量,担保人就负有担保责任。该保险主要针对合同签订后出现各方无法控制的情况而使合同丧失了订立时的依据,进而各方得以豁免合同义务的“合同落空”情景进行投保,如突发事件、营业中断等。
第二是碳排放信用担保。碳排放信用担保重点保障企业在新能源项目运营中的风险,可为其提供项目信用担保,促进私营公司参与减抵项目和碳排放交易。例如,美国国际集团与达信保险经纪公司在2006年合作推出的碳排放信贷担保与其他新的可再生能源相关的保险产品等。通过降低企业投融资成本,促使企业积极参与碳抵消和减排活动。保障企业新能源项目运营中的风险,提供项目信用担保。
第三是碳损失保险。投保人通过购买碳损失保险可获得一定额度的减排额,当条款事件触发后,保险公司向被保人提供同等数量的CERs。例如,2009年9月,澳大利亚斯蒂伍斯·艾格纽(STEEVES AGNEW) 保险公司推出了碳损失保险,保障因雷击、森林大火、飞机失事、 冰雹或者暴风雨等造成森林不能达到经核证的减排量而带来的风险。
第四是森林碳汇保险。森林碳汇保险以天然林、用材林、防护林、经济林等可以吸收二氧化碳的林木作为投保对象,针对林木在其生长全过程中因自然灾害、意外事故等可能引起吸碳量下降而造成的损失给予经济赔偿。例如,中国人寿财险福建分公司在2021年创新开发出林业碳汇指数保险产品,将因火灾、冻灾、泥石流、山体滑坡等合同约定灾因造成的森林固碳量损失指数化,当损失达到保险合同约定的标准时,视为保险事故发生,保险公司按照约定标准进行赔偿。保险赔款可用于灾后林业碳汇资源救助和碳源清除、森林资源培育、加强生态保护修复等。
除了以上被开发出来的碳保险产品,还有一些险企正在摸索中的碳保险产品,例如碳捕获保险。在碳捕获过程中,可能会面临碳泄漏的问题并由此导致碳信用额度损失、财产损失等,同时还有可能使得碳排放由严格限制排放区域向气候相关法规相对宽松的区域转移,并由此引发风险转嫁。因此,碳捕获保险可用于保障利用碳捕获技术进行碳封存而带来的各类风险,通常其受益人为受到碳泄漏影响的自然人。但该类险种目前仍有待成熟,投保方、保险方双方的权利和义务仍待进一步明确。
3.7 碳期货
概念
碳期货是以碳买卖市场的交易经验为基础,应对市场风险而衍生的碳期货商品,标的物为二氧化碳排放量。碳金融衍生产品,对碳金融和低碳经济的发展具有重要作用。
产品
目前碳期货的品种主要有欧盟排放交易体系定期合约,联合国CDM体系定期合约,美国定期合约以及新西兰定期合约。除此之外,碳排放的衍生品还有多种合成远期合约。
图 碳远期合约价格

资料来源:资产信息网 千际投行 iFinD
据世界银行统计,2009年EUETS交易额高达1185亿美元,占全球碳市场交易总额的82%,而期货交易又以73%的份额占绝对主导地位。随着时间的推移,碳现货交易占比下降的趋势越来越突出,2014年9月到2015年9月,EUETS每日成交的碳配额期货与现货交易量之比绝大部分在20-60倍之间;而以其间一年的总成交量做对比,期货交易量是现货交易量的30倍有余。EUETS的发展显示,尽管现货交易始终是碳市场发展的基石,但金融化交易工具尤其是碳期货的引入,对于碳市场的成长则是至关重要的决定性因素。
3.8 碳期权
碳期权交易是一种买卖碳期权合约权利的交易。碳期权的买方在支付权利金后便取得履行或不履行买卖期权合约的选择权,而不必承担义务;碳期权的卖方在收取买方的期权金之后,在期权合约规定的特定时间内,只要期权买方要求执行期权,期权卖方必须按照事先确定的执行价格向买方买进或卖出一定数量的碳期货合约。卖出期权合约的一方称期权卖方,卖出期权未平仓者称为期权空头;买入期权合约的一方称期权买方,买入期权未平仓者称为期权多头。
图 部分碳期权产品

资料来源:资产信息网 千际投行 iFinD
3.9 碳币
概念
碳币简称CT,于2014年3月6日发布。是一款基于Vertcoin算法改进,可以更加有效地防止自动矿池和ASIC专用矿机带来的伤害的虚拟币,更新的算法,更加公平的采集和贸易环境,将会开拓更加广阔的应用市场。开发团队专注于将虚拟币与环保公益相结合,让更多的虚拟币玩家接触环保公益,让更多的企业、个人能够更加便捷地参与环保公益。利用虚拟币的独特优势弥补碳排放交易所的缺点,更加利于公益团体的宣传、集资、交流。
碳币是世界金融的新主力,它的发行理念是创造一种低碳环保的全球性应用币,碳排放交易是全球面临的共同问题,京都议定书引入了减少温室气体的排放量,这意味著碳排放交易是可以通过商品销售一样的进行交易。在低碳经济成为各国经济增长目标模式的未来,新的能源崛起将超越以往的单一能源主导的旧模式,而代之以一系列以低碳为特征的新能源组合,和新能源利用模式的协同崛起。由于在全球没有一个大众联网性质的碳排放交易所,因此利用虚拟币的全球流通性这一特点,以碳排放贸易为主题的CT碳币诞生。
Cover Photo by NOAA on Unsplash
最后
以上就是贪玩镜子最近收集整理的关于2022年全球气候金融产品研究报告的全部内容,更多相关2022年全球气候金融产品研究报告内容请搜索靠谱客的其他文章。
发表评论 取消回复